电脑桌面
添加蜗牛文库到电脑桌面
安装后可以在桌面快捷访问

2009年山西公务员考试《行测》.pdfVIP免费

2009年山西公务员考试《行测》.pdf_第1页
2009年山西公务员考试《行测》.pdf_第2页
2009年山西公务员考试《行测》.pdf_第3页
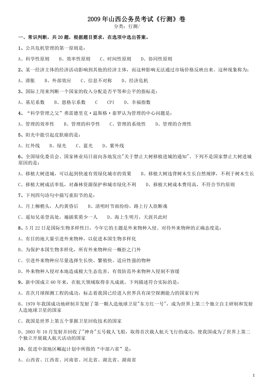
12009年山西公务员考试《行测》卷分类:行测/山西一、常识判断,共20题,根据题目要求,在选项中选出答案。1、公共危机管理的第一原则是:A、科学性原则B、效率性原则C、时间性原则D、协同性原则2、某一经济主体的经济活动影响到其他的经济主体,而这种影响无法通过市场价格反映出来。这种现象称为:A、滞胀B、外部效应C、信息不对称D、经济危机3、国际上用来判断一个国家的收入分配是否平等和公平的指标是:A、基尼系数B、恩格尔系数CCPID、幸福指数4、“科学管理之父”弗雷德里克·温斯格·泰罗认为管理的中心问题是:A、管理的效率性B、管理的科学性C、管理的系统性D、管理的合理性5、阳光中能引起皮肤癌的是:A、红外线B、绿光C、蓝光D、紫外线6、全国绿化委员会、国家林业局日前向各地发出"关于禁止大树移植进城的通知"。下列不是国家禁止大树进城原因的是:A、移植大树进城,可以起到快速有效绿化城市的效果B、移植大树违背树木生长自然规律,不利于树木生长C、移植大树成活率低,对森林资源保护和城市绿化不利D、移植大树成本费用高,不符合节约原则7、下列四句诗句中描写重阳节的是:A、月上柳梢头,人约黄昏后B、清明时节雨纷纷,路上行人欲断魂C、遥知兄弟登高处,遍插茱萸少一人D、海上生明月,天涯共此时8、5月22日是国际生物多样性日,今年它的主题是外来物种入侵。对待外来物种的正确态度是:A、有目的地大量引进外来物种,以促进本国生物多样化B、为保护本国生物多样化,所有外来物种应一概拒之门外C、引进外来物种应尽量选择生长快、繁殖快、适应性强的物种D、外来物种入侵对本地造成极大生态危害,有效防范外来物种入侵刻不容缓9、新中国成立60年来,在航天领域取得非凡成就,下列描述符合实际的是:A、首次月球探测工程的成功,标志着我国已经进入世界具有深空探测能力的国家行列B、1970年我国成功地研制并发射了第一颗人造地球卫星"东方红一号",成为世界上第三个独立自主研制和发射人造地球卫星的国家C、我国是世界上第五个掌握卫星回收技术的国家D、2003年10月发射并回收了"神舟"五号载人飞船,取得首次载人航天飞行的成功,使我国成为了世界上第二个独立开展载人航天活动的国家10、促进中部地区崛起计划中所指的“中部六省”是:A、山西省、江西省、河南省、河北省、湖北省、湖南省2B、山西省、河北省、江西省、河南省、湖南省、四川省C、山西省、安徽省、江西省、湖北省、河南省、河北省D、山西省、安徽省、江西省、河南省...

1、当您付费下载文档后,您只拥有了使用权限,并不意味着购买了版权,文档只能用于自身使用,不得用于其他商业用途(如 [转卖]进行直接盈利或[编辑后售卖]进行间接盈利)。
2、本站所有内容均由合作方或网友上传,本站不对文档的完整性、权威性及其观点立场正确性做任何保证或承诺!文档内容仅供研究参考,付费前请自行鉴别。
3、如文档内容存在违规,或者侵犯商业秘密、侵犯著作权等,请点击“违规举报”。

碎片内容

蜗牛文库的最新文档

二年级数学下册其中检测卷二年级数学下册其中检测卷附答案#期中测试卷.pdf
10.00金币
0下载
二年级数学下册期末质检卷(苏教版)二年级数学下册期末质检卷(苏教版)#期末复习 #期末测试卷 #二年级数学 #二年级数学下册#关注我持续更新小学知识.pdf
10.00金币
0下载
二年级数学下册期末混合运算专项练习二年级数学下册期末混合运算专项练习#二年级#二年级数学下册#关注我持续更新小学知识 #知识分享 #家长收藏孩子受益.pdf
10.00金币
1下载
二年级数学下册年月日三类周期问题解题方法二年级数学下册年月日三类周期问题解题方法#二年级#二年级数学下册#知识分享 #关注我持续更新小学知识 #家长收藏孩子受益.pdf
10.00金币
0下载
二年级数学下册解决问题专项训练二年级数学下册解决问题专项训练#专项训练#解决问题#二年级#二年级数学下册#知识分享.pdf
10.00金币
1下载
二年级数学下册还原问题二年级数学下册还原问题#二年级#二年级数学#关注我持续更新小学知识 #知识分享 #家长收藏孩子受益.pdf
10.00金币
1下载
二年级数学下册第六单元考试卷家长打印出来给孩子测试测试争取拿到高分!#小学二年级试卷分享 #二年级第六单考试数学 #第六单考试#二年级数学下册.pdf
10.00金币
0下载
二年级数学下册必背顺口溜口诀汇总二年级数学下册必背顺口溜口诀汇总#二年级#二年级数学下册 #知识分享 #家长收藏孩子受益 #关注我持续更新小学知识.pdf
10.00金币
0下载
二年级数学下册《重点难点思维题》两大问题解决技巧和方法巧算星期几解决周期问题还原问题强化思维训练老师精心整理家长可以打印出来给孩子练习#家长收藏孩子受益 #学霸秘籍 #思维训练 #二年级 #知识点总结.pdf
10.00金币
0下载
二年级数学下册 必背公式大全寒假提前背一背开学更轻松#二年级 #二年级数学 #二年级数学下册 #寒假充电计划 #公式.pdf
10.00金币
0下载
蜗牛文库+ 关注
实名认证
内容提供者

提供各种专业文档内容

确认删除?
QQ
  • QQ点击这里给我发消息
微信客服
  • 微信客服
回到顶部