电脑桌面
添加蜗牛文库到电脑桌面
安装后可以在桌面快捷访问

2008年广东公务员考试《行测》真题答案及解析.pdfVIP免费

2008年广东公务员考试《行测》真题答案及解析.pdf_第1页
2008年广东公务员考试《行测》真题答案及解析.pdf_第2页
2008年广东公务员考试《行测》真题答案及解析.pdf_第3页
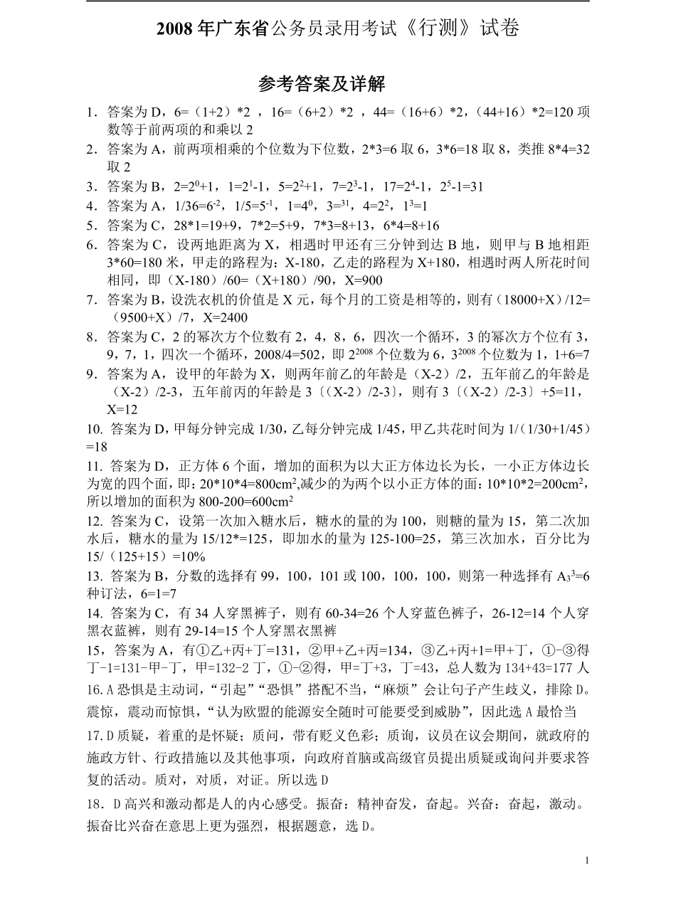
12008年广东省公务员录用考试《行测》试卷参考答案及详解1.答案为D,6=(1+2)*2,16=(6+2)*2,44=(16+6)*2,(44+16)*2=120项数等于前两项的和乘以22.答案为A,前两项相乘的个位数为下位数,2*3=6取6,3*6=18取8,类推8*4=32取23.答案为B,2=20+1,1=21-1,5=22+1,7=23-1,17=24-1,25-1=314.答案为A,1/36=6-2,1/5=5-1,1=40,3=31,4=22,13=15.答案为C,28*1=19+9,7*2=5+9,7*3=8+13,6*4=8+166.答案为C,设两地距离为X,相遇时甲还有三分钟到达B地,则甲与B地相距3*60=180米,甲走的路程为:X-180,乙走的路程为X+180,相遇时两人所花时间相同,即(X-180)/60=(X+180)/90,X=9007.答案为B,设洗衣机的价值是X元,每个月的工资是相等的,则有(18000+X)/12=(9500+X)/7,X=24008.答案为C,2的幂次方个位数有2,4,8,6,四次一个循环,3的幂次方个位有3,9,7,1,四次一个循环,2008/4=502,即22008个位数为6,32008个位数为1,1+6=79.答案为A,设甲的年龄为X,则两年前乙的年龄是(X-2)/2,五年前乙的年龄是(X-2)/2-3,五年前丙的年龄是3〔(X-2)/2-3〕,则有3〔(X-2)/2-3〕+5=11,X=1210.答案为D,甲每分钟完成1/30,乙每分钟完成1/45,甲乙共花时间为1/(1/30+1/45)=1811.答案为D,正方体6个面,增加的面积为以大正方体边长为长,一小正方体边长为宽的四个面,即:20*10*4=800cm2,减少的为两个以小正方体的面:10*10*2=200cm2,所以增加的面积为800-200=600cm212.答案为C,设第一次加入糖水后,糖水的量的为100,则糖的量为15,第二次加水后,糖水的量为15/12*=125,即加水的量为125-100=25,第三次加水,百分比为15/(125+15)=10%13.答案为B,分数的选择有99,100,101或100,100,100,则第一种选择有A33=6种订法,6=1=714.答案为C,有34人穿黑裤子,则有60-34=26个人穿蓝色裤子,26-12=14个人穿黑衣蓝裤,则有29-14=15个人穿黑衣黑裤15,答案为A,有①乙+丙+丁=131,②甲+乙+丙=134,③乙+丙+1=甲+丁,①-③得丁-1=131-甲-丁,甲=132-2丁,①-②得,甲=丁+3,丁=43,总人数为134+43=177人16.A恐惧是主动词,“引起”“恐惧”搭配不当,“麻烦”会让句子产生歧义,排除D。震惊,震动而惊惧,“认为欧盟的能源安全随时可能要受到威胁”,因此选A最恰当17.D质疑,着重的是怀疑;质问,带有贬义色彩;质询,议员在议会期间,就政府的施政方针、行政措施以及其他事项,向政府首脑或高级官员提出质疑或询问并要...

1、当您付费下载文档后,您只拥有了使用权限,并不意味着购买了版权,文档只能用于自身使用,不得用于其他商业用途(如 [转卖]进行直接盈利或[编辑后售卖]进行间接盈利)。
2、本站所有内容均由合作方或网友上传,本站不对文档的完整性、权威性及其观点立场正确性做任何保证或承诺!文档内容仅供研究参考,付费前请自行鉴别。
3、如文档内容存在违规,或者侵犯商业秘密、侵犯著作权等,请点击“违规举报”。

碎片内容

蜗牛文库的最新文档

二年级数学下册其中检测卷二年级数学下册其中检测卷附答案#期中测试卷.pdf
10.00金币
0下载
二年级数学下册期末质检卷(苏教版)二年级数学下册期末质检卷(苏教版)#期末复习 #期末测试卷 #二年级数学 #二年级数学下册#关注我持续更新小学知识.pdf
10.00金币
0下载
二年级数学下册期末混合运算专项练习二年级数学下册期末混合运算专项练习#二年级#二年级数学下册#关注我持续更新小学知识 #知识分享 #家长收藏孩子受益.pdf
10.00金币
1下载
二年级数学下册年月日三类周期问题解题方法二年级数学下册年月日三类周期问题解题方法#二年级#二年级数学下册#知识分享 #关注我持续更新小学知识 #家长收藏孩子受益.pdf
10.00金币
0下载
二年级数学下册解决问题专项训练二年级数学下册解决问题专项训练#专项训练#解决问题#二年级#二年级数学下册#知识分享.pdf
10.00金币
1下载
二年级数学下册还原问题二年级数学下册还原问题#二年级#二年级数学#关注我持续更新小学知识 #知识分享 #家长收藏孩子受益.pdf
10.00金币
1下载
二年级数学下册第六单元考试卷家长打印出来给孩子测试测试争取拿到高分!#小学二年级试卷分享 #二年级第六单考试数学 #第六单考试#二年级数学下册.pdf
10.00金币
0下载
二年级数学下册必背顺口溜口诀汇总二年级数学下册必背顺口溜口诀汇总#二年级#二年级数学下册 #知识分享 #家长收藏孩子受益 #关注我持续更新小学知识.pdf
10.00金币
0下载
二年级数学下册《重点难点思维题》两大问题解决技巧和方法巧算星期几解决周期问题还原问题强化思维训练老师精心整理家长可以打印出来给孩子练习#家长收藏孩子受益 #学霸秘籍 #思维训练 #二年级 #知识点总结.pdf
10.00金币
0下载
二年级数学下册 必背公式大全寒假提前背一背开学更轻松#二年级 #二年级数学 #二年级数学下册 #寒假充电计划 #公式.pdf
10.00金币
0下载
蜗牛文库+ 关注
实名认证
内容提供者

提供各种专业文档内容

确认删除?
QQ
  • QQ点击这里给我发消息
微信客服
  • 微信客服
回到顶部