电脑桌面
添加蜗牛文库到电脑桌面
安装后可以在桌面快捷访问

2006年广州市公务员考试《行测》真题.pdfVIP免费

2006年广州市公务员考试《行测》真题.pdf_第1页
2006年广州市公务员考试《行测》真题.pdf_第2页
2006年广州市公务员考试《行测》真题.pdf_第3页
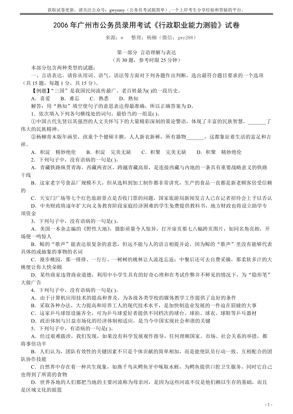
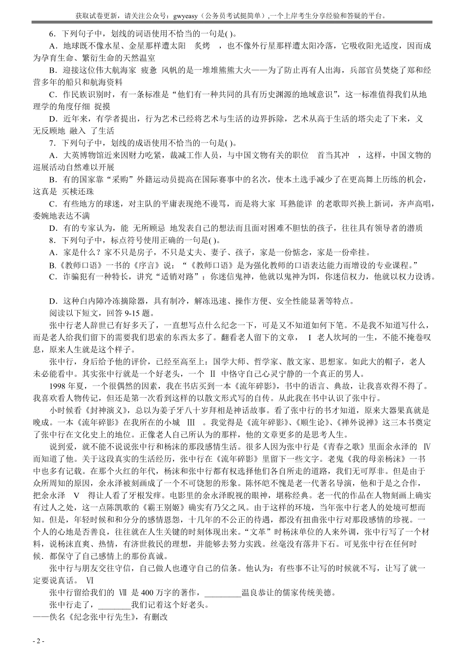
获取试卷更新,请关注公众号:gwyeasy(公务员考试挺简单),一个上岸考生分享经验和答疑的平台。-1-2006年广州市公务员录用考试《行政职业能力测验》试卷来源:w整理:杨柳(微信:gwy288)第一部分言语理解与表达(共30题,参考时限25分钟)本部分包含两种类型的试题:一、言语表达。请你从用词、语气、语法等方面对下列各题作出判断,选出最符合题目要求的一个选项(共15题,每题1分,共15分)。【例题】“三国”是我国民间流传最广、老百姓最为()的一段历史。A.喜爱B.难忘C.熟悉D.熟知解答:用“熟知”填空使句子的意思表达得最准确,所以正确答案为D。1.依次填入下列各句横线处的词句,最恰当的一组是()。①中国古代先贤以其强烈的人文关怀写下的大量精彩深刻的策论警语,体现了丰富的民族智慧,_______了伟大的民族精神。②杨柳青木版年画里,孩童个个健硕丰腴,人人新衣新裤,所有器物_______,这都象征着生活的富足和吉祥。A.积淀精妙绝伦B.积淀完美无缺C.积聚完美无缺D.积聚精妙绝伦2.下列句子中,没有语病的一句是()。A.青藏铁路纵贯青海、西藏两省区,跨越青藏高原,是连接西藏与内地的一条具有重要战略意义的铁路干线B.这家老字号食品厂规模不大,但从选料到加工制作都非常讲究,生产的食品一直都是新老顾客倍受信赖的C.天安门广场等七个红色旅游景点是否收门票的问题,国家旅游局新闻发言人已在记者招待会上予以否认D.中央财政将逐年扩大向义务教育阶段家庭经济困难的学生免费提供教科书,地方财政也将设立助学专项资金3.下列句子中,没有语病的一句是()。A.美国一本杂志编的《野性大地》,摄影质量令人惊异,打开扉页那七八幅跨页图片,如同名角亮相,开场便一鸣惊人B.鲸的“歌声”能表达很复杂的意思,但远不能与人的语言相提并论,因为鲸的“歌声”里没有能够代表具体的或抽象的事物的名词C.漫步桃园,那一排排、一行行、一树树的桃林让人流连忘返;中餐后还可去自费采摘,那柔软多汁的大桃便让你大快朵颐D.某些商家违背商业道德,利用中小学生具有的好奇心理和在考试作弊并不鲜见的情况下,为“隐形笔”大做广告4.下列句子中,没有语病的一句是()。A.由于计算机应用技术的提高和普及,为各级各类学校的媒体教学工作提供了良好的条件B.采取各种办法,大力提高和培养工人的现代技术水平,是加快制造业发展的一件迫在眉睫的大事C.这家乒乓球馆设施齐全,可为乒乓球爱好者提供不同档次的球台、球拍、球衣、球鞋...

1、当您付费下载文档后,您只拥有了使用权限,并不意味着购买了版权,文档只能用于自身使用,不得用于其他商业用途(如 [转卖]进行直接盈利或[编辑后售卖]进行间接盈利)。
2、本站所有内容均由合作方或网友上传,本站不对文档的完整性、权威性及其观点立场正确性做任何保证或承诺!文档内容仅供研究参考,付费前请自行鉴别。
3、如文档内容存在违规,或者侵犯商业秘密、侵犯著作权等,请点击“违规举报”。

碎片内容

蜗牛文库的最新文档

二年级数学下册其中检测卷二年级数学下册其中检测卷附答案#期中测试卷.pdf
10.00金币
0下载
二年级数学下册期末质检卷(苏教版)二年级数学下册期末质检卷(苏教版)#期末复习 #期末测试卷 #二年级数学 #二年级数学下册#关注我持续更新小学知识.pdf
10.00金币
0下载
二年级数学下册期末混合运算专项练习二年级数学下册期末混合运算专项练习#二年级#二年级数学下册#关注我持续更新小学知识 #知识分享 #家长收藏孩子受益.pdf
10.00金币
1下载
二年级数学下册年月日三类周期问题解题方法二年级数学下册年月日三类周期问题解题方法#二年级#二年级数学下册#知识分享 #关注我持续更新小学知识 #家长收藏孩子受益.pdf
10.00金币
0下载
二年级数学下册解决问题专项训练二年级数学下册解决问题专项训练#专项训练#解决问题#二年级#二年级数学下册#知识分享.pdf
10.00金币
1下载
二年级数学下册还原问题二年级数学下册还原问题#二年级#二年级数学#关注我持续更新小学知识 #知识分享 #家长收藏孩子受益.pdf
10.00金币
1下载
二年级数学下册第六单元考试卷家长打印出来给孩子测试测试争取拿到高分!#小学二年级试卷分享 #二年级第六单考试数学 #第六单考试#二年级数学下册.pdf
10.00金币
0下载
二年级数学下册必背顺口溜口诀汇总二年级数学下册必背顺口溜口诀汇总#二年级#二年级数学下册 #知识分享 #家长收藏孩子受益 #关注我持续更新小学知识.pdf
10.00金币
0下载
二年级数学下册《重点难点思维题》两大问题解决技巧和方法巧算星期几解决周期问题还原问题强化思维训练老师精心整理家长可以打印出来给孩子练习#家长收藏孩子受益 #学霸秘籍 #思维训练 #二年级 #知识点总结.pdf
10.00金币
0下载
二年级数学下册 必背公式大全寒假提前背一背开学更轻松#二年级 #二年级数学 #二年级数学下册 #寒假充电计划 #公式.pdf
10.00金币
0下载
蜗牛文库+ 关注
实名认证
内容提供者

提供各种专业文档内容

确认删除?
QQ
  • QQ点击这里给我发消息
微信客服
  • 微信客服
回到顶部