电脑桌面
添加蜗牛文库到电脑桌面
安装后可以在桌面快捷访问

七年级上册第一章有理数知识总结.pdfVIP免费

七年级上册第一章有理数知识总结.pdf_第1页
七年级上册第一章有理数知识总结.pdf_第2页
七年级上册第一章有理数知识总结.pdf_第3页
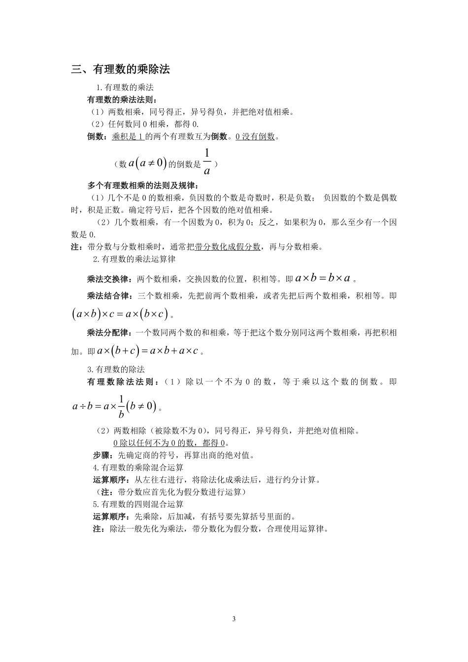
1第一章知识归纳一、有理数基本概念1.正数与负数我们把以前学过的数大于零叫做正数。有时在正数前面也加上“+”(正)号。如+0.5、+3、+1/2……“+”号可以省略。我们把在以前学过的数(0除外)前面加上负号“-”的数叫做负数。如-3、-0.5、-2/3……0既不是正数也不是负数,0是正负数的分界。正数与负数可以用来表示具有相反意义的量。相反意义的量包含两个要素:一是它们的意义要相反;二是它们都具有数量。与一个量成相反意义的量不止一个。2.有理数正整数、0统称自然数;正整数、0、负整数统称整数;正分数和负分数统称分数。整数和分数统称有理数整数可以看做分母为1的分数。正整数、0、负整数、正分数、负分数都可以写成分数的形式。可以这样说:有理数都能写成分数的形式;能写成分数(分子分母互质)形式的数是有理数.有理数的分类(两种)正整数整数零有理数负整数分数正分数负分数正整数正有理数正分数有理数零负有理数负整数负分数3.数轴规定了原点、正方向、单位长度的直线叫做数轴。数轴的三要素:原点、正方向、单位长度任何有理数都可以用数轴上的点表示,有理数与数轴上的点是一一对应的。数轴上的点表示的数从左到右依次增大;原点左边的数是负数,原点右边的数是正数.4.相反数一般地,设a是一个正数,数轴上与原点的距离是a的点有两个,他们分别在原点的左右,表示-a和a,我们说这两点关于原点对称.只有符号不同的两个数叫做互为相反数.(绝对值相等,符号不同的两个数叫做互为相反数)正数的相反数是负数,负数的相反数是正数,0的相反数是0.在一个数前面添上“-”号,表示这个数的相反数.25.绝对值在数轴上,一个数所对应的点与原点的距离叫做这个数的绝对值。对任意有理数a,总有0a。正数的绝对值是它本身;负数的绝对值是它的相反数;0的绝对值是0。(互为相反数的两个数的绝对值相等。)6.比较大小(1)数轴上两个点表示的数,右边的总比左边的大。正数大于0,负数小于0,正数大于负数。(2)方法总结:两个正数比较大小,与小学一致;正数与零比较,正数大于零;正数与负数比较,正数大于负数;负数与零比较,负数小于零;两个负数比较,绝对值大的反而小。二、有理数的加减法1.有理数的加法有理数的加法法则:(先确定符号,再算绝对值)(1)同号两数相加,取相同的符号,并把绝对值相加;(2)异号两数相加,绝对值不相等时,取绝对值较大的加数的符号,并用较大的绝对值减去较小的绝对值;(3)互为相反数的两...

1、当您付费下载文档后,您只拥有了使用权限,并不意味着购买了版权,文档只能用于自身使用,不得用于其他商业用途(如 [转卖]进行直接盈利或[编辑后售卖]进行间接盈利)。
2、本站所有内容均由合作方或网友上传,本站不对文档的完整性、权威性及其观点立场正确性做任何保证或承诺!文档内容仅供研究参考,付费前请自行鉴别。
3、如文档内容存在违规,或者侵犯商业秘密、侵犯著作权等,请点击“违规举报”。

碎片内容

蜗牛文库的最新文档

二年级数学下册其中检测卷二年级数学下册其中检测卷附答案#期中测试卷.pdf
10.00金币
0下载
二年级数学下册期末质检卷(苏教版)二年级数学下册期末质检卷(苏教版)#期末复习 #期末测试卷 #二年级数学 #二年级数学下册#关注我持续更新小学知识.pdf
10.00金币
0下载
二年级数学下册期末混合运算专项练习二年级数学下册期末混合运算专项练习#二年级#二年级数学下册#关注我持续更新小学知识 #知识分享 #家长收藏孩子受益.pdf
10.00金币
1下载
二年级数学下册年月日三类周期问题解题方法二年级数学下册年月日三类周期问题解题方法#二年级#二年级数学下册#知识分享 #关注我持续更新小学知识 #家长收藏孩子受益.pdf
10.00金币
0下载
二年级数学下册解决问题专项训练二年级数学下册解决问题专项训练#专项训练#解决问题#二年级#二年级数学下册#知识分享.pdf
10.00金币
1下载
二年级数学下册还原问题二年级数学下册还原问题#二年级#二年级数学#关注我持续更新小学知识 #知识分享 #家长收藏孩子受益.pdf
10.00金币
1下载
二年级数学下册第六单元考试卷家长打印出来给孩子测试测试争取拿到高分!#小学二年级试卷分享 #二年级第六单考试数学 #第六单考试#二年级数学下册.pdf
10.00金币
0下载
二年级数学下册必背顺口溜口诀汇总二年级数学下册必背顺口溜口诀汇总#二年级#二年级数学下册 #知识分享 #家长收藏孩子受益 #关注我持续更新小学知识.pdf
10.00金币
0下载
二年级数学下册《重点难点思维题》两大问题解决技巧和方法巧算星期几解决周期问题还原问题强化思维训练老师精心整理家长可以打印出来给孩子练习#家长收藏孩子受益 #学霸秘籍 #思维训练 #二年级 #知识点总结.pdf
10.00金币
0下载
二年级数学下册 必背公式大全寒假提前背一背开学更轻松#二年级 #二年级数学 #二年级数学下册 #寒假充电计划 #公式.pdf
10.00金币
0下载
蜗牛文库+ 关注
实名认证
内容提供者

提供各种专业文档内容

确认删除?
QQ
  • QQ点击这里给我发消息
微信客服
  • 微信客服
回到顶部