电脑桌面
添加蜗牛文库到电脑桌面
安装后可以在桌面快捷访问

五年级上册数学练习-3.3 除数是两位小数的除法冀教版.docVIP免费

五年级上册数学练习-3.3 除数是两位小数的除法冀教版.doc_第1页
五年级上册数学练习-3.3 除数是两位小数的除法冀教版.doc_第2页
五年级上册数学练习-3.3 除数是两位小数的除法冀教版.doc_第3页
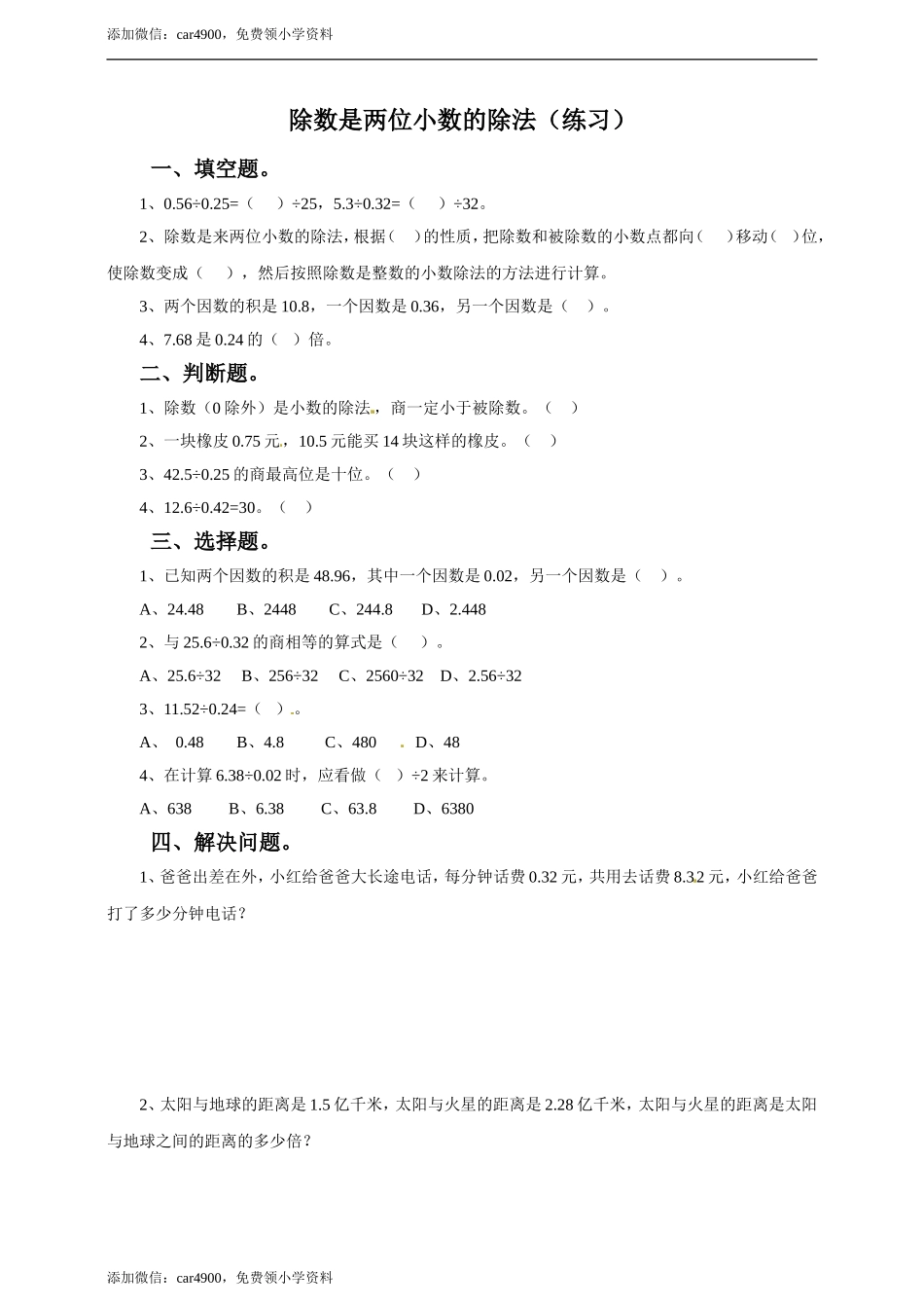
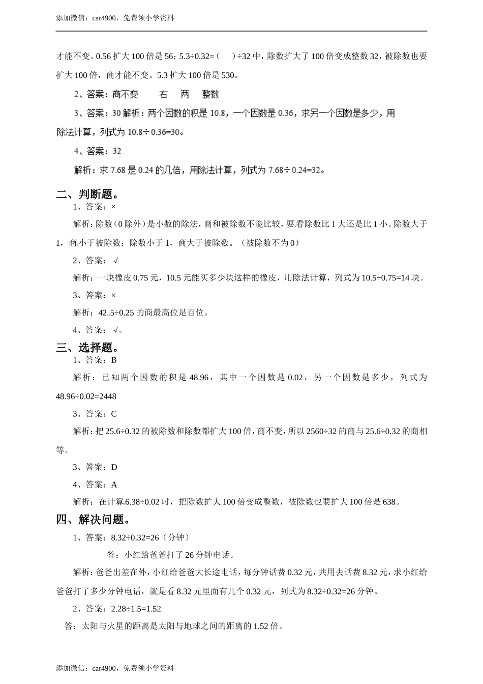
添加微信:car4900,免费领小学资料除数是两位小数的除法(练习)一、填空题。1、0.56÷0.25=()÷25,5.3÷0.32=()÷32。2、除数是来两位小数的除法,根据()的性质,把除数和被除数的小数点都向()移动()位,使除数变成(),然后按照除数是整数的小数除法的方法进行计算。3、两个因数的积是10.8,一个因数是0.36,另一个因数是()。4、7.68是0.24的()倍。二、判断题。1、除数(0除外)是小数的除法,商一定小于被除数。()2、一块橡皮0.75元,10.5元能买14块这样的橡皮。()3、42.5÷0.25的商最高位是十位。()4、12.6÷0.42=30。()三、选择题。1、已知两个因数的积是48.96,其中一个因数是0.02,另一个因数是()。A、24.48B、2448C、244.8D、2.4482、与25.6÷0.32的商相等的算式是()。A、25.6÷32B、256÷32C、2560÷32D、2.56÷323、11.52÷0.24=()。[来源:学科网ZXXK]A、0.48B、4.8C、480D、484、在计算6.38÷0.02时,应看做()÷2来计算。A、638B、6.38C、63.8D、6380四、解决问题。1、爸爸出差在外,小红给爸爸大长途电话,每分钟话费0.32元,共用去话费8.32元,小红给爸爸打了多少分钟电话?[来源:Zxxk.Com]2、太阳与地球的距离是1.5亿千米,太阳与火星的距离是2.28亿千米,太阳与火星的距离是太阳与地球之间的距离的多少倍?添加微信:car4900,免费领小学资料添加微信:car4900,免费领小学资料3、小明在计算一道除法题时,把一个三位小数的被除数的小数点的位置点错了,除以0.24的商是160。正确的除法算式中的被除数是多少?正确的商是多少?[来源:Zxxk.Com][来源:学&科&网Z&X&X&K]参考答案一、填空题。1、答案:56530解析:0.56÷0.25=()÷25,可以看出,除数扩大了100倍变成整数25,被除数也要扩大100倍,商添加微信:car4900,免费领小学资料添加微信:car4900,免费领小学资料才能不变。0.56扩大100倍是56;5.3÷0.32=()÷32中,除数扩大了100倍变成整数32,被除数也要扩大100倍,商才能不变。5.3扩大100倍是530。二、判断题。1、答案:×解析:除数(0除外)是小数的除法,商和被除数不能比较,要看除数比1大还是比1小。除数大于1,商小于被除数;除数小于1,商大于被除数。(被除数不为0)2、答案:√解析:一块橡皮0.75元,10.5元能买多少块这样的橡皮,用除法计算,列式为10.5÷0.75=14块。3、答案:×解析:42.5÷0.25的商最高位是百位。4、答案:√[来源:学科网ZXXK]三、选择题。1、答案:B解析:...

1、当您付费下载文档后,您只拥有了使用权限,并不意味着购买了版权,文档只能用于自身使用,不得用于其他商业用途(如 [转卖]进行直接盈利或[编辑后售卖]进行间接盈利)。
2、本站所有内容均由合作方或网友上传,本站不对文档的完整性、权威性及其观点立场正确性做任何保证或承诺!文档内容仅供研究参考,付费前请自行鉴别。
3、如文档内容存在违规,或者侵犯商业秘密、侵犯著作权等,请点击“违规举报”。

碎片内容

蜗牛文库的最新文档

二年级数学下册其中检测卷二年级数学下册其中检测卷附答案#期中测试卷.pdf
10.00金币
0下载
二年级数学下册期末质检卷(苏教版)二年级数学下册期末质检卷(苏教版)#期末复习 #期末测试卷 #二年级数学 #二年级数学下册#关注我持续更新小学知识.pdf
10.00金币
0下载
二年级数学下册期末混合运算专项练习二年级数学下册期末混合运算专项练习#二年级#二年级数学下册#关注我持续更新小学知识 #知识分享 #家长收藏孩子受益.pdf
10.00金币
1下载
二年级数学下册年月日三类周期问题解题方法二年级数学下册年月日三类周期问题解题方法#二年级#二年级数学下册#知识分享 #关注我持续更新小学知识 #家长收藏孩子受益.pdf
10.00金币
0下载
二年级数学下册解决问题专项训练二年级数学下册解决问题专项训练#专项训练#解决问题#二年级#二年级数学下册#知识分享.pdf
10.00金币
1下载
二年级数学下册还原问题二年级数学下册还原问题#二年级#二年级数学#关注我持续更新小学知识 #知识分享 #家长收藏孩子受益.pdf
10.00金币
1下载
二年级数学下册第六单元考试卷家长打印出来给孩子测试测试争取拿到高分!#小学二年级试卷分享 #二年级第六单考试数学 #第六单考试#二年级数学下册.pdf
10.00金币
0下载
二年级数学下册必背顺口溜口诀汇总二年级数学下册必背顺口溜口诀汇总#二年级#二年级数学下册 #知识分享 #家长收藏孩子受益 #关注我持续更新小学知识.pdf
10.00金币
0下载
二年级数学下册《重点难点思维题》两大问题解决技巧和方法巧算星期几解决周期问题还原问题强化思维训练老师精心整理家长可以打印出来给孩子练习#家长收藏孩子受益 #学霸秘籍 #思维训练 #二年级 #知识点总结.pdf
10.00金币
0下载
二年级数学下册 必背公式大全寒假提前背一背开学更轻松#二年级 #二年级数学 #二年级数学下册 #寒假充电计划 #公式.pdf
10.00金币
0下载
蜗牛文库+ 关注
实名认证
内容提供者

提供各种专业文档内容

确认删除?
QQ
  • QQ点击这里给我发消息
微信客服
  • 微信客服
回到顶部