电脑桌面
添加蜗牛文库到电脑桌面
安装后可以在桌面快捷访问

2001年国家录用公务员考试《申论》真题卷及答案.docVIP免费

2001年国家录用公务员考试《申论》真题卷及答案.doc_第1页
2001年国家录用公务员考试《申论》真题卷及答案.doc_第2页
2001年国家录用公务员考试《申论》真题卷及答案.doc_第3页
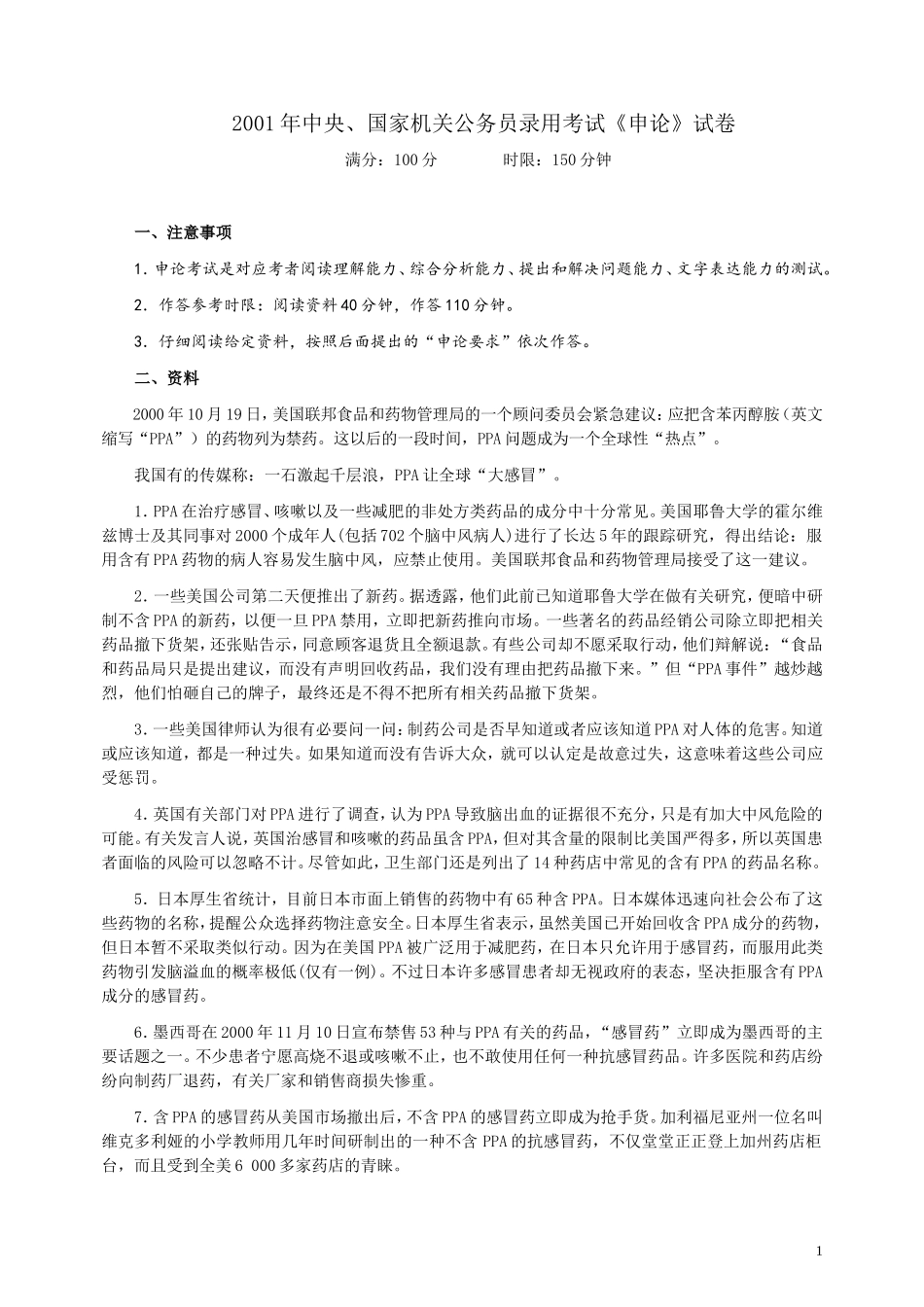
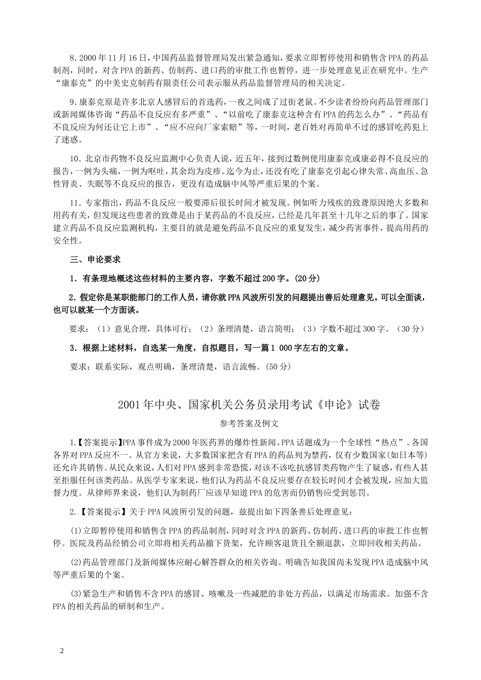
12001年中央、国家机关公务员录用考试《申论》试卷满分:100分时限:150分钟一、注意事项1.申论考试是对应考者阅读理解能力、综合分析能力、提出和解决问题能力、文字表达能力的测试。2.作答参考时限:阅读资料40分钟,作答110分钟。3.仔细阅读给定资料,按照后面提出的“申论要求”依次作答。二、资料2000年10月19日,美国联邦食品和药物管理局的一个顾问委员会紧急建议:应把含苯丙醇胺(英文缩写“PPA”)的药物列为禁药。这以后的一段时间,PPA问题成为一个全球性“热点”。我国有的传媒称:一石激起千层浪,PPA让全球“大感冒”。1.PPA在治疗感冒、咳嗽以及一些减肥的非处方类药品的成分中十分常见。美国耶鲁大学的霍尔维兹博士及其同事对2000个成年人(包括702个脑中风病人)进行了长达5年的跟踪研究,得出结论:服用含有PPA药物的病人容易发生脑中风,应禁止使用。美国联邦食品和药物管理局接受了这一建议。2.一些美国公司第二天便推出了新药。据透露,他们此前已知道耶鲁大学在做有关研究,便暗中研制不含PPA的新药,以便一旦PPA禁用,立即把新药推向市场。一些著名的药品经销公司除立即把相关药品撤下货架,还张贴告示,同意顾客退货且全额退款。有些公司却不愿采取行动,他们辩解说:“食品和药品局只是提出建议,而没有声明回收药品,我们没有理由把药品撤下来。”但“PPA事件”越炒越烈,他们怕砸自己的牌子,最终还是不得不把所有相关药品撤下货架。3.一些美国律师认为很有必要问一问:制药公司是否早知道或者应该知道PPA对人体的危害。知道或应该知道,都是一种过失。如果知道而没有告诉大众,就可以认定是故意过失,这意味着这些公司应受惩罚。4.英国有关部门对PPA进行了调查,认为PPA导致脑出血的证据很不充分,只是有加大中风危险的可能。有关发言人说,英国治感冒和咳嗽的药品虽含PPA,但对其含量的限制比美国严得多,所以英国患者面临的风险可以忽略不计。尽管如此,卫生部门还是列出了14种药店中常见的含有PPA的药品名称。5.日本厚生省统计,目前日本市面上销售的药物中有65种含PPA。日本媒体迅速向社会公布了这些药物的名称,提醒公众选择药物注意安全。日本厚生省表示,虽然美国已开始回收含PPA成分的药物,但日本暂不采取类似行动。因为在美国PPA被广泛用于减肥药,在日本只允许用于感冒药,而服用此类药物引发脑溢血的概率极低(仅有一例)。不过日本许多感冒患者却无视政府的表态,坚决拒服含有PPA成分的感冒药。6....

1、当您付费下载文档后,您只拥有了使用权限,并不意味着购买了版权,文档只能用于自身使用,不得用于其他商业用途(如 [转卖]进行直接盈利或[编辑后售卖]进行间接盈利)。
2、本站所有内容均由合作方或网友上传,本站不对文档的完整性、权威性及其观点立场正确性做任何保证或承诺!文档内容仅供研究参考,付费前请自行鉴别。
3、如文档内容存在违规,或者侵犯商业秘密、侵犯著作权等,请点击“违规举报”。

碎片内容

蜗牛文库的最新文档

二年级数学下册其中检测卷二年级数学下册其中检测卷附答案#期中测试卷.pdf
10.00金币
0下载
二年级数学下册期末质检卷(苏教版)二年级数学下册期末质检卷(苏教版)#期末复习 #期末测试卷 #二年级数学 #二年级数学下册#关注我持续更新小学知识.pdf
10.00金币
0下载
二年级数学下册期末混合运算专项练习二年级数学下册期末混合运算专项练习#二年级#二年级数学下册#关注我持续更新小学知识 #知识分享 #家长收藏孩子受益.pdf
10.00金币
1下载
二年级数学下册年月日三类周期问题解题方法二年级数学下册年月日三类周期问题解题方法#二年级#二年级数学下册#知识分享 #关注我持续更新小学知识 #家长收藏孩子受益.pdf
10.00金币
0下载
二年级数学下册解决问题专项训练二年级数学下册解决问题专项训练#专项训练#解决问题#二年级#二年级数学下册#知识分享.pdf
10.00金币
1下载
二年级数学下册还原问题二年级数学下册还原问题#二年级#二年级数学#关注我持续更新小学知识 #知识分享 #家长收藏孩子受益.pdf
10.00金币
1下载
二年级数学下册第六单元考试卷家长打印出来给孩子测试测试争取拿到高分!#小学二年级试卷分享 #二年级第六单考试数学 #第六单考试#二年级数学下册.pdf
10.00金币
0下载
二年级数学下册必背顺口溜口诀汇总二年级数学下册必背顺口溜口诀汇总#二年级#二年级数学下册 #知识分享 #家长收藏孩子受益 #关注我持续更新小学知识.pdf
10.00金币
0下载
二年级数学下册《重点难点思维题》两大问题解决技巧和方法巧算星期几解决周期问题还原问题强化思维训练老师精心整理家长可以打印出来给孩子练习#家长收藏孩子受益 #学霸秘籍 #思维训练 #二年级 #知识点总结.pdf
10.00金币
0下载
二年级数学下册 必背公式大全寒假提前背一背开学更轻松#二年级 #二年级数学 #二年级数学下册 #寒假充电计划 #公式.pdf
10.00金币
0下载
蜗牛文库+ 关注
实名认证
内容提供者

提供各种专业文档内容

确认删除?
QQ
  • QQ点击这里给我发消息
微信客服
  • 微信客服
回到顶部