电脑桌面
添加蜗牛文库到电脑桌面
安装后可以在桌面快捷访问

2023年高考政治真题(湖南自主命题)(原卷版).docxVIP免费

2023年高考政治真题(湖南自主命题)(原卷版).docx_第1页
2023年高考政治真题(湖南自主命题)(原卷版).docx_第2页
2023年高考政治真题(湖南自主命题)(原卷版).docx_第3页
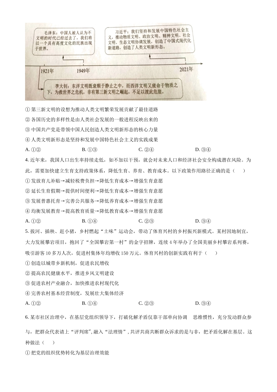
湖南省2023年普通高中学业水平选择性考试思想政治注意事项:1.答卷前,考生务必将自己的姓名、准考证号填写在本试卷和答题卡上。2.回答选择题时,选出每小题答案后,用铅笔把答题卡上对应题目的答案标号涂黑。如需改动,用橡皮擦干净后,再选涂其他答案标号。回答非选择题时,将答案写在答题卡上。写在本试卷上无效。3.考试结束后,将本试卷和答题卡一并交回。一、选择题:本题共16小题,每小题3分,共48分。在每小题给出的四个选项中,只有一项是符合题目要求的。1.中国特色社会主义开创于改革开放新时期,但了解其形成和发展的脉络,认识其历史必然性和科学真理性,应该拉长时间尺度,放在世界社会主义演进的历程中去把握。从这一历程来看()①科学社会主义在二十一世纪的中国焕发出强大生机活力②中国特色社会主义不断发展并已跨越社会主义初级阶段③中国特色社会主义正成为振兴世界社会主义的中流砥柱④冷战结束后世界社会主义运动低潮状态得到了根本改变A.①②B.①③C.②④D.③④2.马克思和恩格斯在《德意志意识形态》中写道,在共产主义社会里,“任何人都没有特殊的活动范围,而是都可以在任何部门内发展,社会调节着整个生产,因而使我有可能随自己的兴趣今天干这事,明天干那事,上午打猎,下午捕鱼,傍晚从事畜牧,晚饭后从事批判,这样就不会使我老是一个猎人、渔夫、牧人或批判者。”对此理解正确的是()①这是对未来共产主义社会形态的全面描绘②人的自由发展是共产主义社会的基本前提③追求人的自由发展是共产主义的价值旨归④共产主义社会人们将摆脱传统分工的束缚A.①②B.①③C.②④D.③④3.从期盼"第三新文明”到创造“人类文明新形态"深刻昭示()①第三新文明的设想为推动人类文明繁荣发展贡献了最佳道路②各国历史的多样性是由人类社会发展的一般进程反映出来的③中国共产党是带领中国人民创造人类文明新形态的核心力量④人类文明新形态是坚持和发展中国特色社会主义的实践成果A.①②B.①③C.②④D.③④4.近年来,我国人口出生率持续走低,如不加以干预,就会对未来人口和经济社会安全构成潜在风险。为此,需要加快建立生育支持政策体系,降低生育、养育、教育成本。以下政策作用路径正确的是()①发放育儿补贴→减轻税费负担→降低生育成本→增强生育意愿②延长生育假期→提供时间便利→降低生育成本→增强生育意愿③发展普惠托育→完善公共服务→降低养育成本→增强生育意愿④均衡发展教育→提高教育质量→降低教育成本→...

1、当您付费下载文档后,您只拥有了使用权限,并不意味着购买了版权,文档只能用于自身使用,不得用于其他商业用途(如 [转卖]进行直接盈利或[编辑后售卖]进行间接盈利)。
2、本站所有内容均由合作方或网友上传,本站不对文档的完整性、权威性及其观点立场正确性做任何保证或承诺!文档内容仅供研究参考,付费前请自行鉴别。
3、如文档内容存在违规,或者侵犯商业秘密、侵犯著作权等,请点击“违规举报”。

碎片内容

蜗牛文库的最新文档

二年级数学下册其中检测卷二年级数学下册其中检测卷附答案#期中测试卷.pdf
10.00金币
0下载
二年级数学下册期末质检卷(苏教版)二年级数学下册期末质检卷(苏教版)#期末复习 #期末测试卷 #二年级数学 #二年级数学下册#关注我持续更新小学知识.pdf
10.00金币
0下载
二年级数学下册期末混合运算专项练习二年级数学下册期末混合运算专项练习#二年级#二年级数学下册#关注我持续更新小学知识 #知识分享 #家长收藏孩子受益.pdf
10.00金币
1下载
二年级数学下册年月日三类周期问题解题方法二年级数学下册年月日三类周期问题解题方法#二年级#二年级数学下册#知识分享 #关注我持续更新小学知识 #家长收藏孩子受益.pdf
10.00金币
0下载
二年级数学下册解决问题专项训练二年级数学下册解决问题专项训练#专项训练#解决问题#二年级#二年级数学下册#知识分享.pdf
10.00金币
1下载
二年级数学下册还原问题二年级数学下册还原问题#二年级#二年级数学#关注我持续更新小学知识 #知识分享 #家长收藏孩子受益.pdf
10.00金币
1下载
二年级数学下册第六单元考试卷家长打印出来给孩子测试测试争取拿到高分!#小学二年级试卷分享 #二年级第六单考试数学 #第六单考试#二年级数学下册.pdf
10.00金币
0下载
二年级数学下册必背顺口溜口诀汇总二年级数学下册必背顺口溜口诀汇总#二年级#二年级数学下册 #知识分享 #家长收藏孩子受益 #关注我持续更新小学知识.pdf
10.00金币
0下载
二年级数学下册《重点难点思维题》两大问题解决技巧和方法巧算星期几解决周期问题还原问题强化思维训练老师精心整理家长可以打印出来给孩子练习#家长收藏孩子受益 #学霸秘籍 #思维训练 #二年级 #知识点总结.pdf
10.00金币
0下载
二年级数学下册 必背公式大全寒假提前背一背开学更轻松#二年级 #二年级数学 #二年级数学下册 #寒假充电计划 #公式.pdf
10.00金币
0下载
蜗牛文库+ 关注
实名认证
内容提供者

提供各种专业文档内容

确认删除?
QQ
  • QQ点击这里给我发消息
微信客服
  • 微信客服
回到顶部