电脑桌面
添加蜗牛文库到电脑桌面
安装后可以在桌面快捷访问

六(上)人教版数学第五单元测试卷.1.docVIP免费

六(上)人教版数学第五单元测试卷.1.doc_第1页
六(上)人教版数学第五单元测试卷.1.doc_第2页
六(上)人教版数学第五单元测试卷.1.doc_第3页
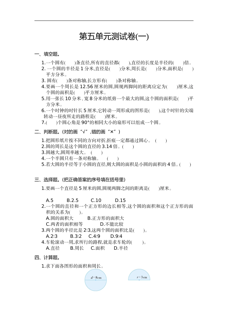
第五单元测试卷(一)一、填空题。1.一个圆有()条直径,所有的直径都(),直径的长度是半径的()倍。2.一个圆的半径是1分米,直径是()分米,周长是()分米,面积是()平方分米。3.圆有()条对称轴,长方形有()条对称轴。4.要画一个周长是12.56厘米的圆,圆规两脚间的距离应定为()厘米,这个圆的面积是()平方厘米。5.用一张长10分米、宽8分米的纸剪一个最大的圆,这个圆的面积是()平方分米。6.一个时钟的时针长5厘米,它转动一周形成的图形是(),这个时针的尖端转动一昼夜所走的路程是()厘米。7.()个圆心角是90°的相同大小的扇形可以组成一个圆。二、判断题。(对的画“√”,错的画“✕”)1.把圆形纸片按不同的方向对折,折痕一定都通过圆心。()2.圆的周长是这个圆的直径的3.14倍。()3.圆越大,圆周率越大。()4.一个半圆只有一条对称轴。()5.若大圆的半径等于小圆的直径,则大圆的面积是小圆的面积的4倍。()三、选择题。(把正确答案的序号填在括号里)1.要画一个直径是5厘米的圆,圆规两脚之间的距离是()厘米。A.5B.2.5C.10D.152.一个圆的直径和一个正方形的边长相等,这个圆的面积和这个正方形的面积的关系为()。A.圆的面积大B.正方形的面积大C.两者的面积相等D.不能比较3.两个圆的半径比是2∶3,这两个圆的面积比是()。A.2∶3B.3∶2C.4∶9D.9∶44.车轮滚动一周,求所行的路程,就是求车轮的()。A.直径B.周长C.面积D.半径四、计算题。1.求下面各图形的面积和周长。2.求下图中阴影部分的面积。五、解决问题。1.一块圆形桌布的半径是6分米,给它的周围缝上花边,花边长多少分米?这块桌布用料多少平方分米?2.一个直径为18米的圆形花坛,周围有一条宽1米的小路,这条小路的面积是多少平方米?3.一根圆柱形木材,它的横截面的周长是1.884米,这根木材的横截面的面积是多少平方米?(得数保留两位小数)4.一台压路机前轮的半径是0.4米,如果前轮每分钟转动6周,10分钟可以从路的一端行到另一端,这条路大约有多长?5.公园里有一个圆形的养鱼池,量得养鱼池的周长是100.48米,养鱼池的中间有一个圆形小岛,半径是6米。这个养鱼池的水域面积是多少?六、附加题。如图,已知圆外面正方形的面积是15平方分米,阴影部分的面积是多少平方分米?参考答案一、1.无数相等22.26.283.143.无数24.212.565.50.246.圆62.87.4二、1.√2.✕3.✕4.√5.√三、1.B2.B3.C4.B四、1.50.24cm225.12cm14.13cm215.42cm2.2.86dm2五、1.3.14×2×6=37.68(分米)3.14×62=113.04(平方分米)2.内圆半径:18÷2=9(米)外圆半径:18÷2+1=10(米)...

1、当您付费下载文档后,您只拥有了使用权限,并不意味着购买了版权,文档只能用于自身使用,不得用于其他商业用途(如 [转卖]进行直接盈利或[编辑后售卖]进行间接盈利)。
2、本站所有内容均由合作方或网友上传,本站不对文档的完整性、权威性及其观点立场正确性做任何保证或承诺!文档内容仅供研究参考,付费前请自行鉴别。
3、如文档内容存在违规,或者侵犯商业秘密、侵犯著作权等,请点击“违规举报”。

碎片内容

蜗牛文库的最新文档

二年级数学下册其中检测卷二年级数学下册其中检测卷附答案#期中测试卷.pdf
10.00金币
0下载
二年级数学下册期末质检卷(苏教版)二年级数学下册期末质检卷(苏教版)#期末复习 #期末测试卷 #二年级数学 #二年级数学下册#关注我持续更新小学知识.pdf
10.00金币
0下载
二年级数学下册期末混合运算专项练习二年级数学下册期末混合运算专项练习#二年级#二年级数学下册#关注我持续更新小学知识 #知识分享 #家长收藏孩子受益.pdf
10.00金币
1下载
二年级数学下册年月日三类周期问题解题方法二年级数学下册年月日三类周期问题解题方法#二年级#二年级数学下册#知识分享 #关注我持续更新小学知识 #家长收藏孩子受益.pdf
10.00金币
0下载
二年级数学下册解决问题专项训练二年级数学下册解决问题专项训练#专项训练#解决问题#二年级#二年级数学下册#知识分享.pdf
10.00金币
1下载
二年级数学下册还原问题二年级数学下册还原问题#二年级#二年级数学#关注我持续更新小学知识 #知识分享 #家长收藏孩子受益.pdf
10.00金币
1下载
二年级数学下册第六单元考试卷家长打印出来给孩子测试测试争取拿到高分!#小学二年级试卷分享 #二年级第六单考试数学 #第六单考试#二年级数学下册.pdf
10.00金币
0下载
二年级数学下册必背顺口溜口诀汇总二年级数学下册必背顺口溜口诀汇总#二年级#二年级数学下册 #知识分享 #家长收藏孩子受益 #关注我持续更新小学知识.pdf
10.00金币
0下载
二年级数学下册《重点难点思维题》两大问题解决技巧和方法巧算星期几解决周期问题还原问题强化思维训练老师精心整理家长可以打印出来给孩子练习#家长收藏孩子受益 #学霸秘籍 #思维训练 #二年级 #知识点总结.pdf
10.00金币
0下载
二年级数学下册 必背公式大全寒假提前背一背开学更轻松#二年级 #二年级数学 #二年级数学下册 #寒假充电计划 #公式.pdf
10.00金币
0下载
蜗牛文库+ 关注
实名认证
内容提供者

提供各种专业文档内容

确认删除?
QQ
  • QQ点击这里给我发消息
微信客服
  • 微信客服
回到顶部