电脑桌面
添加蜗牛文库到电脑桌面
安装后可以在桌面快捷访问

【卷14】专项综合全练七则-2022-2023学年九年级历史下册最新命题导向测试(部编版)_new.docxVIP免费

【卷14】专项综合全练七则-2022-2023学年九年级历史下册最新命题导向测试(部编版)_new.docx_第1页
【卷14】专项综合全练七则-2022-2023学年九年级历史下册最新命题导向测试(部编版)_new.docx_第2页
【卷14】专项综合全练七则-2022-2023学年九年级历史下册最新命题导向测试(部编版)_new.docx_第3页
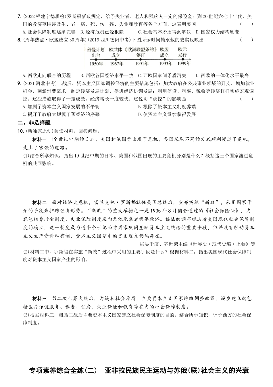
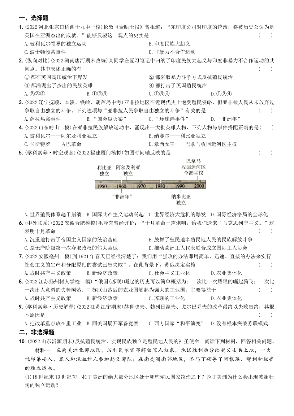
专项素养综合全练(一)资本主义制度的巩固与发展专项素养综合全练(二)亚非拉民族民主运动与苏俄(联)社会主义的兴衰专项素养综合全练(三)两次世界大战及世界格局的变动专项素养综合全练(四)三次科技革命及经济全球化专项素养综合全练(五)历史地图集训专项素养综合全练(六)2023年周年热点专项素养综合全练(七)跨学科专题专项素养综合全练(一)资本主义制度的巩固与发展一、选择题1.(2022安徽凤阳期末)一般来说,政治变革包括以获取政权为目的的政治革命与以不断适应生产力发展和社会需要为目的的政治改革两部分。使俄国走上资本主义发展道路的政治改革是()A.独立战争B.明治维新C.废除农奴制改革D.彼得一世改革2.(2022北京朝阳二模)美国内战后,统一的全国资本主义市场向纵深发展,联邦政府进一步推行有利于资本主义的政策,在市场、资金、劳动力等方面创造了有利条件。这反映出美国内战()A.是摆脱英国殖民统治的民族解放战争B.使美国联邦政府与地方政府分享权力C.是美国历史上的第二次资产阶级革命D.使美国政府加强了对工业生产的干预3.(2021云南中考)近代历史上,革命和改革是资本主义国家走上资本主义道路的两种主要方式。下列国家中,通过改革走上资本主义发展道路的是()A.英国B.法国C.美国D.日本4.19世纪下半期,日本迅速崛起为一个先进的资本主义国家,它抓住的“机遇”是()A.大化改新B.倒幕运动C.农奴制改革D.明治维新5.(2021广东深圳宝安二模)思维导图是一种简单有效的学习工具,如图是一位同学根据某一节复习课内容制作的思维导图,你认为这一课的标题可能是()A.殖民地人民的反抗B.资本主义制度的扩展C.共产主义运动兴起D.走向和平发展的世界6.(学科素养·历史解释)(2022辽宁浑南一模改编)“罗斯福的‘新政'并非一时的权宜之计,而是一场为保证资本主义制度的稳定发展,在资本主义经济肌体内部进行的一场‘伤筋动骨'的大手术。”对上述材料理解正确的是()A.罗斯福通过“新政”使美国未来彻底摆脱了经济危机的威胁B.罗斯福实施“新政”的根本目的是维护资本主义制度C.罗斯福“新政”旨在摧毁资本主义经济,颠覆资本主义制度D.罗斯福暂时通过“新政”辅助美国渡过困难,过后马上被废除7.(2022福建宁德质检)罗斯福新政规定,给予失业者、老人和残疾人一定的保险金;到20世纪六七十年代,美国的救济范围涉及生、老、病、死、伤、残、失业和教育等各个方面。这表明美国()A.社会保障制度逐渐完善B.经济危机已经根除C.社会基本矛盾得到解决D.国家权力...

1、当您付费下载文档后,您只拥有了使用权限,并不意味着购买了版权,文档只能用于自身使用,不得用于其他商业用途(如 [转卖]进行直接盈利或[编辑后售卖]进行间接盈利)。
2、本站所有内容均由合作方或网友上传,本站不对文档的完整性、权威性及其观点立场正确性做任何保证或承诺!文档内容仅供研究参考,付费前请自行鉴别。
3、如文档内容存在违规,或者侵犯商业秘密、侵犯著作权等,请点击“违规举报”。

碎片内容

蜗牛文库的最新文档

二年级数学下册其中检测卷二年级数学下册其中检测卷附答案#期中测试卷.pdf
10.00金币
0下载
二年级数学下册期末质检卷(苏教版)二年级数学下册期末质检卷(苏教版)#期末复习 #期末测试卷 #二年级数学 #二年级数学下册#关注我持续更新小学知识.pdf
10.00金币
0下载
二年级数学下册期末混合运算专项练习二年级数学下册期末混合运算专项练习#二年级#二年级数学下册#关注我持续更新小学知识 #知识分享 #家长收藏孩子受益.pdf
10.00金币
1下载
二年级数学下册年月日三类周期问题解题方法二年级数学下册年月日三类周期问题解题方法#二年级#二年级数学下册#知识分享 #关注我持续更新小学知识 #家长收藏孩子受益.pdf
10.00金币
0下载
二年级数学下册解决问题专项训练二年级数学下册解决问题专项训练#专项训练#解决问题#二年级#二年级数学下册#知识分享.pdf
10.00金币
1下载
二年级数学下册还原问题二年级数学下册还原问题#二年级#二年级数学#关注我持续更新小学知识 #知识分享 #家长收藏孩子受益.pdf
10.00金币
1下载
二年级数学下册第六单元考试卷家长打印出来给孩子测试测试争取拿到高分!#小学二年级试卷分享 #二年级第六单考试数学 #第六单考试#二年级数学下册.pdf
10.00金币
0下载
二年级数学下册必背顺口溜口诀汇总二年级数学下册必背顺口溜口诀汇总#二年级#二年级数学下册 #知识分享 #家长收藏孩子受益 #关注我持续更新小学知识.pdf
10.00金币
0下载
二年级数学下册《重点难点思维题》两大问题解决技巧和方法巧算星期几解决周期问题还原问题强化思维训练老师精心整理家长可以打印出来给孩子练习#家长收藏孩子受益 #学霸秘籍 #思维训练 #二年级 #知识点总结.pdf
10.00金币
0下载
二年级数学下册 必背公式大全寒假提前背一背开学更轻松#二年级 #二年级数学 #二年级数学下册 #寒假充电计划 #公式.pdf
10.00金币
0下载
蜗牛文库+ 关注
实名认证
内容提供者

提供各种专业文档内容

确认删除?
QQ
  • QQ点击这里给我发消息
微信客服
  • 微信客服
回到顶部