电脑桌面
添加蜗牛文库到电脑桌面
安装后可以在桌面快捷访问

九年级上册第二十四章 圆.docxVIP免费

九年级上册第二十四章 圆.docx_第1页
九年级上册第二十四章 圆.docx_第2页
九年级上册第二十四章 圆.docx_第3页
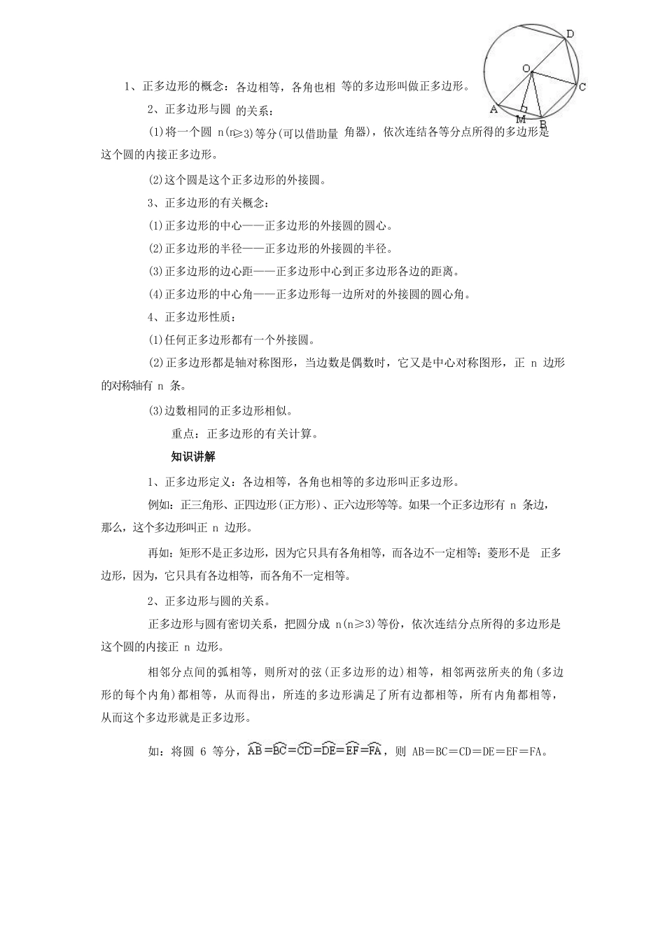
第二十四章圆24.1圆定义:(1)平面上到定点的距离等于定长的所有点组成的图形叫做圆。(2)平面上一条线段,绕它的一端旋转360°,留下的轨迹叫圆。圆心:(1)如定义(1)中,该定点为圆心(2)如定义(2)中,绕的那一端的端点为圆心。(3)圆任意两条对称轴的交点为圆心。(4)垂直于圆内任意一条弦且两个端点在圆上的线段的二分点为圆心。注:圆心一般用字母O表示直径:通过圆心,并且两端都在圆上的线段叫做圆的直径。直径一般用字母d表示。半径:连接圆心和圆上任意一点的线段,叫做圆的半径。半径一般用字母r表示。圆的直径和半径都有无数条。圆是轴对称图形,每条直径所在的直线是圆的对称轴。在同圆或等圆中:直径是半径的2倍,半径是直径的二分之一.d=2r或r=二分之d。圆的半径或直径决定圆的大小,圆心决定圆的位置。圆的周长:围成圆的曲线的长度叫做圆的周长,用字母C表示。圆的周长与直径的比值叫做圆周率。圆的周长除以直径的商是一个固定的数,把它叫做圆周率,它是一个无限不循环小数(无理数),用字母π表示。计算时,通常取它的近似值,π≈3.14。直径所对的圆周角是直角。90°的圆周角所对的弦是直径。圆的面积公式:圆所占平面的大小叫做圆的面积。πr2,用字母S表示。一条弧所对的圆周角是圆心角的二分之一。在同圆或等圆中,相等的圆心角所对的弧相等,所对的弦相等,所对的弦心距也相等。在同圆或等圆中,如果两条弧相等,那么他们所对的圆心角相等,所对的弦相等,所对的弦心距也相等。在同圆或等圆中,如果两条弦相等,那么他们所对的圆心角相等,所对的弧相等,所对的弦心距也相等。周长计算公式1.、已知直径:C=πd2、已知半径:C=2πr3、已知周长:D=c\π4、圆周长的一半:1\2周长(曲线)5、半圆的长:1\2周长+直径面积计算公式:1、已知半径:S=πr平方2、已知直径:S=π(d\2)平方3、已知周长:S=π(c\2π)平方24.2点和圆、直线和圆的位置关系1.点和圆的位置关系①点在圆内点到圆心的距离小于半径②点在圆上点到圆心的距离等于半径③点在圆外点到圆心的距离大于半径2.过三点的圆不在同一直线上的三个点确定一个圆。3.外接圆和外心经过三角形的三个顶点可以做一个圆,这个圆叫做三角形的外接圆。外接圆的圆心是三角形三条边垂直平分线的交点,叫做三角形的外心。4.直线和圆的位置关系相交:直线和圆有两个公共点叫这条直线和圆相交,这条直线叫做圆的割线。相切:直线和圆有一个公共点叫这条直线和圆相切,这条...

1、当您付费下载文档后,您只拥有了使用权限,并不意味着购买了版权,文档只能用于自身使用,不得用于其他商业用途(如 [转卖]进行直接盈利或[编辑后售卖]进行间接盈利)。
2、本站所有内容均由合作方或网友上传,本站不对文档的完整性、权威性及其观点立场正确性做任何保证或承诺!文档内容仅供研究参考,付费前请自行鉴别。
3、如文档内容存在违规,或者侵犯商业秘密、侵犯著作权等,请点击“违规举报”。

碎片内容

蜗牛文库的最新文档

二年级数学下册其中检测卷二年级数学下册其中检测卷附答案#期中测试卷.pdf
10.00金币
0下载
二年级数学下册期末质检卷(苏教版)二年级数学下册期末质检卷(苏教版)#期末复习 #期末测试卷 #二年级数学 #二年级数学下册#关注我持续更新小学知识.pdf
10.00金币
0下载
二年级数学下册期末混合运算专项练习二年级数学下册期末混合运算专项练习#二年级#二年级数学下册#关注我持续更新小学知识 #知识分享 #家长收藏孩子受益.pdf
10.00金币
1下载
二年级数学下册年月日三类周期问题解题方法二年级数学下册年月日三类周期问题解题方法#二年级#二年级数学下册#知识分享 #关注我持续更新小学知识 #家长收藏孩子受益.pdf
10.00金币
0下载
二年级数学下册解决问题专项训练二年级数学下册解决问题专项训练#专项训练#解决问题#二年级#二年级数学下册#知识分享.pdf
10.00金币
1下载
二年级数学下册还原问题二年级数学下册还原问题#二年级#二年级数学#关注我持续更新小学知识 #知识分享 #家长收藏孩子受益.pdf
10.00金币
1下载
二年级数学下册第六单元考试卷家长打印出来给孩子测试测试争取拿到高分!#小学二年级试卷分享 #二年级第六单考试数学 #第六单考试#二年级数学下册.pdf
10.00金币
0下载
二年级数学下册必背顺口溜口诀汇总二年级数学下册必背顺口溜口诀汇总#二年级#二年级数学下册 #知识分享 #家长收藏孩子受益 #关注我持续更新小学知识.pdf
10.00金币
0下载
二年级数学下册《重点难点思维题》两大问题解决技巧和方法巧算星期几解决周期问题还原问题强化思维训练老师精心整理家长可以打印出来给孩子练习#家长收藏孩子受益 #学霸秘籍 #思维训练 #二年级 #知识点总结.pdf
10.00金币
0下载
二年级数学下册 必背公式大全寒假提前背一背开学更轻松#二年级 #二年级数学 #二年级数学下册 #寒假充电计划 #公式.pdf
10.00金币
0下载
蜗牛文库+ 关注
实名认证
内容提供者

提供各种专业文档内容

确认删除?
QQ
  • QQ点击这里给我发消息
微信客服
  • 微信客服
回到顶部