电脑桌面
添加蜗牛文库到电脑桌面
安装后可以在桌面快捷访问

人教版二年级上册数学知识点整理.docVIP免费

人教版二年级上册数学知识点整理.doc_第1页
人教版二年级上册数学知识点整理.doc_第2页
人教版二年级上册数学知识点整理.doc_第3页
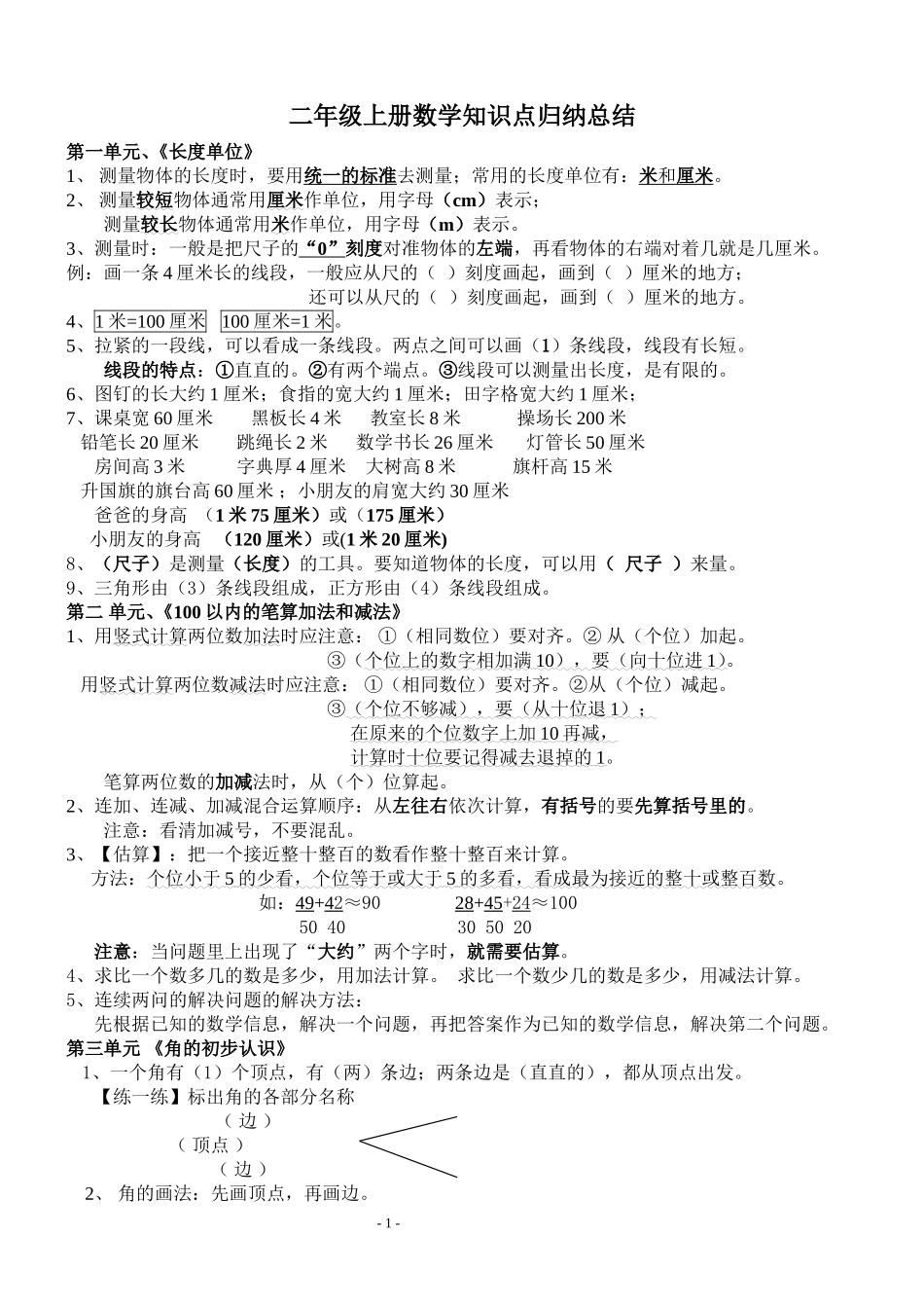
二年级上册数学知识点归纳总结第一单元、《长度单位》1、测量物体的长度时,要用统一的标准去测量;常用的长度单位有:米和厘米。2、测量较短物体通常用厘米作单位,用字母(cm)表示;测量较长物体通常用米作单位,用字母(m)表示。3、测量时:一般是把尺子的“0”刻度对准物体的左端,再看物体的右端对着几就是几厘米。例:画一条4厘米长的线段,一般应从尺的()刻度画起,画到()厘米的地方;还可以从尺的()刻度画起,画到()厘米的地方。4、1米=100厘米100厘米=1米。5、拉紧的一段线,可以看成一条线段。两点之间可以画(1)条线段,线段有长短。线段的特点:①直直的。②有两个端点。③线段可以测量出长度,是有限的。6、图钉的长大约1厘米;食指的宽大约1厘米;田字格宽大约1厘米;7、课桌宽60厘米黑板长4米教室长8米操场长200米铅笔长20厘米跳绳长2米数学书长26厘米灯管长50厘米房间高3米字典厚4厘米大树高8米旗杆高15米升国旗的旗台高60厘米;小朋友的肩宽大约30厘米爸爸的身高(1米75厘米)或(175厘米)小朋友的身高(120厘米)或(1米20厘米)8、(尺子)是测量(长度)的工具。要知道物体的长度,可以用(尺子)来量。9、三角形由(3)条线段组成,正方形由(4)条线段组成。第二单元、《100以内的笔算加法和减法》1、用竖式计算两位数加法时应注意:①(相同数位)要对齐。②从(个位)加起。③(个位上的数字相加满10),要(向十位进1)。用竖式计算两位数减法时应注意:①(相同数位)要对齐。②从(个位)减起。③(个位不够减),要(从十位退1);在原来的个位数字上加10再减,计算时十位要记得减去退掉的1。笔算两位数的加减法时,从(个)位算起。2、连加、连减、加减混合运算顺序:从左往右依次计算,有括号的要先算括号里的。注意:看清加减号,不要混乱。3、【估算】:把一个接近整十整百的数看作整十整百来计算。方法:个位小于5的少看,个位等于或大于5的多看,看成最为接近的整十或整百数。如:49+42≈9028+45+24≈1005040305020注意:当问题里上出现了“大约”两个字时,就需要估算。4、求比一个数多几的数是多少,用加法计算。求比一个数少几的数是多少,用减法计算。5、连续两问的解决问题的解决方法:先根据已知的数学信息,解决一个问题,再把答案作为已知的数学信息,解决第二个问题。第三单元《角的初步认识》1、一个角有(1)个顶点,有(两)条边;两条边是(直直的),都从顶点出发。【练一练】标出角的...

1、当您付费下载文档后,您只拥有了使用权限,并不意味着购买了版权,文档只能用于自身使用,不得用于其他商业用途(如 [转卖]进行直接盈利或[编辑后售卖]进行间接盈利)。
2、本站所有内容均由合作方或网友上传,本站不对文档的完整性、权威性及其观点立场正确性做任何保证或承诺!文档内容仅供研究参考,付费前请自行鉴别。
3、如文档内容存在违规,或者侵犯商业秘密、侵犯著作权等,请点击“违规举报”。

碎片内容

蜗牛文库的最新文档

二年级数学下册其中检测卷二年级数学下册其中检测卷附答案#期中测试卷.pdf
10.00金币
0下载
二年级数学下册期末质检卷(苏教版)二年级数学下册期末质检卷(苏教版)#期末复习 #期末测试卷 #二年级数学 #二年级数学下册#关注我持续更新小学知识.pdf
10.00金币
0下载
二年级数学下册期末混合运算专项练习二年级数学下册期末混合运算专项练习#二年级#二年级数学下册#关注我持续更新小学知识 #知识分享 #家长收藏孩子受益.pdf
10.00金币
1下载
二年级数学下册年月日三类周期问题解题方法二年级数学下册年月日三类周期问题解题方法#二年级#二年级数学下册#知识分享 #关注我持续更新小学知识 #家长收藏孩子受益.pdf
10.00金币
0下载
二年级数学下册解决问题专项训练二年级数学下册解决问题专项训练#专项训练#解决问题#二年级#二年级数学下册#知识分享.pdf
10.00金币
1下载
二年级数学下册还原问题二年级数学下册还原问题#二年级#二年级数学#关注我持续更新小学知识 #知识分享 #家长收藏孩子受益.pdf
10.00金币
1下载
二年级数学下册第六单元考试卷家长打印出来给孩子测试测试争取拿到高分!#小学二年级试卷分享 #二年级第六单考试数学 #第六单考试#二年级数学下册.pdf
10.00金币
0下载
二年级数学下册必背顺口溜口诀汇总二年级数学下册必背顺口溜口诀汇总#二年级#二年级数学下册 #知识分享 #家长收藏孩子受益 #关注我持续更新小学知识.pdf
10.00金币
0下载
二年级数学下册《重点难点思维题》两大问题解决技巧和方法巧算星期几解决周期问题还原问题强化思维训练老师精心整理家长可以打印出来给孩子练习#家长收藏孩子受益 #学霸秘籍 #思维训练 #二年级 #知识点总结.pdf
10.00金币
0下载
二年级数学下册 必背公式大全寒假提前背一背开学更轻松#二年级 #二年级数学 #二年级数学下册 #寒假充电计划 #公式.pdf
10.00金币
0下载
蜗牛文库+ 关注
实名认证
内容提供者

提供各种专业文档内容

确认删除?
QQ
  • QQ点击这里给我发消息
微信客服
  • 微信客服
回到顶部