电脑桌面
添加蜗牛文库到电脑桌面
安装后可以在桌面快捷访问

14 食品添加剂 5'腺苷酸.docVIP免费

14 食品添加剂 5'腺苷酸.doc_第1页
14 食品添加剂 5'腺苷酸.doc_第2页
14 食品添加剂 5'腺苷酸.doc_第3页
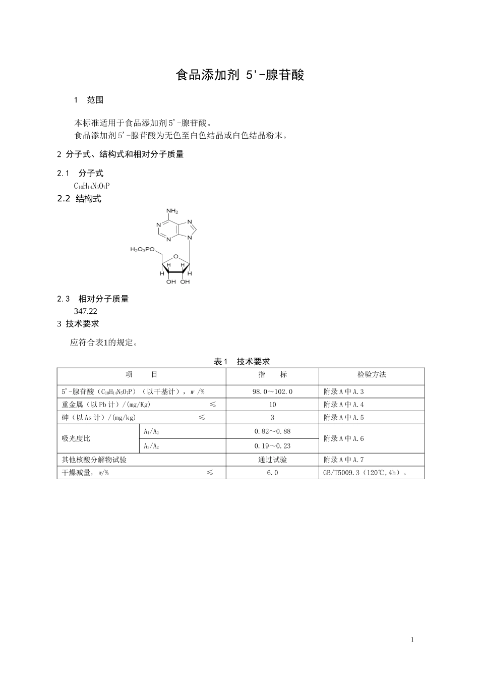
食品添加剂5'-腺苷酸1范围本标准适用于食品添加剂5'-腺苷酸。食品添加剂5'-腺苷酸为无色至白色结晶或白色结晶粉末。2分子式、结构式和相对分子质量2.1分子式C10H14N5O7P2.2结构式2.3相对分子质量347.223技术要求应符合表1的规定。表1技术要求项目指标检验方法5'-腺苷酸(C10H14N5O7P)(以干基计),w/%98.0~102.0附录A中A.3重金属(以Pb计)/(mg/Kg)≤10附录A中A.4砷(以As计)/(mg/kg)≤3附录A中A.5吸光度比A1/A20.82~0.88附录A中A.6A3/A20.19~0.23其他核酸分解物试验通过试验附录A中A.7干燥减量,w/%≤6.0GB/T5009.3(120℃,4h)。1附录A检验方法A.1一般规定除非另有说明,在分析中仅使用确认为分析纯的试剂和GB/T6682中规定的三级水。试验方法中所用标准滴定溶液、杂质测定用标准溶液、制剂及制品,在没有注明其他要求时,均按GB/T601、GB/T602和GB/T603之规定制备。试验中所用溶液在未注明用何种溶剂配制时,均指水溶液。A.2鉴别试验A.2.1称取0.010g样品,加入1000mL盐酸溶液(1→1000)溶解制成的溶液,在波长255~259nm处有最大吸收带。A.2.2称取0.25g样品,加入1mL氢氧化钠溶液(40g/L),制成溶液(1→20),取此溶液5mL,加入2mL钼酸铵试液,应不产生沉淀,再加入7mL硝酸,煮沸10min,加磷酸盐试液后,加温时,生成黄色沉淀,再加氢氧化钠溶液(40g/L)或氨试液时,沉淀溶解。A.35'-腺苷酸含量的测定A.3.1分析步骤称取0.2g样品,精确至0.0002g,加1mL氢氧化钠溶液(40g/L),准确加水200mL,准确量取此溶液2mL,加盐酸溶液(1→1000)并准确配至成200mL,作为检测液。测定在波长257nm处检测液的吸光度A。A.3.2结果计算5'-腺苷酸(C10H14N5O7P)的质量分数以w计,数值以%表示,按公式(A.1)计算:…………………………(A.1)式中:A——检测液的吸光度。m——换算成干基后试料的质量的数值,单位为克(g)。A.4重金属的测定按GB/T5009.74进行。称取2.0g样品,精确至0.01g,加盐酸溶液并溶于30mL水;标准与试样同时同样处理。A.5砷的测定按GB/T5009.76砷斑法进行。测定时称取约0.50g实验室样品,精确至0.01g,加适量水溶解,必要时加热溶解。A.6吸光度比称取0.010g样品,加盐酸溶液(1→1000)溶解并配至1000mL,测定此溶液在波长250nm,260nm及280nm处的吸光度A1A2及A3,计算A1/A2和A3/A2。A1/A2为0.82~0.88,A3/A2为0.19~0.23。A.7其他核酸分解物称取0.10g样品,加盐酸溶液溶解并加水溶解并配制成20mL,作为检测液。量取检测液1uL,不...

1、当您付费下载文档后,您只拥有了使用权限,并不意味着购买了版权,文档只能用于自身使用,不得用于其他商业用途(如 [转卖]进行直接盈利或[编辑后售卖]进行间接盈利)。
2、本站所有内容均由合作方或网友上传,本站不对文档的完整性、权威性及其观点立场正确性做任何保证或承诺!文档内容仅供研究参考,付费前请自行鉴别。
3、如文档内容存在违规,或者侵犯商业秘密、侵犯著作权等,请点击“违规举报”。

碎片内容

蜗牛文库的最新文档

二年级数学下册其中检测卷二年级数学下册其中检测卷附答案#期中测试卷.pdf
10.00金币
0下载
二年级数学下册期末质检卷(苏教版)二年级数学下册期末质检卷(苏教版)#期末复习 #期末测试卷 #二年级数学 #二年级数学下册#关注我持续更新小学知识.pdf
10.00金币
0下载
二年级数学下册期末混合运算专项练习二年级数学下册期末混合运算专项练习#二年级#二年级数学下册#关注我持续更新小学知识 #知识分享 #家长收藏孩子受益.pdf
10.00金币
1下载
二年级数学下册年月日三类周期问题解题方法二年级数学下册年月日三类周期问题解题方法#二年级#二年级数学下册#知识分享 #关注我持续更新小学知识 #家长收藏孩子受益.pdf
10.00金币
0下载
二年级数学下册解决问题专项训练二年级数学下册解决问题专项训练#专项训练#解决问题#二年级#二年级数学下册#知识分享.pdf
10.00金币
1下载
二年级数学下册还原问题二年级数学下册还原问题#二年级#二年级数学#关注我持续更新小学知识 #知识分享 #家长收藏孩子受益.pdf
10.00金币
1下载
二年级数学下册第六单元考试卷家长打印出来给孩子测试测试争取拿到高分!#小学二年级试卷分享 #二年级第六单考试数学 #第六单考试#二年级数学下册.pdf
10.00金币
0下载
二年级数学下册必背顺口溜口诀汇总二年级数学下册必背顺口溜口诀汇总#二年级#二年级数学下册 #知识分享 #家长收藏孩子受益 #关注我持续更新小学知识.pdf
10.00金币
0下载
二年级数学下册《重点难点思维题》两大问题解决技巧和方法巧算星期几解决周期问题还原问题强化思维训练老师精心整理家长可以打印出来给孩子练习#家长收藏孩子受益 #学霸秘籍 #思维训练 #二年级 #知识点总结.pdf
10.00金币
0下载
二年级数学下册 必背公式大全寒假提前背一背开学更轻松#二年级 #二年级数学 #二年级数学下册 #寒假充电计划 #公式.pdf
10.00金币
0下载
蜗牛文库+ 关注
实名认证
内容提供者

提供各种专业文档内容

确认删除?
QQ
  • QQ点击这里给我发消息
微信客服
  • 微信客服
回到顶部