电脑桌面
添加蜗牛文库到电脑桌面
安装后可以在桌面快捷访问

新编全科护理学理论与实践下_贾军红等主编.pdfVIP免费

新编全科护理学理论与实践下_贾军红等主编.pdf_第1页
新编全科护理学理论与实践下_贾军红等主编.pdf_第2页
新编全科护理学理论与实践下_贾军红等主编.pdf_第3页
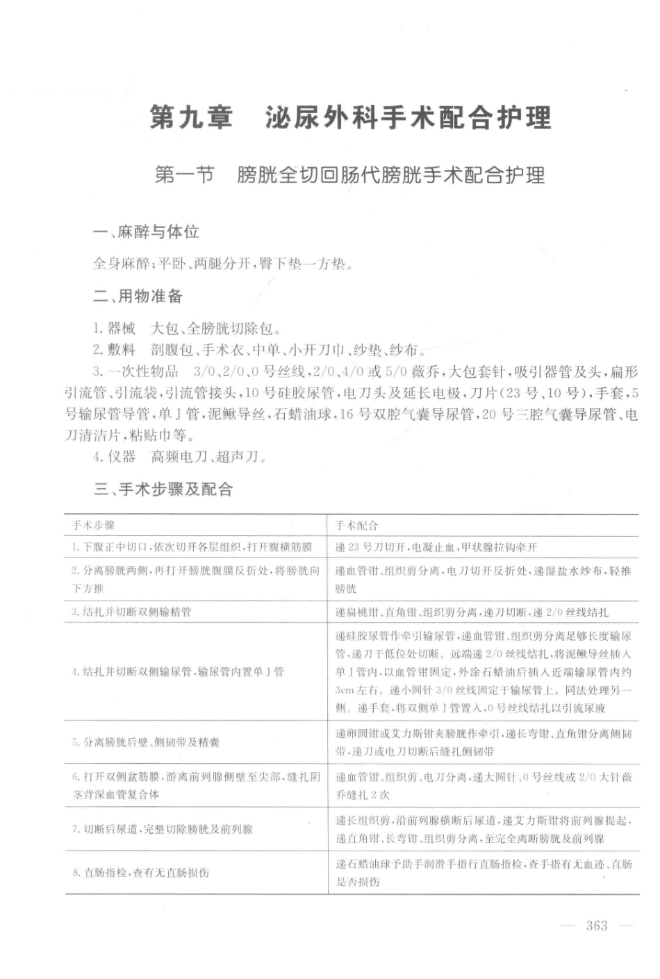
书名第九章泌尿外科手术配合护理第一节膀胱全切回肠代膀胱手术配合护理第二节肾盂及输尿管切开取石手术配合护理第三节肾癌根治术手术配合护理第四节前列腺癌根治手术配合护理第五节经尿道前列腺电切手术配合护理第六节肾移植手术配合护理第十章内分泌与代谢疾病护理第一节单纯性甲状腺肿的护理第二节甲状腺功能亢进的护理第三节甲状腺功能减退症的护理第四节Cushing综合征的护理第五节糖尿病的护理第六节痛风的护理第七节骨质疏松症的护理第十一章血液病护理第一节溶血性贫血的护理第二节再生障碍性贫血的护理第三节过敏性紫癜的护理第四节白血病的护理第五节浆细胞病的护理第六节淋巴瘤的护理第七节骨髓增生异常综合征的护理第十二章骨科手术配合护理第一节颈椎间盘突出症、骨折、颈前路减压融合手术配合护理第二节颈椎后入路手术配合护理第三节腰椎间盘髓核摘除手术配合护理第四节椎间盘镜髓核摘除手术配合护理第五节腰椎滑脱椎弓根螺钉内固定手术配合护理第六节人工全髋关节置换手术配合护理第七节人工全膝关节置换手术配合护理常规第八节膝关节镜手术配合护理第九节肩关节镜手术配合护理第十节股骨颈骨折闭合复位内固定手术配合护理第十一节骨盆骨折切开复位内固定手术配合护理第十二节股骨粗隆间骨折手术配合护理常规第十三节三踝骨折切开复位内固定手术配合护理第十三章腹腔镜手术配合护理第一节腹腔镜下胆囊切除手术配合护理第二节腹腔镜下胆总管切开取石手术配合护理第三节腹腔镜下直肠癌根治手术配合护理第四节腹腔镜下胃减容手术配合护理第五节腹腔镜下肾切除手术配合护理第六节腹腔镜下肾盂输尿管连接部成形手术配合护理第七节腹腔镜下全膀胱切除手术配合护理第十四章肿瘤放疗护理第一节肿瘤放疗护理概述第二节放疗护理查房在放疗科临床中的应用第三节放疗患者护理安全隐患的分析与对策第四节头颈部肿瘤放射治疗护理第五节胸部肿瘤放射治疗护理第六节乳腺癌放射治疗护理第七节腹部肿瘤放射治疗护理第十五章血液净化技术及护理第一节血液透析操作技术及护理第二节血液透析滤过技术及护理第三节血液滤过操作技术及护理第四节连续性肾替代治疗技术及护理第五节特殊血液净化操作技术及护理第十六章小儿感染性疾病护理第一节病毒感染性疾病患儿的护理第二节细菌感染性疾病的护理第三节小儿结核病的护理第十七章疾病预防控制第一节传染病监测第二节传染病调查与控制第三节传染病预防与控制的综合管理第四节传染病突发事件与应急措施第五节常用...

1、当您付费下载文档后,您只拥有了使用权限,并不意味着购买了版权,文档只能用于自身使用,不得用于其他商业用途(如 [转卖]进行直接盈利或[编辑后售卖]进行间接盈利)。
2、本站所有内容均由合作方或网友上传,本站不对文档的完整性、权威性及其观点立场正确性做任何保证或承诺!文档内容仅供研究参考,付费前请自行鉴别。
3、如文档内容存在违规,或者侵犯商业秘密、侵犯著作权等,请点击“违规举报”。

碎片内容

蜗牛文库的最新文档

二年级数学下册其中检测卷二年级数学下册其中检测卷附答案#期中测试卷.pdf
10.00金币
0下载
二年级数学下册期末质检卷(苏教版)二年级数学下册期末质检卷(苏教版)#期末复习 #期末测试卷 #二年级数学 #二年级数学下册#关注我持续更新小学知识.pdf
10.00金币
0下载
二年级数学下册期末混合运算专项练习二年级数学下册期末混合运算专项练习#二年级#二年级数学下册#关注我持续更新小学知识 #知识分享 #家长收藏孩子受益.pdf
10.00金币
1下载
二年级数学下册年月日三类周期问题解题方法二年级数学下册年月日三类周期问题解题方法#二年级#二年级数学下册#知识分享 #关注我持续更新小学知识 #家长收藏孩子受益.pdf
10.00金币
0下载
二年级数学下册解决问题专项训练二年级数学下册解决问题专项训练#专项训练#解决问题#二年级#二年级数学下册#知识分享.pdf
10.00金币
1下载
二年级数学下册还原问题二年级数学下册还原问题#二年级#二年级数学#关注我持续更新小学知识 #知识分享 #家长收藏孩子受益.pdf
10.00金币
1下载
二年级数学下册第六单元考试卷家长打印出来给孩子测试测试争取拿到高分!#小学二年级试卷分享 #二年级第六单考试数学 #第六单考试#二年级数学下册.pdf
10.00金币
0下载
二年级数学下册必背顺口溜口诀汇总二年级数学下册必背顺口溜口诀汇总#二年级#二年级数学下册 #知识分享 #家长收藏孩子受益 #关注我持续更新小学知识.pdf
10.00金币
0下载
二年级数学下册《重点难点思维题》两大问题解决技巧和方法巧算星期几解决周期问题还原问题强化思维训练老师精心整理家长可以打印出来给孩子练习#家长收藏孩子受益 #学霸秘籍 #思维训练 #二年级 #知识点总结.pdf
10.00金币
0下载
二年级数学下册 必背公式大全寒假提前背一背开学更轻松#二年级 #二年级数学 #二年级数学下册 #寒假充电计划 #公式.pdf
10.00金币
0下载
蜗牛文库+ 关注
实名认证
内容提供者

提供各种专业文档内容

确认删除?
QQ
  • QQ点击这里给我发消息
微信客服
  • 微信客服
回到顶部