电脑桌面
添加蜗牛文库到电脑桌面
安装后可以在桌面快捷访问

非全日制用工合同书.docVIP免费

非全日制用工合同书.doc_第1页
非全日制用工合同书.doc_第2页
非全日制用工合同书.doc_第3页
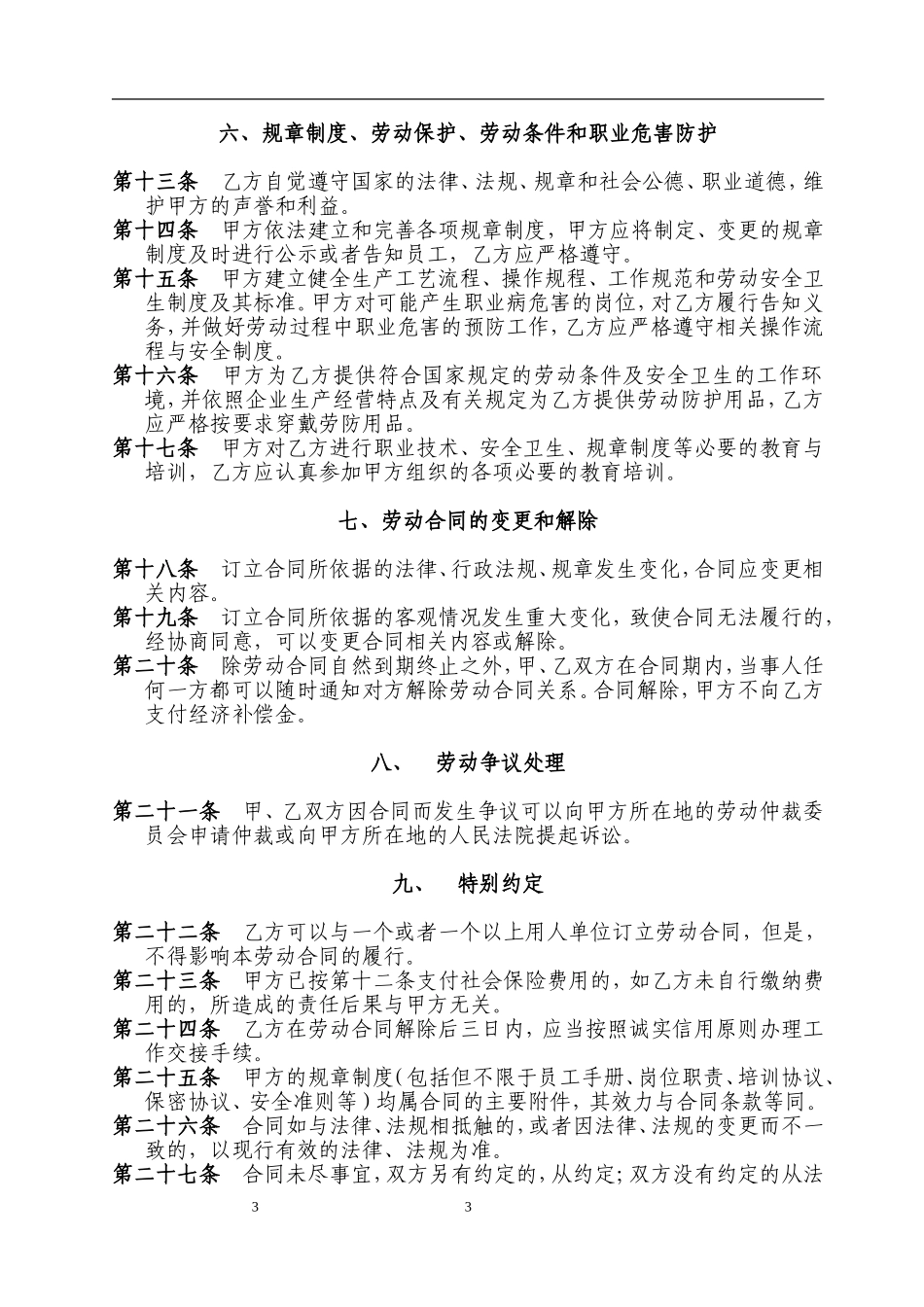
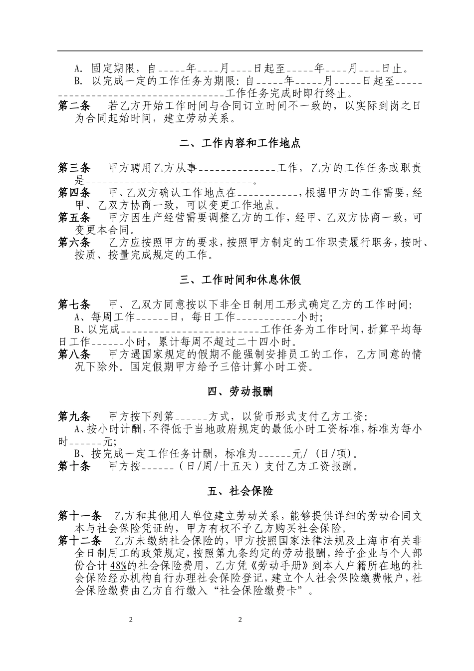
劳动合同编号:_______________非全日制用工合同书甲方:_______________________________(以下称“甲方”)通讯地址:法定代表人或委托代理人:_______________乙方:________________________________(以下称“乙方”)身份证号码:□□□□□□□□□□□□□□□□□□家庭住址:_________________________________________________户籍地址:_________________________________________________联系方式:_____________(固定电话)_____________(移动电话)紧急联系人:___________________联系电话:________________甲乙双方就劳动关系的建立及其权利义务等事宜,根据《中华人民共和国劳动合同法》及有关的劳动法律、法规、行政规章和企业依法制定的规章制度、集体合同,遵循自愿、平等、协商一致的原则,一致同意订立本劳动合同(以下简称合同),共同信守合同所列各条款,并确认合同为解决争议时的依据。一、劳动合同的类型与期限第一条甲、乙双方选择合同类型为(_______________)11A.固定期限,自_____年____月____日起至_____年____月____日止。B.以完成一定的工作任务为期限:自_____年_____月_____日起至___________________________________工作任务完成时即行终止。第二条若乙方开始工作时间与合同订立时间不一致的,以实际到岗之日为合同起始时间,建立劳动关系。二、工作内容和工作地点第三条甲方聘用乙方从事______________工作,乙方的工作任务或职责是______________________________。第四条甲、乙双方确认工作地点在___________,根据甲方的工作需要,经甲、乙双方协商一致,可以变更工作地点。第五条甲方因生产经营需要调整乙方的工作,经甲、乙双方协商一致,可变更本合同。第六条乙方应按照甲方的要求,按照甲方制定的工作职责履行职务,按时、按质、按量完成规定的工作。三、工作时间和休息休假第七条甲、乙双方同意按以下非全日制用工形式确定乙方的工作时间:A、每周工作______日,每日工作___________小时;B、以完成_________________________工作任务为工作时间,折算平均每日工作______小时,累计每周不超过二十四小时。第八条甲方遇国家规定的假期不能强制安排员工的工作,乙方同意的情况下除外。国定假期甲方给予三倍计算小时工资。四、劳动报酬第九条甲方按下列第______方式,以货币形式支付乙方工资:A、按小时计酬,不得低于当地政府规定的最低小时工资标准,标准为每小时______元;B、按完成一定工作...

1、当您付费下载文档后,您只拥有了使用权限,并不意味着购买了版权,文档只能用于自身使用,不得用于其他商业用途(如 [转卖]进行直接盈利或[编辑后售卖]进行间接盈利)。
2、本站所有内容均由合作方或网友上传,本站不对文档的完整性、权威性及其观点立场正确性做任何保证或承诺!文档内容仅供研究参考,付费前请自行鉴别。
3、如文档内容存在违规,或者侵犯商业秘密、侵犯著作权等,请点击“违规举报”。

碎片内容

蜗牛文库的最新文档

二年级数学下册其中检测卷二年级数学下册其中检测卷附答案#期中测试卷.pdf
10.00金币
0下载
二年级数学下册期末质检卷(苏教版)二年级数学下册期末质检卷(苏教版)#期末复习 #期末测试卷 #二年级数学 #二年级数学下册#关注我持续更新小学知识.pdf
10.00金币
0下载
二年级数学下册期末混合运算专项练习二年级数学下册期末混合运算专项练习#二年级#二年级数学下册#关注我持续更新小学知识 #知识分享 #家长收藏孩子受益.pdf
10.00金币
1下载
二年级数学下册年月日三类周期问题解题方法二年级数学下册年月日三类周期问题解题方法#二年级#二年级数学下册#知识分享 #关注我持续更新小学知识 #家长收藏孩子受益.pdf
10.00金币
0下载
二年级数学下册解决问题专项训练二年级数学下册解决问题专项训练#专项训练#解决问题#二年级#二年级数学下册#知识分享.pdf
10.00金币
1下载
二年级数学下册还原问题二年级数学下册还原问题#二年级#二年级数学#关注我持续更新小学知识 #知识分享 #家长收藏孩子受益.pdf
10.00金币
1下载
二年级数学下册第六单元考试卷家长打印出来给孩子测试测试争取拿到高分!#小学二年级试卷分享 #二年级第六单考试数学 #第六单考试#二年级数学下册.pdf
10.00金币
0下载
二年级数学下册必背顺口溜口诀汇总二年级数学下册必背顺口溜口诀汇总#二年级#二年级数学下册 #知识分享 #家长收藏孩子受益 #关注我持续更新小学知识.pdf
10.00金币
0下载
二年级数学下册《重点难点思维题》两大问题解决技巧和方法巧算星期几解决周期问题还原问题强化思维训练老师精心整理家长可以打印出来给孩子练习#家长收藏孩子受益 #学霸秘籍 #思维训练 #二年级 #知识点总结.pdf
10.00金币
0下载
二年级数学下册 必背公式大全寒假提前背一背开学更轻松#二年级 #二年级数学 #二年级数学下册 #寒假充电计划 #公式.pdf
10.00金币
0下载
蜗牛文库+ 关注
实名认证
内容提供者

提供各种专业文档内容

确认删除?
QQ
  • QQ点击这里给我发消息
微信客服
  • 微信客服
回到顶部