电脑桌面
添加蜗牛文库到电脑桌面
安装后可以在桌面快捷访问

电器产品代理销售协议.docVIP免费

电器产品代理销售协议.doc_第1页
电器产品代理销售协议.doc_第2页
电器产品代理销售协议.doc_第3页
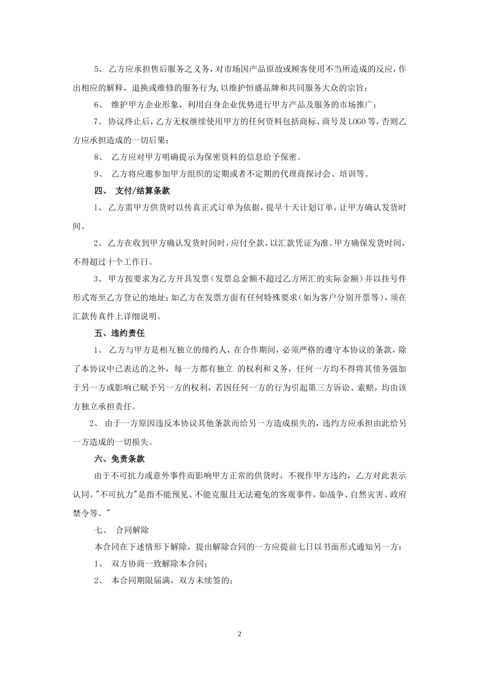
XX电器产品代理销售协议甲方:乙方:甲、乙双方经友好协商,本着平等、自愿、诚实、互惠互利的原则,就乙方对甲方产品插座/转换器在指定地区进行代理并作市场推广的一系列合作事宜达成如下协议:一、授权期限甲方授权_______________________________公司(以下简称乙方)作为XX年度甲方产品在__________省____________市的级代理/经销商,授权期限为XX年___X_月____日至XX年XX月XX日止。二、甲方权利和义务1、对乙方的市场推广进行支持,并对乙方的市场推广活动的具体实施保留监督权;2、负责处理用户关于对产品功能性问题的投诉;提供热线电话XXXXX3、合作期间,配合乙方进行市场宣传;4、甲方有权根据市场情况和代理商的业绩调整代理商制度、代理商结构、代理价格和代理折扣,并将在网站上及时公布或通过电子邮件、传真等其它方式通知乙方变更后的代理商制度和代理价格信息。更新后的各种信息自公布于甲方网站或通过电子邮件通知之时起生效,非特殊情况上述变更甲方均不另行通知乙方;5、甲方应保证所供产品的质量标准符合检验合格的各项标准要求。若有不良品,属甲方责任的,甲方保证包修、包换;6、甲方根据市场行情调整代理价格后应及时通知乙方;7、甲方根据市场情况定期或不定期举办代理商探讨会、培训等活动。三、乙方的权利和义务:1、乙方向客户进行甲方产品的销售,在维护甲方品牌的条件下,自行负责开拓市场与发展客户;2、在代理甲方产品的同时不得代理其他厂家的同类产品;3、在代理业务中保证向客户提供良好的服务,不得以欺诈、胁迫等不正当手段损害客户及甲方的利益及甲方的声誉;4、不得以任何形式破坏甲方的价格政策,不得有任何破坏甲方商誉及品牌的行为,并负责对本代理协议的内容进行保密;乙方违反此义务时,甲方有权单方面取消乙方的代理资格;同时,乙方违反此义务给甲方造成的损失,由乙方全部承担;15、乙方应承担售后服务之义务,对市场因产品原故或顾客使用不当所造成的反应,作出相应的解释,退换或维修的服务行为,以维护恒盛品牌和共同服务大众的宗旨;6、维护甲方企业形象,利用自身企业优势进行甲方产品及服务的市场推广;7、协议终止后,乙方无权继续使用甲方的任何资料包括商标、商号及LOGO等,否则乙方应承担造成的一切后果;8、乙方应对甲方明确提示为保密资料的信息给予保密。9、乙方将应邀参加甲方组织的定期或者不定期的代理商探讨会、培训等。四、支付/结算条款1、乙方需甲方供货时以传真正式订单为依据...

1、当您付费下载文档后,您只拥有了使用权限,并不意味着购买了版权,文档只能用于自身使用,不得用于其他商业用途(如 [转卖]进行直接盈利或[编辑后售卖]进行间接盈利)。
2、本站所有内容均由合作方或网友上传,本站不对文档的完整性、权威性及其观点立场正确性做任何保证或承诺!文档内容仅供研究参考,付费前请自行鉴别。
3、如文档内容存在违规,或者侵犯商业秘密、侵犯著作权等,请点击“违规举报”。

碎片内容

蜗牛文库的最新文档

二年级数学下册其中检测卷二年级数学下册其中检测卷附答案#期中测试卷.pdf
10.00金币
0下载
二年级数学下册期末质检卷(苏教版)二年级数学下册期末质检卷(苏教版)#期末复习 #期末测试卷 #二年级数学 #二年级数学下册#关注我持续更新小学知识.pdf
10.00金币
0下载
二年级数学下册期末混合运算专项练习二年级数学下册期末混合运算专项练习#二年级#二年级数学下册#关注我持续更新小学知识 #知识分享 #家长收藏孩子受益.pdf
10.00金币
1下载
二年级数学下册年月日三类周期问题解题方法二年级数学下册年月日三类周期问题解题方法#二年级#二年级数学下册#知识分享 #关注我持续更新小学知识 #家长收藏孩子受益.pdf
10.00金币
0下载
二年级数学下册解决问题专项训练二年级数学下册解决问题专项训练#专项训练#解决问题#二年级#二年级数学下册#知识分享.pdf
10.00金币
1下载
二年级数学下册还原问题二年级数学下册还原问题#二年级#二年级数学#关注我持续更新小学知识 #知识分享 #家长收藏孩子受益.pdf
10.00金币
1下载
二年级数学下册第六单元考试卷家长打印出来给孩子测试测试争取拿到高分!#小学二年级试卷分享 #二年级第六单考试数学 #第六单考试#二年级数学下册.pdf
10.00金币
0下载
二年级数学下册必背顺口溜口诀汇总二年级数学下册必背顺口溜口诀汇总#二年级#二年级数学下册 #知识分享 #家长收藏孩子受益 #关注我持续更新小学知识.pdf
10.00金币
0下载
二年级数学下册《重点难点思维题》两大问题解决技巧和方法巧算星期几解决周期问题还原问题强化思维训练老师精心整理家长可以打印出来给孩子练习#家长收藏孩子受益 #学霸秘籍 #思维训练 #二年级 #知识点总结.pdf
10.00金币
0下载
二年级数学下册 必背公式大全寒假提前背一背开学更轻松#二年级 #二年级数学 #二年级数学下册 #寒假充电计划 #公式.pdf
10.00金币
0下载
蜗牛文库+ 关注
实名认证
内容提供者

提供各种专业文档内容

确认删除?
QQ
  • QQ点击这里给我发消息
微信客服
  • 微信客服
回到顶部