电脑桌面
添加蜗牛文库到电脑桌面
安装后可以在桌面快捷访问

桥梁质量通病和防治措施.docVIP免费

桥梁质量通病和防治措施.doc_第1页
桥梁质量通病和防治措施.doc_第2页
桥梁质量通病和防治措施.doc_第3页
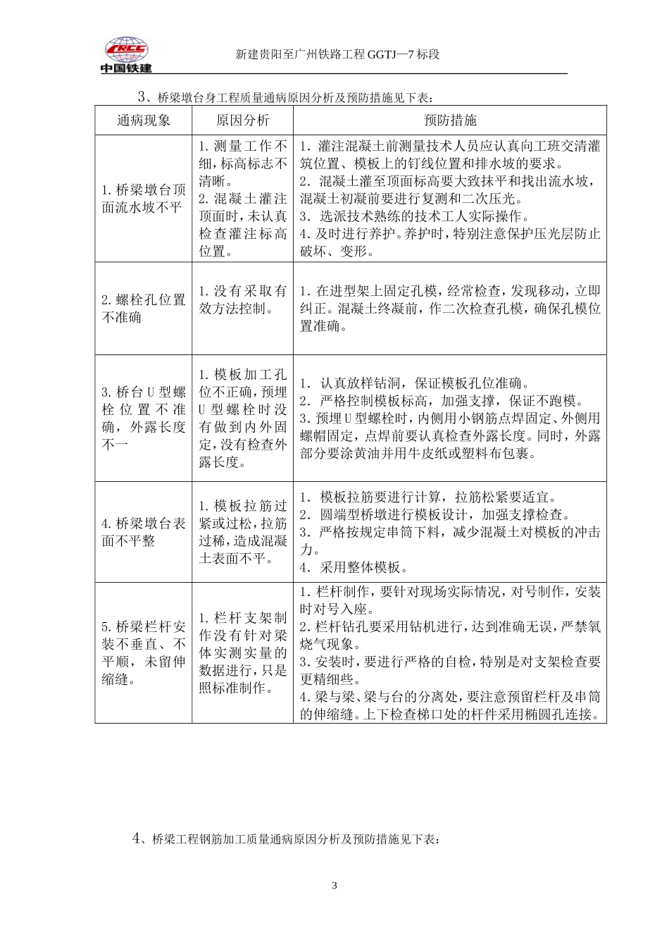
新建贵阳至广州铁路工程GGTJ—7标段桥梁质量通病和防治措施1、混凝土工程质量通病原因分析及预防措施见下表:通病现象原因分析预防措施1.混凝土表面缺浆、粗糙、凹凸不平1.模板表面在混凝土浇筑前未清理干净,拆膜时混凝土表面被粘损。2.未完全使用钢模板,夹杂其他类型模板3.模板表面脱模剂涂刷不均匀,造成混凝土拆膜时发生粘模。4.模板拼缝处不够严密,混凝土浇筑时模板缝处砂浆流走。5.混凝土振捣不够,混凝土中空气未排除干净。1.模板表面认真清理,不得沾有干硬水泥砂浆等杂物。2.全部使用钢模板。3.混凝土脱模剂涂刷均匀,不得漏刷。4.振捣必须按操作规程分层均匀振捣密实,严防漏捣,振捣手在振捣时掌握好止振的标准:混凝土表面不再有气泡冒出。2.混凝土局部酥松,石子间几乎没有砂浆,出现空隙,形成蜂窝状的孔洞。1.混凝土配合比不准,原材料计量错误;2.混凝土未能充分搅拌,和易性差,无法振捣密实;3.未按操作规程浇筑混凝土,下料不当,发生石子与砂浆分离造成离析;4.漏振造成蜂窝;5.模板上有大孔洞,混凝土浇筑时发生严重漏浆造成蜂窝。1.采用电子自动计量拌和站拌料,每盘出料均检查混凝土和易性;混凝土拌合时间应满足其拌和时间的最小规定。2.混凝土下料高度超过两米以上应使用串筒或滑槽;3.混凝土分层厚度严格控制在30厘米之内;振捣时振捣器移动半径不大于规定范围;振捣手进行搭接式分段,避免漏振;4.仔细检查模板,并在混凝土浇筑时加强现场检查。3.混凝土结构直边处、棱角处局部掉落,有缺陷。1.混凝土浇筑后养护不好,边角处水分散失严重,造成局部强度低,在拆模时造成前述现象;2.模板在折角处设计不合理,拆模时对混凝土角产生巨大应力。3.拆模时野蛮施工,边角处受外力撞击;4.成品保护不当,被车或其他机械刮伤。1.加强养护工作,保证混凝土强度均匀增长;2.设计模板时,将直角处设计成圆角或略大于90度;3.拆模时精心操作,象爱护自己眼睛一样爱护结构物;4.按成品防护措施防护,防止意外伤害。1新建贵阳至广州铁路工程GGTJ—7标段2、桥梁桩基工程质量通病原因分析及预防措施见下表:通病现象原因分析预防措施1.孔深未达到设计要求1.孔深测量基点、测绳不准、岩样误判。1.细查岩样防止误判。2.根据钻进速度变化和钻进工作状况判定。3.设固定基点、采用制式测绳。2.孔底沉碴过厚1.清孔不彻底。1.选用合适的清孔工艺。2.清孔、下钢筋、浇灌混凝土连续作业。3.坍孔1.岩层变化,措施不力。1.松散砂土或流砂中减慢钻...

1、当您付费下载文档后,您只拥有了使用权限,并不意味着购买了版权,文档只能用于自身使用,不得用于其他商业用途(如 [转卖]进行直接盈利或[编辑后售卖]进行间接盈利)。
2、本站所有内容均由合作方或网友上传,本站不对文档的完整性、权威性及其观点立场正确性做任何保证或承诺!文档内容仅供研究参考,付费前请自行鉴别。
3、如文档内容存在违规,或者侵犯商业秘密、侵犯著作权等,请点击“违规举报”。

碎片内容

蜗牛文库的最新文档

二年级数学下册其中检测卷二年级数学下册其中检测卷附答案#期中测试卷.pdf
10.00金币
0下载
二年级数学下册期末质检卷(苏教版)二年级数学下册期末质检卷(苏教版)#期末复习 #期末测试卷 #二年级数学 #二年级数学下册#关注我持续更新小学知识.pdf
10.00金币
0下载
二年级数学下册期末混合运算专项练习二年级数学下册期末混合运算专项练习#二年级#二年级数学下册#关注我持续更新小学知识 #知识分享 #家长收藏孩子受益.pdf
10.00金币
1下载
二年级数学下册年月日三类周期问题解题方法二年级数学下册年月日三类周期问题解题方法#二年级#二年级数学下册#知识分享 #关注我持续更新小学知识 #家长收藏孩子受益.pdf
10.00金币
0下载
二年级数学下册解决问题专项训练二年级数学下册解决问题专项训练#专项训练#解决问题#二年级#二年级数学下册#知识分享.pdf
10.00金币
1下载
二年级数学下册还原问题二年级数学下册还原问题#二年级#二年级数学#关注我持续更新小学知识 #知识分享 #家长收藏孩子受益.pdf
10.00金币
1下载
二年级数学下册第六单元考试卷家长打印出来给孩子测试测试争取拿到高分!#小学二年级试卷分享 #二年级第六单考试数学 #第六单考试#二年级数学下册.pdf
10.00金币
0下载
二年级数学下册必背顺口溜口诀汇总二年级数学下册必背顺口溜口诀汇总#二年级#二年级数学下册 #知识分享 #家长收藏孩子受益 #关注我持续更新小学知识.pdf
10.00金币
0下载
二年级数学下册《重点难点思维题》两大问题解决技巧和方法巧算星期几解决周期问题还原问题强化思维训练老师精心整理家长可以打印出来给孩子练习#家长收藏孩子受益 #学霸秘籍 #思维训练 #二年级 #知识点总结.pdf
10.00金币
0下载
二年级数学下册 必背公式大全寒假提前背一背开学更轻松#二年级 #二年级数学 #二年级数学下册 #寒假充电计划 #公式.pdf
10.00金币
0下载
蜗牛文库+ 关注
实名认证
内容提供者

提供各种专业文档内容

确认删除?
QQ
  • QQ点击这里给我发消息
微信客服
  • 微信客服
回到顶部