电脑桌面
添加蜗牛文库到电脑桌面
安装后可以在桌面快捷访问

急诊三基试卷A.docVIP免费

急诊三基试卷A.doc_第1页
急诊三基试卷A.doc_第2页
急诊三基试卷A.doc_第3页
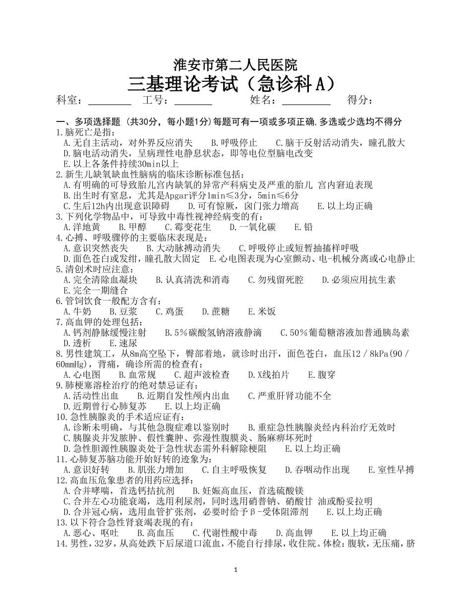
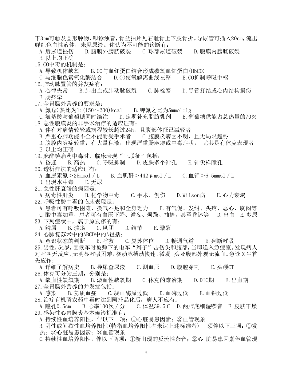
淮安市第二人民医院三基理论考试(急诊科A)科室:工号:姓名:得分:一、多项选择题(共30分,每小题1分)每题可有一项或多项正确,多选或少选均不得分1.脑死亡是指:A.无自主活动,对外界反应消失B.呼吸停止C.脑干反射活动消失,瞳孔散大D.脑电活动消失,呈病理性电静息状态,即等电位型脑电改变E.以上各条件持续30min以上2.新生儿缺氧缺血性脑病的临床诊断标准包括:A.有明确的可导致胎儿宫内缺氧的异常产科病史及严重的胎儿宫内窘迫表现B.出生时有窒息,尤其是Apgar评分1min≤3分,5min≤6分C.生后12h内出现意识障碍D.可有惊厥,囟门张力增高E.以上均正确3.下列化学物品中,可导致中毒性视神经病变的有:A.洋地黄B.甲醇C.霉变花生D.一氧化碳E.铅4.心搏、呼吸骤停的主要临床表现是:A.意识突然丧失B.大动脉搏动消失C.呼吸停止或短暂抽搐样呼吸D.面色苍白或发绀,瞳孔散大固定E.心电图表现为心室颤动、电-机械分离或心电静止5.清创术时应注意:A.完全清除血凝块B.认真清洗和消毒C.勿残留死腔D.必须应用抗生素E.完全一期缝合6.管饲饮食一般配方含有:A.牛奶B.豆浆C.鸡蛋D.蔗糖E.米饭7.高血钾的处理包括:A.钙剂静脉缓慢注射B.5%碳酸氢钠溶液静滴C.50%葡萄糖溶液加普通胰岛素D.透析E.速尿8.男性建筑工,从8m高空坠下,臀部着地,就诊时出汗,面色苍白,血压12/8kPa(90/60mmHg),背痛,确诊所需的检查有:A.心电图B.血常规C.超声波检查D.X线拍片E.腹穿9.肺梗塞溶栓治疗的绝对禁忌证有:A.活动性出血B.近期自发性颅内出血C.严重肝肾功能不全D.近期曾行心肺复苏E.以上均正确10.急性胰腺炎的手术适应证有:A.诊断未明确,与其他急腹症难以鉴别时B.重症急性胰腺炎经内科治疗无效时C.胰腺炎并发脓肿、假性囊肿、弥漫性腹膜炎、肠麻痹坏死时D.急性胆源性胰腺炎处于急性状态需外科解除梗阻E.以上均正确11.心肺复苏脑功能开始好转的迹象为:A.意识好转B.肌张力增加C.自主呼吸恢复D.吞咽动作出现E.室性早搏12.高血压危象患者的用药应选择:A.合并哮喘,首选钙拮抗剂B.妊娠高血压,首选硫酸镁C.合并左心功能衰竭,选用利尿剂,同时选用硝普钠、硝酸甘油或酚妥拉明D.合并冠心病,选用血管扩张剂,必要时给予β-受体阻滞剂E.以上均正确13.以下符合急性肾衰竭表现的有:A.恶心、呕吐B.高血压C.代谢性酸中毒D.高血钾E.以上均正确14.男性,32岁,从高处跌下后尿道口流血,不能自行排尿,收住院。体检:腹软,无压痛,脐1下3cm可触及圆形肿物,叩诊浊音,骨盆拍片见...

1、当您付费下载文档后,您只拥有了使用权限,并不意味着购买了版权,文档只能用于自身使用,不得用于其他商业用途(如 [转卖]进行直接盈利或[编辑后售卖]进行间接盈利)。
2、本站所有内容均由合作方或网友上传,本站不对文档的完整性、权威性及其观点立场正确性做任何保证或承诺!文档内容仅供研究参考,付费前请自行鉴别。
3、如文档内容存在违规,或者侵犯商业秘密、侵犯著作权等,请点击“违规举报”。

碎片内容

蜗牛文库的最新文档

二年级数学下册其中检测卷二年级数学下册其中检测卷附答案#期中测试卷.pdf
10.00金币
0下载
二年级数学下册期末质检卷(苏教版)二年级数学下册期末质检卷(苏教版)#期末复习 #期末测试卷 #二年级数学 #二年级数学下册#关注我持续更新小学知识.pdf
10.00金币
0下载
二年级数学下册期末混合运算专项练习二年级数学下册期末混合运算专项练习#二年级#二年级数学下册#关注我持续更新小学知识 #知识分享 #家长收藏孩子受益.pdf
10.00金币
1下载
二年级数学下册年月日三类周期问题解题方法二年级数学下册年月日三类周期问题解题方法#二年级#二年级数学下册#知识分享 #关注我持续更新小学知识 #家长收藏孩子受益.pdf
10.00金币
0下载
二年级数学下册解决问题专项训练二年级数学下册解决问题专项训练#专项训练#解决问题#二年级#二年级数学下册#知识分享.pdf
10.00金币
1下载
二年级数学下册还原问题二年级数学下册还原问题#二年级#二年级数学#关注我持续更新小学知识 #知识分享 #家长收藏孩子受益.pdf
10.00金币
1下载
二年级数学下册第六单元考试卷家长打印出来给孩子测试测试争取拿到高分!#小学二年级试卷分享 #二年级第六单考试数学 #第六单考试#二年级数学下册.pdf
10.00金币
0下载
二年级数学下册必背顺口溜口诀汇总二年级数学下册必背顺口溜口诀汇总#二年级#二年级数学下册 #知识分享 #家长收藏孩子受益 #关注我持续更新小学知识.pdf
10.00金币
0下载
二年级数学下册《重点难点思维题》两大问题解决技巧和方法巧算星期几解决周期问题还原问题强化思维训练老师精心整理家长可以打印出来给孩子练习#家长收藏孩子受益 #学霸秘籍 #思维训练 #二年级 #知识点总结.pdf
10.00金币
0下载
二年级数学下册 必背公式大全寒假提前背一背开学更轻松#二年级 #二年级数学 #二年级数学下册 #寒假充电计划 #公式.pdf
10.00金币
0下载
蜗牛文库+ 关注
实名认证
内容提供者

提供各种专业文档内容

确认删除?
QQ
  • QQ点击这里给我发消息
微信客服
  • 微信客服
回到顶部