电脑桌面
添加蜗牛文库到电脑桌面
安装后可以在桌面快捷访问

公卫执业医师复习资料——流行病学重点笔记.docVIP免费

公卫执业医师复习资料——流行病学重点笔记.doc_第1页
公卫执业医师复习资料——流行病学重点笔记.doc_第2页
公卫执业医师复习资料——流行病学重点笔记.doc_第3页
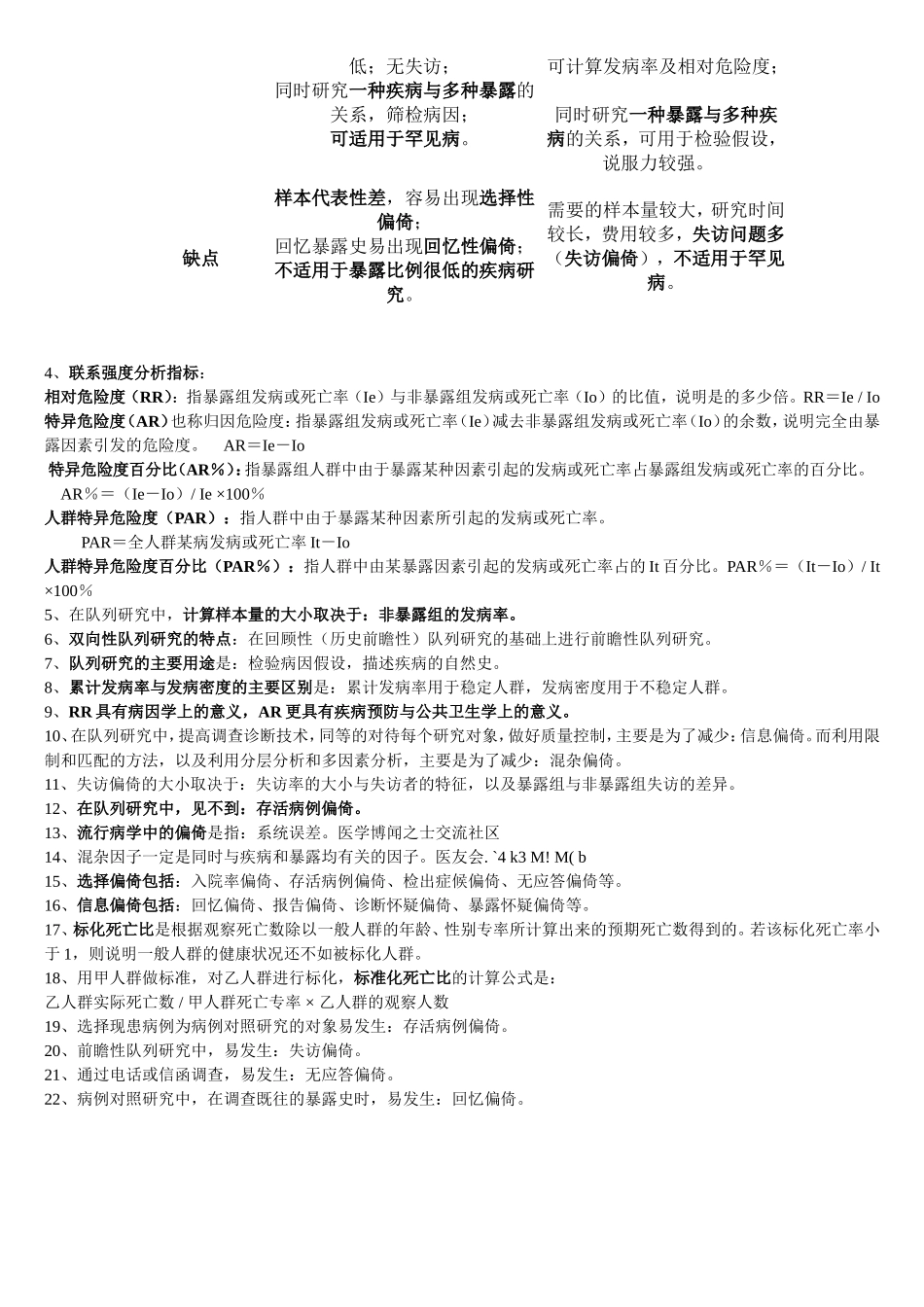
流行病学(绪论)1、流行病学的定义:是研究人群中疾病与健康状况的分布及其影响因素,并研究如何防治疾病及促进健康的策略和措施的科学。2、流行病学按研究设计类型分类,可分为:描述性研究;分析性研究;试验性研究;理论性研究。3、流行病学认识疾病的途径是:从群体水平认识疾病。(病因与疾病的分布)1、病因:与疾病发生和流行有关因素的总和。一般认为,那些能使人群的发病概率升高的一切因素都是病因。2、疾病发生的三要素(病因三要素):致病因子、宿主、环境。3、共变法的理论基础是:因果效应的剂量反应关系。例如:甲肝的发病率与生食毛蚶的量有相同的变化趋势。4、流行病学探索病因的一般程序是:从统计学关联(相关)到因果关联。(相关不等于因果,因果也不一定相关)。5、衡量疾病危险度的指标是:发病率。发病率=某时期内某人群中某病新发病例/同期暴露人口×K一般为1年内某人群中发生某病新病例的频率.6、较短时间内疾病流行强度的指标是:罹患率。罹患率=观察期内某人群中某病新发病例数/同期暴露人口×K7、适用于病程较长的慢性病的流行病学研究的指标是:患病率(又称现患率)。患病率=某时间内某人群中某病现(新+旧)患病例数/同期平均人口×K8、续发率又称“二代发病率”。续发率=接触者中二代病例数/接触原发病例的易感者人数×K9、满足患病率=发病率×病程的条件是:在相当长的时间内,发病率和病程都相当稳定。10、疾病的三间分布包括:人群、地区、时间分布。人群分布(年龄、性别、职业、种族、家庭)、地区分布(国家间、国内、城乡、局部地区)、时间分布(流行、爆发、季节性、周期性、长期变异)11、横断面分析(属描述性研究)是指:对同一时期不同年龄者的发病率或死亡率的分析。12、易感人口增加,导致麻疹流行:宿主因素发生变化,宿主比重增加。13、流感病毒发生变异引起流感流行:环境因素不变,病因比重增加。14、夏季气温高、雨量多、蚊媒密度增加,引起乙脑流行:环境因素发生变化,导致病因比重加重。15、战争年代因饥荒、贫穷、流离失所、生活条件恶劣,引起传染病流行:环境因素发生变化,导致宿主比重加重。16、自然疫源性疾病:一些疾病的病原体不依靠人,而是依靠自然界的野生动物绵延繁殖,人只在偶然的情况下才感染该疾病。如:钩端螺旋体病、流行性出血热、森林脑炎、狂犬病、鼠疫、莱姆病等。(描述流行病学研究方法)1、对病因不明疾病,描述性研究的主要任务是:寻找病因线索。主要...

1、当您付费下载文档后,您只拥有了使用权限,并不意味着购买了版权,文档只能用于自身使用,不得用于其他商业用途(如 [转卖]进行直接盈利或[编辑后售卖]进行间接盈利)。
2、本站所有内容均由合作方或网友上传,本站不对文档的完整性、权威性及其观点立场正确性做任何保证或承诺!文档内容仅供研究参考,付费前请自行鉴别。
3、如文档内容存在违规,或者侵犯商业秘密、侵犯著作权等,请点击“违规举报”。

碎片内容

蜗牛文库的最新文档

二年级数学下册其中检测卷二年级数学下册其中检测卷附答案#期中测试卷.pdf
10.00金币
0下载
二年级数学下册期末质检卷(苏教版)二年级数学下册期末质检卷(苏教版)#期末复习 #期末测试卷 #二年级数学 #二年级数学下册#关注我持续更新小学知识.pdf
10.00金币
0下载
二年级数学下册期末混合运算专项练习二年级数学下册期末混合运算专项练习#二年级#二年级数学下册#关注我持续更新小学知识 #知识分享 #家长收藏孩子受益.pdf
10.00金币
1下载
二年级数学下册年月日三类周期问题解题方法二年级数学下册年月日三类周期问题解题方法#二年级#二年级数学下册#知识分享 #关注我持续更新小学知识 #家长收藏孩子受益.pdf
10.00金币
0下载
二年级数学下册解决问题专项训练二年级数学下册解决问题专项训练#专项训练#解决问题#二年级#二年级数学下册#知识分享.pdf
10.00金币
1下载
二年级数学下册还原问题二年级数学下册还原问题#二年级#二年级数学#关注我持续更新小学知识 #知识分享 #家长收藏孩子受益.pdf
10.00金币
1下载
二年级数学下册第六单元考试卷家长打印出来给孩子测试测试争取拿到高分!#小学二年级试卷分享 #二年级第六单考试数学 #第六单考试#二年级数学下册.pdf
10.00金币
0下载
二年级数学下册必背顺口溜口诀汇总二年级数学下册必背顺口溜口诀汇总#二年级#二年级数学下册 #知识分享 #家长收藏孩子受益 #关注我持续更新小学知识.pdf
10.00金币
0下载
二年级数学下册《重点难点思维题》两大问题解决技巧和方法巧算星期几解决周期问题还原问题强化思维训练老师精心整理家长可以打印出来给孩子练习#家长收藏孩子受益 #学霸秘籍 #思维训练 #二年级 #知识点总结.pdf
10.00金币
0下载
二年级数学下册 必背公式大全寒假提前背一背开学更轻松#二年级 #二年级数学 #二年级数学下册 #寒假充电计划 #公式.pdf
10.00金币
0下载
蜗牛文库+ 关注
实名认证
内容提供者

提供各种专业文档内容

确认删除?
QQ
  • QQ点击这里给我发消息
微信客服
  • 微信客服
回到顶部