电脑桌面
添加蜗牛文库到电脑桌面
安装后可以在桌面快捷访问

药品名称及作用汇总.docVIP免费

药品名称及作用汇总.doc_第1页
药品名称及作用汇总.doc_第2页
药品名称及作用汇总.doc_第3页
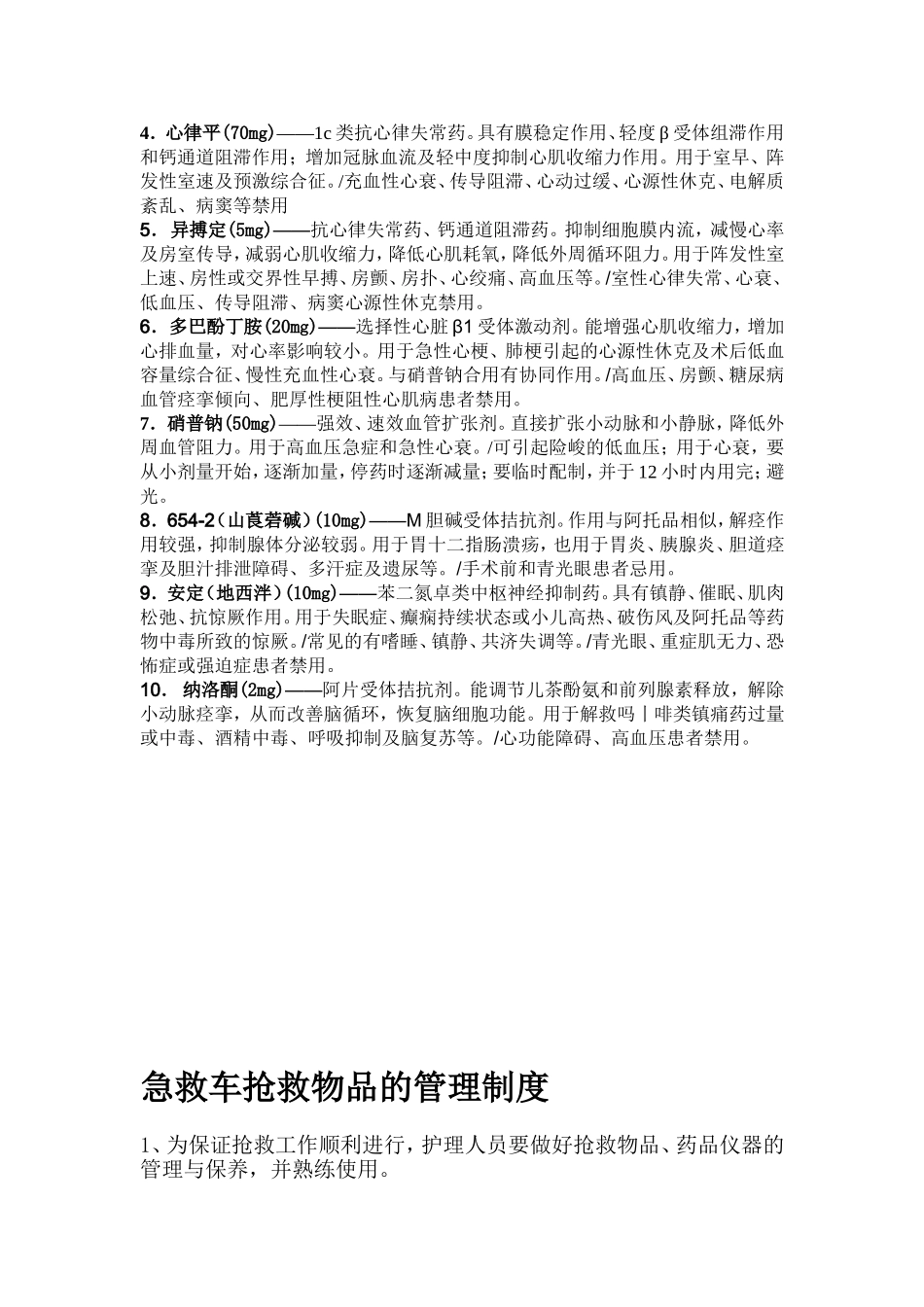
抢救车药品名称及作用1.盐酸肾上腺素(1mg)——肾上腺素能受体激动剂。兴奋α和β受体,增强心肌收缩力,加快心率,收缩血管,松弛胃肠道和支气管平滑肌。用于心脏复苏、过敏性休克、支气管痉挛等。/不良反应有心率增快、心律不齐甚至室颤,剂量过大或静注过快可使血压骤升。2.阿托品(0.5mg)——M胆碱受体拮抗剂。能解除胃肠及支气管平滑肌痉挛,抑制腺体分泌,散大瞳孔,升高眼压。较大剂量可解除迷走神经对心脏的抑制,使心率加快。能解除血管痉挛,改善微循环而起到抗休克作用,并能兴奋呼吸中枢。用于内脏绞痛、早搏、感染性休克、急性微循环障碍、严重心动过缓、有机磷农药中毒、麻醉时抑制腺体分泌、阿-斯综合征等。/过量可有言语不清、呼吸困难、心跳加快等,青光眼禁用。3.尼可刹米(可拉明)(0.375)——呼吸中枢兴奋药。过颈动脉窦和主动脉体化学感受器反射地兴奋呼吸中枢,亦具有兴奋延髓呼吸中枢的作用。用于中枢性呼衰继发性呼吸抑制及循环衰竭。/过大剂量会可致血压升高、心悸、震颤、抽搐、高热4.山梗菜碱(洛贝林)(3mg)——呼吸兴奋药。可刺激颈动脉窦和主动脉体化学感受器,反射地兴奋呼吸中枢,使呼吸加深加快。(维持时间短)。用于新生儿窒息、一氧化碳引起的窒息以及肺炎等引起的呼衰。/量过大可引起出汗、心动过速、传导阻滞、呼吸抑制、血压下降、痉挛及昏迷。5.间羟胺(阿拉明)(10mg)——拟肾上腺素药。以兴奋α受体为主,对β1受体作用较弱,能缓慢持久地收缩血管和中度增强心肌收缩力。用于各种休克及手术时低血压、心梗性休克等。/可引起心律失常、血压剧升、急性肺水肿及心脏骤停等药液漏出血管和产生局部坏死。高血压、动脉硬化症、器质性心脏病、甲亢和糖尿病患者禁用。6.西地兰(毛花强心丙)(0.4mg)——洋地黄类强心药。正性肌力、减慢心率、利尿等。用于急慢性心衰、房颤和阵发性室上速。过量时可有心动过缓、房室传导阻滞心律失常、黄视等。7.去甲肾上腺素-(2mg)-----对α受体有强的兴奋作用,对β受体作用较弱,引起全身小动脉、小静脉收缩(但管状血管扩张),外周阻力增高,血压升高,增强心脑等重要器官的血流灌注,用于感染性休克,心源性休克,特别是动脉压降低的患者。8.多巴胺(20mg)——抗休克的血管活性药物。为体内合成肾上腺素的前体,具有β受体激动作用,也有一定的α受体激动作用。能增强心肌收缩力,增加心排血量,加快心率作用;收缩外周血管,扩张内脏血管,利尿作用。用于各种休克的治疗...

1、当您付费下载文档后,您只拥有了使用权限,并不意味着购买了版权,文档只能用于自身使用,不得用于其他商业用途(如 [转卖]进行直接盈利或[编辑后售卖]进行间接盈利)。
2、本站所有内容均由合作方或网友上传,本站不对文档的完整性、权威性及其观点立场正确性做任何保证或承诺!文档内容仅供研究参考,付费前请自行鉴别。
3、如文档内容存在违规,或者侵犯商业秘密、侵犯著作权等,请点击“违规举报”。

碎片内容

蜗牛文库的最新文档

二年级数学下册其中检测卷二年级数学下册其中检测卷附答案#期中测试卷.pdf
10.00金币
0下载
二年级数学下册期末质检卷(苏教版)二年级数学下册期末质检卷(苏教版)#期末复习 #期末测试卷 #二年级数学 #二年级数学下册#关注我持续更新小学知识.pdf
10.00金币
0下载
二年级数学下册期末混合运算专项练习二年级数学下册期末混合运算专项练习#二年级#二年级数学下册#关注我持续更新小学知识 #知识分享 #家长收藏孩子受益.pdf
10.00金币
1下载
二年级数学下册年月日三类周期问题解题方法二年级数学下册年月日三类周期问题解题方法#二年级#二年级数学下册#知识分享 #关注我持续更新小学知识 #家长收藏孩子受益.pdf
10.00金币
0下载
二年级数学下册解决问题专项训练二年级数学下册解决问题专项训练#专项训练#解决问题#二年级#二年级数学下册#知识分享.pdf
10.00金币
1下载
二年级数学下册还原问题二年级数学下册还原问题#二年级#二年级数学#关注我持续更新小学知识 #知识分享 #家长收藏孩子受益.pdf
10.00金币
1下载
二年级数学下册第六单元考试卷家长打印出来给孩子测试测试争取拿到高分!#小学二年级试卷分享 #二年级第六单考试数学 #第六单考试#二年级数学下册.pdf
10.00金币
0下载
二年级数学下册必背顺口溜口诀汇总二年级数学下册必背顺口溜口诀汇总#二年级#二年级数学下册 #知识分享 #家长收藏孩子受益 #关注我持续更新小学知识.pdf
10.00金币
0下载
二年级数学下册《重点难点思维题》两大问题解决技巧和方法巧算星期几解决周期问题还原问题强化思维训练老师精心整理家长可以打印出来给孩子练习#家长收藏孩子受益 #学霸秘籍 #思维训练 #二年级 #知识点总结.pdf
10.00金币
0下载
二年级数学下册 必背公式大全寒假提前背一背开学更轻松#二年级 #二年级数学 #二年级数学下册 #寒假充电计划 #公式.pdf
10.00金币
0下载
蜗牛文库+ 关注
实名认证
内容提供者

提供各种专业文档内容

确认删除?
QQ
  • QQ点击这里给我发消息
微信客服
  • 微信客服
回到顶部