电脑桌面
添加蜗牛文库到电脑桌面
安装后可以在桌面快捷访问

2023年广东省中山市实验高级高一生物上学期期中考试新人教版.docxVIP免费

2023年广东省中山市实验高级高一生物上学期期中考试新人教版.docx_第1页
2023年广东省中山市实验高级高一生物上学期期中考试新人教版.docx_第2页
2023年广东省中山市实验高级高一生物上学期期中考试新人教版.docx_第3页
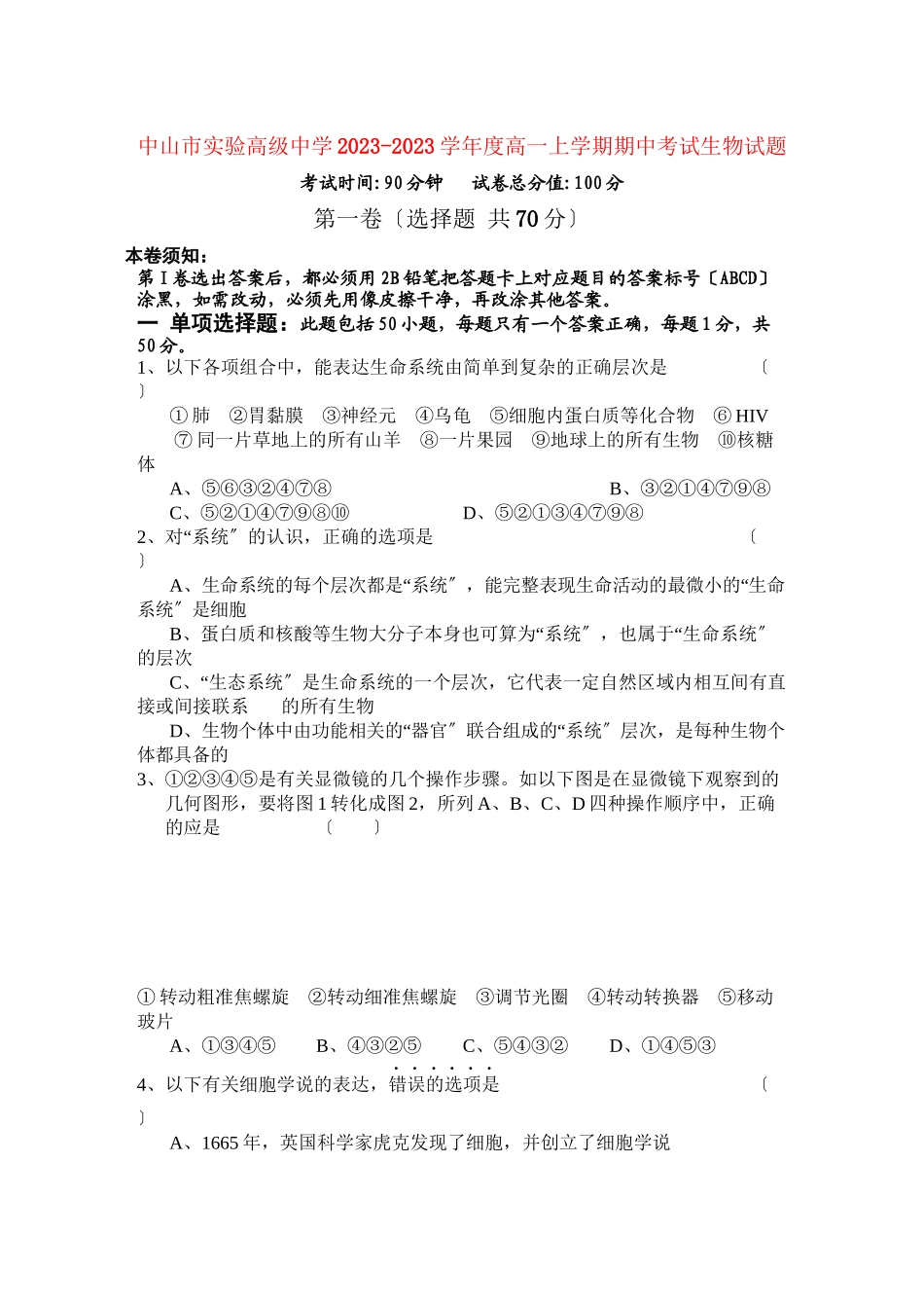
中山市实验高级中学2023-2023学年度高一上学期期中考试生物试题考试时间:90分钟试卷总分值:100分第一卷〔选择题共70分〕本卷须知:第I卷选出答案后,都必须用2B铅笔把答题卡上对应题目的答案标号〔ABCD〕涂黑,如需改动,必须先用像皮擦干净,再改涂其他答案。一单项选择题:此题包括50小题,每题只有一个答案正确,每题1分,共50分。1、以下各项组合中,能表达生命系统由简单到复杂的正确层次是〔〕①肺②胃黏膜③神经元④乌龟⑤细胞内蛋白质等化合物⑥HIV⑦同一片草地上的所有山羊⑧一片果园⑨地球上的所有生物⑩核糖体A、⑤⑥③②④⑦⑧B、③②①④⑦⑨⑧C、⑤②①④⑦⑨⑧⑩D、⑤②①③④⑦⑨⑧2“、对系统〞的认识,正确的选项是〔〕A、““生命系统的每个层次都是系统〞,能完整表现生命活动的最微小的生命系统〞是细胞B““、蛋白质和核酸等生物大分子本身也可算为系统〞,也属于生命系统〞的层次C“、生态系统〞是生命系统的一个层次,它代表一定自然区域内相互间有直接或间接联系的所有生物D、““生物个体中由功能相关的器官〞联合组成的系统〞层次,是每种生物个体都具备的3、①②③④⑤是有关显微镜的几个操作步骤。如以下图是在显微镜下观察到的几何图形,要将图1转化成图2,所列A、B、C、D四种操作顺序中,正确的应是〔〕①转动粗准焦螺旋②转动细准焦螺旋③调节光圈④转动转换器⑤移动玻片A、①③④⑤B、④③②⑤C、⑤④③②D、①④⑤③4、以下有关细胞学说的表达,错误的选项是〔〕A、1665年,英国科学家虎克发现了细胞,并创立了细胞学说B、细胞是一个有机体,一切动植物都由细胞发育而来,并由细胞和细胞产物所构成C、细胞是一个相对独立的单位,既有它自己的生命,又对与其他细胞共同组成的整体的生命起作用[来源:]D、新细胞可以从老细胞中产生5、以下有关生物学实验的表达,正确的选项是〔〕A、在使用显微镜观察细胞的实验中,假设在50×的视野中均匀分布有大小一致的20个细胞,那么换用100×后,视野中的细胞数目是5个B、用显微镜观察细胞,我们会发现原核细胞比真核细胞结构简单,但都具有相似的根本结构,如细胞膜、细胞质、细胞核C“、显微镜所成的是倒像,p“〞在显微镜下应该是b〞D、在显微镜下观察透明材料时,应该增强光照,用较大的光圈6、关于蓝藻的说法,不正确的选项是〔〕A、单个细胞直径虽比细菌大,但肉眼是分辨不清的B、发菜、颤藻、念珠藻都属于蓝藻C、蓝藻的拟核内含有一个环状的染色体D、蓝藻细胞内含藻蓝...

1、当您付费下载文档后,您只拥有了使用权限,并不意味着购买了版权,文档只能用于自身使用,不得用于其他商业用途(如 [转卖]进行直接盈利或[编辑后售卖]进行间接盈利)。
2、本站所有内容均由合作方或网友上传,本站不对文档的完整性、权威性及其观点立场正确性做任何保证或承诺!文档内容仅供研究参考,付费前请自行鉴别。
3、如文档内容存在违规,或者侵犯商业秘密、侵犯著作权等,请点击“违规举报”。

碎片内容

蜗牛文库的最新文档

二年级数学下册其中检测卷二年级数学下册其中检测卷附答案#期中测试卷.pdf
10.00金币
0下载
二年级数学下册期末质检卷(苏教版)二年级数学下册期末质检卷(苏教版)#期末复习 #期末测试卷 #二年级数学 #二年级数学下册#关注我持续更新小学知识.pdf
10.00金币
0下载
二年级数学下册期末混合运算专项练习二年级数学下册期末混合运算专项练习#二年级#二年级数学下册#关注我持续更新小学知识 #知识分享 #家长收藏孩子受益.pdf
10.00金币
1下载
二年级数学下册年月日三类周期问题解题方法二年级数学下册年月日三类周期问题解题方法#二年级#二年级数学下册#知识分享 #关注我持续更新小学知识 #家长收藏孩子受益.pdf
10.00金币
0下载
二年级数学下册解决问题专项训练二年级数学下册解决问题专项训练#专项训练#解决问题#二年级#二年级数学下册#知识分享.pdf
10.00金币
1下载
二年级数学下册还原问题二年级数学下册还原问题#二年级#二年级数学#关注我持续更新小学知识 #知识分享 #家长收藏孩子受益.pdf
10.00金币
1下载
二年级数学下册第六单元考试卷家长打印出来给孩子测试测试争取拿到高分!#小学二年级试卷分享 #二年级第六单考试数学 #第六单考试#二年级数学下册.pdf
10.00金币
0下载
二年级数学下册必背顺口溜口诀汇总二年级数学下册必背顺口溜口诀汇总#二年级#二年级数学下册 #知识分享 #家长收藏孩子受益 #关注我持续更新小学知识.pdf
10.00金币
0下载
二年级数学下册《重点难点思维题》两大问题解决技巧和方法巧算星期几解决周期问题还原问题强化思维训练老师精心整理家长可以打印出来给孩子练习#家长收藏孩子受益 #学霸秘籍 #思维训练 #二年级 #知识点总结.pdf
10.00金币
0下载
二年级数学下册 必背公式大全寒假提前背一背开学更轻松#二年级 #二年级数学 #二年级数学下册 #寒假充电计划 #公式.pdf
10.00金币
0下载
蜗牛文库+ 关注
实名认证
内容提供者

提供各种专业文档内容

确认删除?
QQ
  • QQ点击这里给我发消息
微信客服
  • 微信客服
回到顶部