电脑桌面
添加蜗牛文库到电脑桌面
安装后可以在桌面快捷访问

电梯的技术与规格要求1医用小机房电梯的基本参数及性能指标.docVIP免费

电梯的技术与规格要求1医用小机房电梯的基本参数及性能指标.doc_第1页
电梯的技术与规格要求1医用小机房电梯的基本参数及性能指标.doc_第2页
电梯的技术与规格要求1医用小机房电梯的基本参数及性能指标.doc_第3页
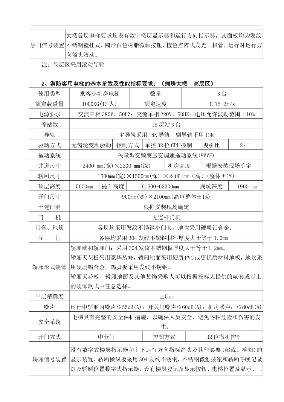
一、电梯的技术与规格要求1、医用小机房电梯的基本参数及性能指标要求:(病房大楼高层区)使用类型医用小机房电梯数量8台额定载重量1600KG(20人)额定速度1.75-2m/s电源要求交流三相380V、50HZ;交流单相220V、50HZ;电压允许波动范围±10%停站数16层站8台导轨主导轨采用18K导轨,副导轨采用13K驱动方式无齿轮变频驱动控制方式单控32位CPU控制曵引比2:1、1:1(优选2:1)拖动系统矢量型变频变压变调速拖动系统(VVVF)井道尺寸2400mm(宽)×3100mm(深)机房高度根据安装现场确定轿厢尺寸1400mm(宽)×2400mm(深)×2400mm(高)(整体±1%)顶层高度5000mm提升高度63300mm底坑深度1900mm开门尺寸1300mm(宽)×2100mm(高)(整体±1%)土建门洞根据安装现场确定门机无连杆门机门套、地坎各层均采用发纹不锈钢小门套,地坎采用硬质铝合金。厅门各层均采用304发纹不锈钢材料厚度大于等于1.0mm。轿厢形式装饰轿厢壁和轿厢门:采用304发纹不锈钢板厚度大于等于1.2mm。轿厢天花板采用豪华装修,轿厢地面采用硬质PVC或更优质材料地板,地坎采用硬质铝合金,踢脚板采用发纹不锈钢。轿厢天花板、轿厢地面及其他装饰采购人可以根据投标人提供的贰套或以上的装饰款式中任意选择。平层精确度±5mm噪声运行中轿厢内噪声≤55dB(A);开关门噪声≤60dB(A);机房噪声:≤80dB(A)安全系统电梯具有完整的安全保护措施,以确保人员安全,避免各种危险和伤害的发生。开门方式双折门控制方式32位微机控制轿厢信号装置设有数字式楼层指示器和上下运行方向指标箭头及其他必要(超载、检修)的显示装置、轿厢操纵板采用304发纹不锈钢,不锈钢微触按钮和轿厢呼唤记录灯及轿厢位置数字式指示器,设有楼层登记及显示按钮、电梯位置及显示、三位状态(自动、司机、检修)转换钥匙、五方通话、紧急呼叫按钮和通话对讲机(隐蔽式)。层门信号装置大楼各层电梯要求均设有数字楼层显示器和运行方向指示器,其面板均为发纹不锈钢壁挂式,圆形白色树脂微触按钮,橙色点阵式发光二极管,运行时运行方向箭头滚动。注:高层区采用滚动导靴2、消防客用电梯的基本参数及性能指标要求:(病房大楼高层区)使用类型乘客小机房电梯数量3台额定载重量1000KG(13人)额定速度1.75-2m/s电源要求交流三相380V、50HZ;交流单相220V、50HZ;电压允许波动范围±10%停站数16层站3台导轨主导轨采用18K导轨,副导轨采用13K驱动方式无齿轮变频驱动控制方式单控32位CPU控制曵引比2:1拖动系统矢量型变频变压变调速拖动系统(VVV...

1、当您付费下载文档后,您只拥有了使用权限,并不意味着购买了版权,文档只能用于自身使用,不得用于其他商业用途(如 [转卖]进行直接盈利或[编辑后售卖]进行间接盈利)。
2、本站所有内容均由合作方或网友上传,本站不对文档的完整性、权威性及其观点立场正确性做任何保证或承诺!文档内容仅供研究参考,付费前请自行鉴别。
3、如文档内容存在违规,或者侵犯商业秘密、侵犯著作权等,请点击“违规举报”。

碎片内容

蜗牛文库的最新文档

二年级数学下册其中检测卷二年级数学下册其中检测卷附答案#期中测试卷.pdf
10.00金币
0下载
二年级数学下册期末质检卷(苏教版)二年级数学下册期末质检卷(苏教版)#期末复习 #期末测试卷 #二年级数学 #二年级数学下册#关注我持续更新小学知识.pdf
10.00金币
0下载
二年级数学下册期末混合运算专项练习二年级数学下册期末混合运算专项练习#二年级#二年级数学下册#关注我持续更新小学知识 #知识分享 #家长收藏孩子受益.pdf
10.00金币
1下载
二年级数学下册年月日三类周期问题解题方法二年级数学下册年月日三类周期问题解题方法#二年级#二年级数学下册#知识分享 #关注我持续更新小学知识 #家长收藏孩子受益.pdf
10.00金币
0下载
二年级数学下册解决问题专项训练二年级数学下册解决问题专项训练#专项训练#解决问题#二年级#二年级数学下册#知识分享.pdf
10.00金币
1下载
二年级数学下册还原问题二年级数学下册还原问题#二年级#二年级数学#关注我持续更新小学知识 #知识分享 #家长收藏孩子受益.pdf
10.00金币
1下载
二年级数学下册第六单元考试卷家长打印出来给孩子测试测试争取拿到高分!#小学二年级试卷分享 #二年级第六单考试数学 #第六单考试#二年级数学下册.pdf
10.00金币
0下载
二年级数学下册必背顺口溜口诀汇总二年级数学下册必背顺口溜口诀汇总#二年级#二年级数学下册 #知识分享 #家长收藏孩子受益 #关注我持续更新小学知识.pdf
10.00金币
0下载
二年级数学下册《重点难点思维题》两大问题解决技巧和方法巧算星期几解决周期问题还原问题强化思维训练老师精心整理家长可以打印出来给孩子练习#家长收藏孩子受益 #学霸秘籍 #思维训练 #二年级 #知识点总结.pdf
10.00金币
0下载
二年级数学下册 必背公式大全寒假提前背一背开学更轻松#二年级 #二年级数学 #二年级数学下册 #寒假充电计划 #公式.pdf
10.00金币
0下载
蜗牛文库+ 关注
实名认证
内容提供者

提供各种专业文档内容

确认删除?
QQ
  • QQ点击这里给我发消息
微信客服
  • 微信客服
回到顶部