电脑桌面
添加蜗牛文库到电脑桌面
安装后可以在桌面快捷访问

初中政治6本教材浓缩为36个知识点!学霸早已烂熟于心!.docxVIP免费

初中政治6本教材浓缩为36个知识点!学霸早已烂熟于心!.docx_第1页
初中政治6本教材浓缩为36个知识点!学霸早已烂熟于心!.docx_第2页
初中政治6本教材浓缩为36个知识点!学霸早已烂熟于心!.docx_第3页
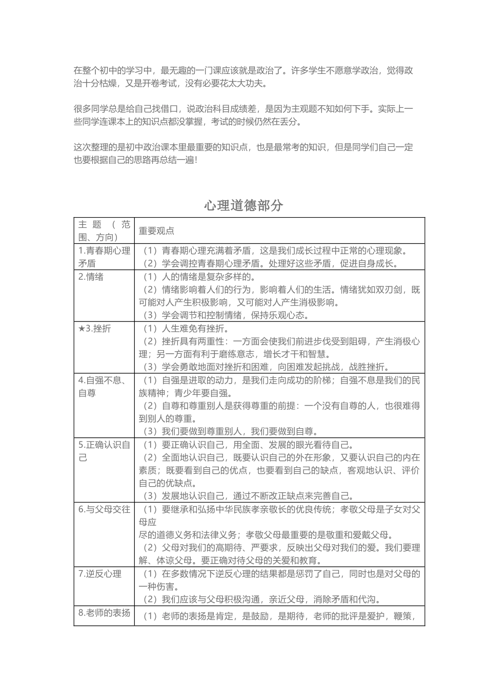
在整个初中的学习中,最无趣的一门课应该就是政治了。许多学生不愿意学政治,觉得政治十分枯燥,又是开卷考试,没有必要花太大功夫。很多同学总是给自己找借口,说政治科目成绩差,是因为主观题不知如何下手。实际上一些同学连课本上的知识点都没掌握,考试的时候仍然在丢分。这次整理的是初中政治课本里最重要的知识点,也是最常考的知识,但是同学们自己一定也要根据自己的思路再总结一遍!心理道德部分主题(范围、方向)重要观点1.青春期心理矛盾(1)青春期心理充满着矛盾,这是我们成长过程中正常的心理现象。(2)学会调控青春期心理矛盾。处理好这些矛盾,促进自身成长。2.情绪(1)人的情绪是复杂多样的。(2)情绪影响着人们的行为,影响着人们的生活。情绪犹如双刃剑,既可能对人产生积极影响,又可能对人产生消极影响。(3)学会调节和控制情绪,保持乐观心态。★3.挫折(1)人生难免有挫折。(2)挫折具有两重性:一方面会使我们前进步伐受到阻碍,产生消极心理;另一方面有利于磨练意志,增长才干和智慧。(3)学会勇敢地面对挫折和困难,向困难发起挑战,战胜挫折。4.自强不息、自尊(1)自强是进取的动力,是我们走向成功的阶梯;自强不息是我们的民族精神;青少年要自强。(2)自尊和尊重别人是获得尊重的前提:一个没有自尊的人,也很难得到别人的尊重。(3)我们要做到尊重别人,我们要做到自尊。5.正确认识自己(1)要正确认识自己,用全面、发展的眼光看待自己。(2)全面地认识自己,既要认识自己的外在形象,又要认识自己的内在素质;既要看到自己的优点,也要看到自己的缺点,客观地认识、评价自己的优缺点。(3)发展地认识自己,通过不断改正缺点来完善自己。6.与父母交往(1)要继承和弘扬中华民族孝亲敬长的优良传统;孝敬父母是子女对父母应尽的道德义务和法律义务;孝敬父母最重要的是敬重和爱戴父母。(2)父母对我们的高期待、严要求,反映出父母对我们的爱。我们要理解、体谅父母。要正确对待父母的关爱和教育。7.逆反心理(1)在多数情况下逆反心理的结果都是惩罚了自己,同时也是对父母的一种伤害。(2)我们应该与父母积极沟通,亲近父母,消除矛盾和代沟。8.老师的表扬(1)老师的表扬是肯定,是鼓励,是期待,老师的批评是爱护,鞭策,和批评也是期待。批评和表扬都是我们人生的财富。(2)要正确对待老师的表扬和批评,有则改之,无则加勉。要尊重老师,促进自己的成长。9.竞争与合作★(1)竞争与合作相互...

1、当您付费下载文档后,您只拥有了使用权限,并不意味着购买了版权,文档只能用于自身使用,不得用于其他商业用途(如 [转卖]进行直接盈利或[编辑后售卖]进行间接盈利)。
2、本站所有内容均由合作方或网友上传,本站不对文档的完整性、权威性及其观点立场正确性做任何保证或承诺!文档内容仅供研究参考,付费前请自行鉴别。
3、如文档内容存在违规,或者侵犯商业秘密、侵犯著作权等,请点击“违规举报”。

碎片内容

蜗牛文库的最新文档

二年级数学下册其中检测卷二年级数学下册其中检测卷附答案#期中测试卷.pdf
10.00金币
0下载
二年级数学下册期末质检卷(苏教版)二年级数学下册期末质检卷(苏教版)#期末复习 #期末测试卷 #二年级数学 #二年级数学下册#关注我持续更新小学知识.pdf
10.00金币
0下载
二年级数学下册期末混合运算专项练习二年级数学下册期末混合运算专项练习#二年级#二年级数学下册#关注我持续更新小学知识 #知识分享 #家长收藏孩子受益.pdf
10.00金币
1下载
二年级数学下册年月日三类周期问题解题方法二年级数学下册年月日三类周期问题解题方法#二年级#二年级数学下册#知识分享 #关注我持续更新小学知识 #家长收藏孩子受益.pdf
10.00金币
0下载
二年级数学下册解决问题专项训练二年级数学下册解决问题专项训练#专项训练#解决问题#二年级#二年级数学下册#知识分享.pdf
10.00金币
1下载
二年级数学下册还原问题二年级数学下册还原问题#二年级#二年级数学#关注我持续更新小学知识 #知识分享 #家长收藏孩子受益.pdf
10.00金币
1下载
二年级数学下册第六单元考试卷家长打印出来给孩子测试测试争取拿到高分!#小学二年级试卷分享 #二年级第六单考试数学 #第六单考试#二年级数学下册.pdf
10.00金币
0下载
二年级数学下册必背顺口溜口诀汇总二年级数学下册必背顺口溜口诀汇总#二年级#二年级数学下册 #知识分享 #家长收藏孩子受益 #关注我持续更新小学知识.pdf
10.00金币
0下载
二年级数学下册《重点难点思维题》两大问题解决技巧和方法巧算星期几解决周期问题还原问题强化思维训练老师精心整理家长可以打印出来给孩子练习#家长收藏孩子受益 #学霸秘籍 #思维训练 #二年级 #知识点总结.pdf
10.00金币
0下载
二年级数学下册 必背公式大全寒假提前背一背开学更轻松#二年级 #二年级数学 #二年级数学下册 #寒假充电计划 #公式.pdf
10.00金币
0下载
蜗牛文库+ 关注
实名认证
内容提供者

提供各种专业文档内容

确认删除?
QQ
  • QQ点击这里给我发消息
微信客服
  • 微信客服
回到顶部