电脑桌面
添加蜗牛文库到电脑桌面
安装后可以在桌面快捷访问

Do_第37讲第五章-安全生产应急管理(一).pdfVIP免费

Do_第37讲第五章-安全生产应急管理(一).pdf_第1页
Do_第37讲第五章-安全生产应急管理(一).pdf_第2页
Do_第37讲第五章-安全生产应急管理(一).pdf_第3页
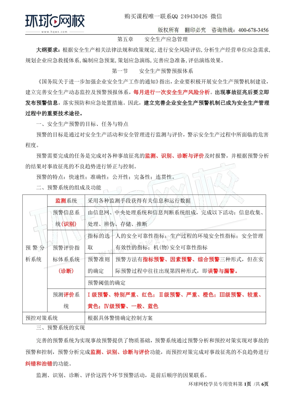
环球网校学员专用资料第1页/共6页第五章安全生产应急管理大纲要求:根据安全生产相关法律法规和政策规定,进行安全风险评估,分析生产经营单位应急需求,规划企业应急救援体系,编制应急预案,策划应急演练,完善应急准备,评估演练效果。第一节安全生产预警预报体系《国务院关于进一步加强企业安全生产工作的通知》指出,企业要积极开展安全生产预警机制建设,建立完善安全生产动态监控及预警预报体系,每月进行一次安全生产风险分析。出现事故征兆后要立即发布预警信息,落实预防和应急处置措施。因此,建立完善企业安全生产预警机制已成为安全生产管理过程中的重要技术途径。一、安全生产预警的目标、任务与特点预警的目标是通过对安全生产活动和安全管理进行监测与评价,警示安全生产过程中所面临的危害程度。预警需要完成的任务是完成对各种事故征兆的监测、识别、诊断与评价及时报警,并根据预警分析的结果对事故征兆的不良趋势进行矫正与控制。预警的特点:快速性;准确性;公开性;完备性;连贯性。二、预警系统的组成及功能预警分析系统监测系统采用各种监测手段获得有关信息和运行数据预警信息系统(识别)由信息网、中央处理系统和信息判断系统组成,完成以下活动:信息收集、处理、辨伪、存储、推断预警评价指标体系系统(诊断)指标的选取人的安全可靠性指标;生产过程的环境安全性指标;安全管理有效性的指标;机(物)安全可靠性指标预警准则的确定预警方法有指标预警、因素预警、综合预警三种形式,但在实际预警过程中往往出现第四种形式,即误警与漏警。预警阈值的确定预测评价系统I级预警、特别严重、红色;Ⅱ级预警、严重、橙色;Ⅲ级预警、较重、黄色;Ⅳ级预警、一般、蓝色预控对策系统根据具体警情确定控制方案三、预警系统的实现完善的预警系统为实现事故预警提供了物质基础,预警系统通过预警分析和预控对策实现对事故的预警和控制,预警分析完成监测、识别、诊断与评价功能,而预控对策完成对事故征兆的不良趋势进行纠错和治错的功能。监测、识别、诊断、评价这四个环节预警活动,是前后顺序的因果联系。购买课程唯一联系QQ249430426微信环球网校学员专用资料第2页/共6页整个预警活动过程,呈现一种前后有序、因果关联的关系。其中,监测活动的监测信息系统,是整个预警管理系统所共享的,识别、诊断、评价这三个环节的活动结果将以信息方式存入到监测系统中。第二节安全生产应急管理体系一、事故应急救援的基本任务及特点㈠事故应急救...

1、当您付费下载文档后,您只拥有了使用权限,并不意味着购买了版权,文档只能用于自身使用,不得用于其他商业用途(如 [转卖]进行直接盈利或[编辑后售卖]进行间接盈利)。
2、本站所有内容均由合作方或网友上传,本站不对文档的完整性、权威性及其观点立场正确性做任何保证或承诺!文档内容仅供研究参考,付费前请自行鉴别。
3、如文档内容存在违规,或者侵犯商业秘密、侵犯著作权等,请点击“违规举报”。

碎片内容

蜗牛文库的最新文档

二年级数学下册其中检测卷二年级数学下册其中检测卷附答案#期中测试卷.pdf
10.00金币
0下载
二年级数学下册期末质检卷(苏教版)二年级数学下册期末质检卷(苏教版)#期末复习 #期末测试卷 #二年级数学 #二年级数学下册#关注我持续更新小学知识.pdf
10.00金币
0下载
二年级数学下册期末混合运算专项练习二年级数学下册期末混合运算专项练习#二年级#二年级数学下册#关注我持续更新小学知识 #知识分享 #家长收藏孩子受益.pdf
10.00金币
1下载
二年级数学下册年月日三类周期问题解题方法二年级数学下册年月日三类周期问题解题方法#二年级#二年级数学下册#知识分享 #关注我持续更新小学知识 #家长收藏孩子受益.pdf
10.00金币
0下载
二年级数学下册解决问题专项训练二年级数学下册解决问题专项训练#专项训练#解决问题#二年级#二年级数学下册#知识分享.pdf
10.00金币
1下载
二年级数学下册还原问题二年级数学下册还原问题#二年级#二年级数学#关注我持续更新小学知识 #知识分享 #家长收藏孩子受益.pdf
10.00金币
1下载
二年级数学下册第六单元考试卷家长打印出来给孩子测试测试争取拿到高分!#小学二年级试卷分享 #二年级第六单考试数学 #第六单考试#二年级数学下册.pdf
10.00金币
0下载
二年级数学下册必背顺口溜口诀汇总二年级数学下册必背顺口溜口诀汇总#二年级#二年级数学下册 #知识分享 #家长收藏孩子受益 #关注我持续更新小学知识.pdf
10.00金币
0下载
二年级数学下册《重点难点思维题》两大问题解决技巧和方法巧算星期几解决周期问题还原问题强化思维训练老师精心整理家长可以打印出来给孩子练习#家长收藏孩子受益 #学霸秘籍 #思维训练 #二年级 #知识点总结.pdf
10.00金币
0下载
二年级数学下册 必背公式大全寒假提前背一背开学更轻松#二年级 #二年级数学 #二年级数学下册 #寒假充电计划 #公式.pdf
10.00金币
0下载
蜗牛文库+ 关注
实名认证
内容提供者

提供各种专业文档内容

确认删除?
QQ
  • QQ点击这里给我发消息
微信客服
  • 微信客服
回到顶部