电脑桌面
添加蜗牛文库到电脑桌面
安装后可以在桌面快捷访问

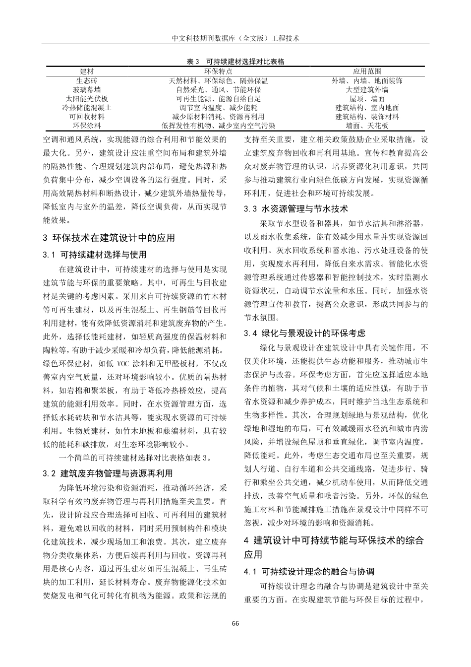
建筑设计中的节能与环保技术应用研究.pdfVIP免费

建筑设计中的节能与环保技术应用研究.pdf_第1页
建筑设计中的节能与环保技术应用研究.pdf_第2页
建筑设计中的节能与环保技术应用研究.pdf_第3页
中文科技期刊数据库(全文版)工程技术64建筑设计中的节能与环保技术应用研究刘宇飞中国电子工程设计院有限公司,北京100000摘要:本论文研究建筑设计中节能与环保技术的应用。首先探讨了可持续建筑的重要性与发展趋势,以及绿色与低碳理念的引入与演进。随后深入探讨了节能技术和环保技术在建筑设计中的应用,包括能源效率评估与优化、高效建筑外墙与隔热技术、照明系统与节能照明设备、空调与通风系统的节能改进、可持续建材选择与使用、建筑废弃物管理与资源再利用、水资源管理与节水技术,以及绿化与景观设计的环保考虑。最后,探讨了可持续设计理念的融合与协调,提出了优化方案与未来发展趋势。关键词:节能技术;环保技术;可持续建筑;能源效率;绿色设计中图分类号:TU201研究背景和意义1.1可持续建筑的重要性与发展趋势可持续建筑的重要性与发展趋势日益受到全球范围内的广泛关注。随着资源的日益枯竭和环境问题的不断加剧,建筑业作为能源消耗和碳排放的重要来源,承担着巨大的责任。可持续建筑强调以经济、社会和环境三个方面的平衡为基础,最大限度地降低资源消耗、减少对生态系统的损害,同时提高建筑的舒适性和使用寿命。未来,可持续建筑的发展趋势将继续推动建筑行业向更加环保、节能、智能化和健康的方向发展,促使建筑设计与施工过程更加注重创新科技的应用,进一步推进绿色建筑理念的普及和实践,以建设更加可持续的未来社会。1.2绿色与低碳理念在建筑设计中的引入与演进绿色与低碳理念在建筑设计中的引入与演进是建筑行业持续演变的重要里程碑。过去,建筑主要关注功能和美学,但随着环境问题的日益突显,人们开始认识到建筑对资源消耗和碳排放的巨大影响。于是,绿色建筑理念逐渐被引入,旨在将建筑与自然环境融为一体,优化能源利用、减少废弃物,以及提高建筑使用寿命。随着科技的不断进步和研究的深入,低碳理念逐渐融入到绿色建筑中,强调减少温室气体排放和碳足迹。如今,绿色与低碳理念在建筑设计中不断演进,已经成为建筑师和业主的共识,推动了更加环保、节能和可持续的建筑设计趋势的形成,并将继续在未来发展中发挥重要的引领作用。1.3现有研究现状及挑战目前,建筑设计中的节能与环保技术研究取得了一定的进展,但仍面临一些挑战。在节能技术方面,已有许多成熟的能源效率评估方法和节能措施,如高效外墙、节能照明等,但在实际应用中,由于建筑类型和地域差异较大,需要根据具体情况进行定制化设计,缺乏通用性...

1、当您付费下载文档后,您只拥有了使用权限,并不意味着购买了版权,文档只能用于自身使用,不得用于其他商业用途(如 [转卖]进行直接盈利或[编辑后售卖]进行间接盈利)。
2、本站所有内容均由合作方或网友上传,本站不对文档的完整性、权威性及其观点立场正确性做任何保证或承诺!文档内容仅供研究参考,付费前请自行鉴别。
3、如文档内容存在违规,或者侵犯商业秘密、侵犯著作权等,请点击“违规举报”。

碎片内容

蜗牛文库的最新文档

二年级数学下册其中检测卷二年级数学下册其中检测卷附答案#期中测试卷.pdf
10.00金币
0下载
二年级数学下册期末质检卷(苏教版)二年级数学下册期末质检卷(苏教版)#期末复习 #期末测试卷 #二年级数学 #二年级数学下册#关注我持续更新小学知识.pdf
10.00金币
0下载
二年级数学下册期末混合运算专项练习二年级数学下册期末混合运算专项练习#二年级#二年级数学下册#关注我持续更新小学知识 #知识分享 #家长收藏孩子受益.pdf
10.00金币
1下载
二年级数学下册年月日三类周期问题解题方法二年级数学下册年月日三类周期问题解题方法#二年级#二年级数学下册#知识分享 #关注我持续更新小学知识 #家长收藏孩子受益.pdf
10.00金币
0下载
二年级数学下册解决问题专项训练二年级数学下册解决问题专项训练#专项训练#解决问题#二年级#二年级数学下册#知识分享.pdf
10.00金币
1下载
二年级数学下册还原问题二年级数学下册还原问题#二年级#二年级数学#关注我持续更新小学知识 #知识分享 #家长收藏孩子受益.pdf
10.00金币
1下载
二年级数学下册第六单元考试卷家长打印出来给孩子测试测试争取拿到高分!#小学二年级试卷分享 #二年级第六单考试数学 #第六单考试#二年级数学下册.pdf
10.00金币
0下载
二年级数学下册必背顺口溜口诀汇总二年级数学下册必背顺口溜口诀汇总#二年级#二年级数学下册 #知识分享 #家长收藏孩子受益 #关注我持续更新小学知识.pdf
10.00金币
0下载
二年级数学下册《重点难点思维题》两大问题解决技巧和方法巧算星期几解决周期问题还原问题强化思维训练老师精心整理家长可以打印出来给孩子练习#家长收藏孩子受益 #学霸秘籍 #思维训练 #二年级 #知识点总结.pdf
10.00金币
0下载
二年级数学下册 必背公式大全寒假提前背一背开学更轻松#二年级 #二年级数学 #二年级数学下册 #寒假充电计划 #公式.pdf
10.00金币
0下载
蜗牛文库+ 关注
实名认证
内容提供者

提供各种专业文档内容

确认删除?
QQ
  • QQ点击这里给我发消息
微信客服
  • 微信客服
回到顶部