电脑桌面
添加蜗牛文库到电脑桌面
安装后可以在桌面快捷访问

结合病例谈乙二胺四乙酸二钾依赖性假性血小板减少的机制.pdfVIP免费

结合病例谈乙二胺四乙酸二钾依赖性假性血小板减少的机制.pdf_第1页
结合病例谈乙二胺四乙酸二钾依赖性假性血小板减少的机制.pdf_第2页
结合病例谈乙二胺四乙酸二钾依赖性假性血小板减少的机制.pdf_第3页
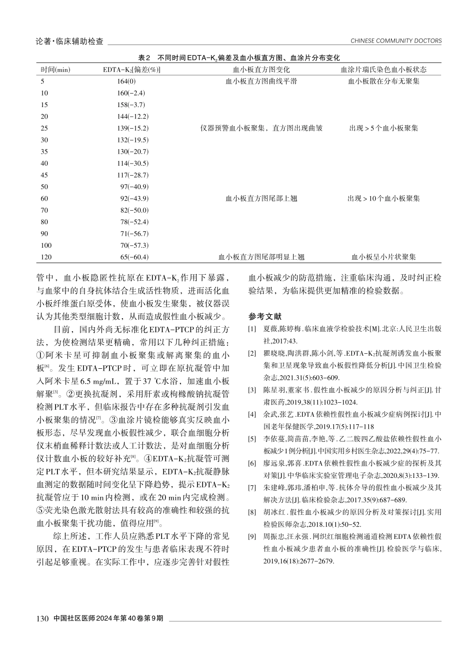
论著·临床辅助检查CHINESECOMMUNITYDOCTORS中国社区医师2024年第40卷第9期血小板源于骨髓巨核细胞,在生理性止血及纤溶系统中发挥着重要作用[1]。血小板计数(PLT)的准确性对于出血性疾病及肿瘤放化疗患者的诊断和治疗至关重要。目前常用全自动血细胞分析仪测定PLT,但由于血小板易发生聚集、黏附、破坏等情况,可能导致PLT水平假性降低[2]。造成假性减少的原因有标本采集标本不当、红细胞冷凝集、血小板卫星现象、巨大血小板、药物治疗以及抗凝剂诱导血小板凝集等[3]。本文动态观察1例乙二胺四乙酸二钾(EDTA-K2)诱导血小板聚集造成的假性血小板减少,分析EDTA-K2依赖性假性血小板减少症(EDTA-PTCP)的机制,报告如下。患者临床资料患者,男,70岁,于2023年3月20日进行体检,结果提示甲状腺功能减退,PLT水平下降,生化检查肝肾功能、血脂指标均正常。血涂片可见血小板聚集,诊断为EDTA-PTCP,后以采集末梢血稀释法计数血小板,显示PLT数值正常,予以左甲状腺素钠片(生产厂家:MerckHealthcareKGaA;注册证号:H20140052)25μg/次,1次/d。2023年4月26日复查,显示甲状腺功能及PLT水平正常。2023年9月27日复查,结果提示甲状腺功能减退,诊断为血小板凝集假性减少症,自述自行停用左甲状腺素钠片2个月。经患者同意,2023年9月28日重采静脉血即刻上机结合病例谈乙二胺四乙酸二钾依赖性假性血小板减少的机制李文静1马森2梁万蒙1100048首都师范大学社区卫生服务中心检验科1,北京100071北京市丰台区右安门医院检验科2,北京doi:10.3969/j.issn.1007-614x.2024.09.044摘要目的:分析乙二胺四乙酸二钾(EDTA-K2)依赖性假性血小板减少症(EDTA-PTCP)的机制。方法:回顾性分析1例EDTA-PTCP病例,探讨EDTA-PTCP的机制及纠正措施。结果:EDTA-K₂抗凝静脉血测定的16次具体数据随时间变化呈下降趋势。测定结果在5min后开始下降,10~20min偏差在允许范围内,25min及以后偏差超出行业要求,至2h时下降明显。结论:工作人员应熟悉血小板水平下降的常见原因,在EDTA-PTCP的发生与患者临床表现不符时引起足够重视。在实际工作中,应逐步完善针对假性血小板减少的防范措施,注重临床沟通,及时纠正检验结果,为临床提供更加精准的检验数据。关键词血小板聚集;乙二胺四乙酸二钾;假性血小板减少中图分类号R446.11文献标识码ACaseDiscussionofMechanismforEthylenediaminetetraaceticAcidDipotassiumSaltDihydrate-DependentPseu⁃dothrombocytopeniaLiWenjing1,MaSen...

1、当您付费下载文档后,您只拥有了使用权限,并不意味着购买了版权,文档只能用于自身使用,不得用于其他商业用途(如 [转卖]进行直接盈利或[编辑后售卖]进行间接盈利)。
2、本站所有内容均由合作方或网友上传,本站不对文档的完整性、权威性及其观点立场正确性做任何保证或承诺!文档内容仅供研究参考,付费前请自行鉴别。
3、如文档内容存在违规,或者侵犯商业秘密、侵犯著作权等,请点击“违规举报”。

碎片内容

蜗牛文库的最新文档

二年级数学下册其中检测卷二年级数学下册其中检测卷附答案#期中测试卷.pdf
10.00金币
0下载
二年级数学下册期末质检卷(苏教版)二年级数学下册期末质检卷(苏教版)#期末复习 #期末测试卷 #二年级数学 #二年级数学下册#关注我持续更新小学知识.pdf
10.00金币
0下载
二年级数学下册期末混合运算专项练习二年级数学下册期末混合运算专项练习#二年级#二年级数学下册#关注我持续更新小学知识 #知识分享 #家长收藏孩子受益.pdf
10.00金币
1下载
二年级数学下册年月日三类周期问题解题方法二年级数学下册年月日三类周期问题解题方法#二年级#二年级数学下册#知识分享 #关注我持续更新小学知识 #家长收藏孩子受益.pdf
10.00金币
0下载
二年级数学下册解决问题专项训练二年级数学下册解决问题专项训练#专项训练#解决问题#二年级#二年级数学下册#知识分享.pdf
10.00金币
1下载
二年级数学下册还原问题二年级数学下册还原问题#二年级#二年级数学#关注我持续更新小学知识 #知识分享 #家长收藏孩子受益.pdf
10.00金币
1下载
二年级数学下册第六单元考试卷家长打印出来给孩子测试测试争取拿到高分!#小学二年级试卷分享 #二年级第六单考试数学 #第六单考试#二年级数学下册.pdf
10.00金币
0下载
二年级数学下册必背顺口溜口诀汇总二年级数学下册必背顺口溜口诀汇总#二年级#二年级数学下册 #知识分享 #家长收藏孩子受益 #关注我持续更新小学知识.pdf
10.00金币
0下载
二年级数学下册《重点难点思维题》两大问题解决技巧和方法巧算星期几解决周期问题还原问题强化思维训练老师精心整理家长可以打印出来给孩子练习#家长收藏孩子受益 #学霸秘籍 #思维训练 #二年级 #知识点总结.pdf
10.00金币
0下载
二年级数学下册 必背公式大全寒假提前背一背开学更轻松#二年级 #二年级数学 #二年级数学下册 #寒假充电计划 #公式.pdf
10.00金币
0下载
蜗牛文库+ 关注
实名认证
内容提供者

提供各种专业文档内容

确认删除?
QQ
  • QQ点击这里给我发消息
微信客服
  • 微信客服
回到顶部