电脑桌面
添加蜗牛文库到电脑桌面
安装后可以在桌面快捷访问

第32讲_租赁合同、房屋租赁合同、融资租赁合同.docxVIP免费

第32讲_租赁合同、房屋租赁合同、融资租赁合同.docx_第1页
第32讲_租赁合同、房屋租赁合同、融资租赁合同.docx_第2页
第32讲_租赁合同、房屋租赁合同、融资租赁合同.docx_第3页
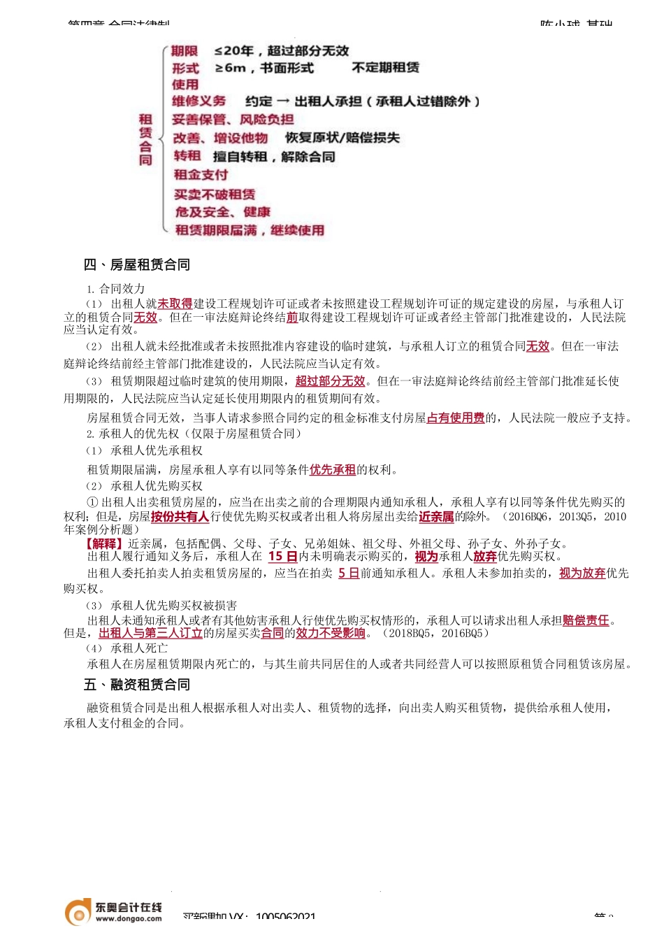
陈小球-基础第四章合同法律制三、租赁合同租赁合同是出租人将租赁物交付承租人使用、收益,承租人支付租金的合同。当事人未依照法律、行政法规规定办理租赁合同登记备案手续的,不影响合同的效力。(2011年案例分析题)(一)租赁合同概述考前精准押题微信:29779450281.租赁期限(1)租赁期限不得超过20年。超过20年的,超过部分无效。租赁期限届满,当事人可以续订租赁合同;但是,约定的租赁期限自续订之日起不得超过20年。(2)当事人对租赁期限没有约定或者约定不明确,依据《民法典》的规定仍不能确定的,视为不定期租赁;当事人可以随时解除合同,但是应当在合理期限之前通知对方。2.合同形式租赁期限6个月以上的,应当采用书面形式。当事人未采用书面形式,无法确定租赁期限的,视为不定期租赁(2022年调整)。(2019AQ6,2013Q2)【提示】不定期租赁,当事人可以随时解除合同,但是应当在合理期限之前通知对方。(2019AQ6,2013Q4)3.交付与使用出租人应当按照约定将租赁物交付承租人,并在租赁期限内保持租赁物符合约定的用途。承租人应当按照约定的方法使用租赁物。对租赁物的使用方法没有约定或者约定不明确,依据《民法典》的规定仍不能确定的,应当根据租赁物的性质使用。承租人按照约定的方法或者根据租赁物的性质使用租赁物,致使租赁物受到损耗的,不承担赔偿责任。承租人未按照约定的方法或者未根据租赁物的性质使用租赁物,致使租赁物受到损失的,出租人可以解除合同并请求赔偿损失。(2020BQ3)4.维修义务出租人应当履行租赁物的维修义务,但是当事人另有约定的除外。承租人在租赁物需要维修时可以请求出租人在合理期限内维修。出租人未履行维修义务的,承租人可以自行维修,维修费用由出租人负担。因维修租赁物影响承租人使用的,应当相应减少租金或者延长租期。(2020BQ1/4,2020CQ3,2019AQ5,2018BQ2,2016BQ1)因承租人的过错致使租赁物需要维修的,出租人不承担上述规定的维修义务。5.改善、增设他物承租人经出租人同意,可以对租赁物进行改善或者增设他物。承租人未经出租人同意,对租赁物进行改善或者增设他物的,出租人可以请求承租人恢复原状或者赔偿损失。(2016Q4)6.转租承租人经出租人同意,可以将租赁物转租给第三人。承租人转租的,承租人与出租人之间的租赁合同继续有效;第三人造成租赁物损失的,承租人应当赔偿损失。(2016BQ2)承租人未经出租人同意转租的,出租人可以解除合同。(2020BQ2)出租人知道或...

1、当您付费下载文档后,您只拥有了使用权限,并不意味着购买了版权,文档只能用于自身使用,不得用于其他商业用途(如 [转卖]进行直接盈利或[编辑后售卖]进行间接盈利)。
2、本站所有内容均由合作方或网友上传,本站不对文档的完整性、权威性及其观点立场正确性做任何保证或承诺!文档内容仅供研究参考,付费前请自行鉴别。
3、如文档内容存在违规,或者侵犯商业秘密、侵犯著作权等,请点击“违规举报”。

碎片内容

蜗牛文库的最新文档

二年级数学下册其中检测卷二年级数学下册其中检测卷附答案#期中测试卷.pdf
10.00金币
0下载
二年级数学下册期末质检卷(苏教版)二年级数学下册期末质检卷(苏教版)#期末复习 #期末测试卷 #二年级数学 #二年级数学下册#关注我持续更新小学知识.pdf
10.00金币
0下载
二年级数学下册期末混合运算专项练习二年级数学下册期末混合运算专项练习#二年级#二年级数学下册#关注我持续更新小学知识 #知识分享 #家长收藏孩子受益.pdf
10.00金币
1下载
二年级数学下册年月日三类周期问题解题方法二年级数学下册年月日三类周期问题解题方法#二年级#二年级数学下册#知识分享 #关注我持续更新小学知识 #家长收藏孩子受益.pdf
10.00金币
0下载
二年级数学下册解决问题专项训练二年级数学下册解决问题专项训练#专项训练#解决问题#二年级#二年级数学下册#知识分享.pdf
10.00金币
1下载
二年级数学下册还原问题二年级数学下册还原问题#二年级#二年级数学#关注我持续更新小学知识 #知识分享 #家长收藏孩子受益.pdf
10.00金币
1下载
二年级数学下册第六单元考试卷家长打印出来给孩子测试测试争取拿到高分!#小学二年级试卷分享 #二年级第六单考试数学 #第六单考试#二年级数学下册.pdf
10.00金币
0下载
二年级数学下册必背顺口溜口诀汇总二年级数学下册必背顺口溜口诀汇总#二年级#二年级数学下册 #知识分享 #家长收藏孩子受益 #关注我持续更新小学知识.pdf
10.00金币
0下载
二年级数学下册《重点难点思维题》两大问题解决技巧和方法巧算星期几解决周期问题还原问题强化思维训练老师精心整理家长可以打印出来给孩子练习#家长收藏孩子受益 #学霸秘籍 #思维训练 #二年级 #知识点总结.pdf
10.00金币
0下载
二年级数学下册 必背公式大全寒假提前背一背开学更轻松#二年级 #二年级数学 #二年级数学下册 #寒假充电计划 #公式.pdf
10.00金币
0下载
蜗牛文库+ 关注
实名认证
内容提供者

提供各种专业文档内容

确认删除?
QQ
  • QQ点击这里给我发消息
微信客服
  • 微信客服
回到顶部