电脑桌面
添加蜗牛文库到电脑桌面
安装后可以在桌面快捷访问

2018年高考历史(人教版)一轮复习精品讲练:第三单元 第7讲 从鸦片战争到八国联军侵华.docVIP免费

2018年高考历史(人教版)一轮复习精品讲练:第三单元 第7讲 从鸦片战争到八国联军侵华.doc_第1页
2018年高考历史(人教版)一轮复习精品讲练:第三单元 第7讲 从鸦片战争到八国联军侵华.doc_第2页
2018年高考历史(人教版)一轮复习精品讲练:第三单元 第7讲 从鸦片战争到八国联军侵华.doc_第3页
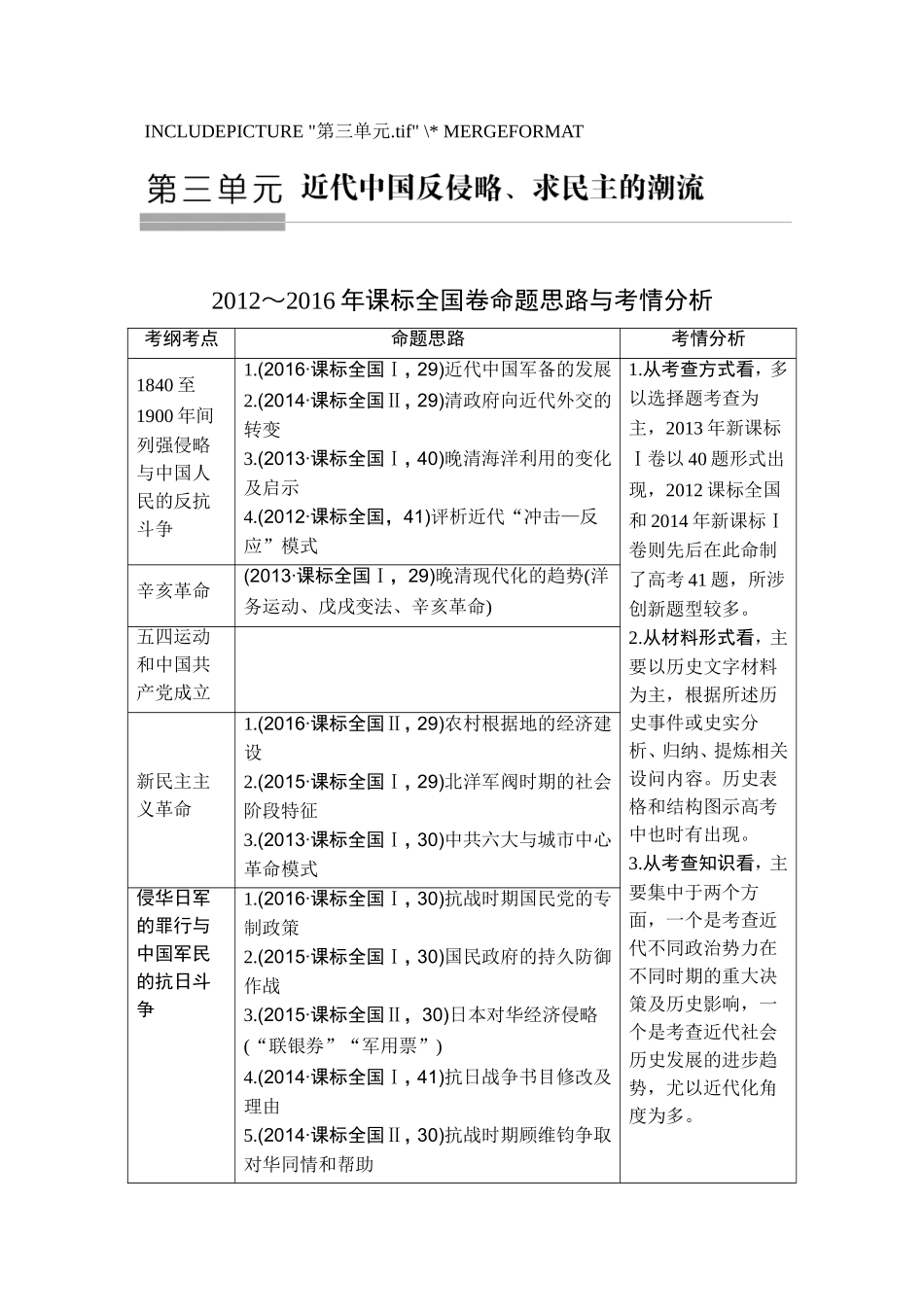
INCLUDEPICTURE"第三单元.tif"\*MERGEFORMAT2012~2016年课标全国卷命题思路与考情分析考纲考点命题思路考情分析1840至1900年间列强侵略与中国人民的反抗斗争1.(2016·课标全国Ⅰ,29)近代中国军备的发展2.(2014·课标全国Ⅱ,29)清政府向近代外交的转变3.(2013·课标全国Ⅰ,40)晚清海洋利用的变化及启示4.(2012·课标全国,41)评析近代“冲击—反应”模式1.从考查方式看,多以选择题考查为主,2013年新课标Ⅰ卷以40题形式出现,2012课标全国和2014年新课标Ⅰ卷则先后在此命制了高考41题,所涉创新题型较多。2.从材料形式看,主要以历史文字材料为主,根据所述历史事件或史实分析、归纳、提炼相关设问内容。历史表格和结构图示高考中也时有出现。3.从考查知识看,主要集中于两个方面,一个是考查近代不同政治势力在不同时期的重大决策及历史影响,一个是考查近代社会历史发展的进步趋势,尤以近代化角度为多。辛亥革命(2013·课标全国Ⅰ,29)晚清现代化的趋势(洋务运动、戊戌变法、辛亥革命)五四运动和中国共产党成立新民主主义革命1.(2016·课标全国Ⅱ,29)农村根据地的经济建设2.(2015·课标全国Ⅰ,29)北洋军阀时期的社会阶段特征3.(2013·课标全国Ⅰ,30)中共六大与城市中心革命模式侵华日军的罪行与中国军民的抗日斗争1.(2016·课标全国Ⅰ,30)抗战时期国民党的专制政策2.(2015·课标全国Ⅰ,30)国民政府的持久防御作战3.(2015·课标全国Ⅱ,30)日本对华经济侵略(“联银券”“军用票”)4.(2014·课标全国Ⅰ,41)抗日战争书目修改及理由5.(2014·课标全国Ⅱ,30)抗战时期顾维钧争取对华同情和帮助6.(2013·课标全国Ⅱ,30)湖北省政府推行“减租”的目的及作用第7讲从鸦片战争到八国联军侵华考纲要求1840年至1900年间列强侵略与中国人民的反抗斗争。课标提示列举1840年至1900年间西方列强的侵华史实,概述中国军民反抗外来侵略斗争的事迹,体会中华民族英勇不屈的斗争精神。INCLUDEPICTURE"自主学习.tif"\*MERGEFORMAT考点一两次鸦片战争INCLUDEPICTURE"J54.TIF"\*MERGEFORMATINCLUDEPICTURE"J55.TIF"\*MERGEFORMAT考点二从甲午中日战争到八国联军侵华INCLUDEPICTURE"J58.TIF"\*MERGEFORMATINCLUDEPICTURE"J59.TIF"\*MERGEFORMAT[自主学习答案]考点一①闭关锁国②虎门销烟③广东④香港岛⑤《南京条约》⑥半殖民地半封建⑦打开中国市场⑧法国⑨火烧圆明园⑩《北京条约》⑪俄国⑫公开勾结⑬半殖民地半封建化考点二①旅顺②台湾岛③重庆④杭州⑤内...

1、当您付费下载文档后,您只拥有了使用权限,并不意味着购买了版权,文档只能用于自身使用,不得用于其他商业用途(如 [转卖]进行直接盈利或[编辑后售卖]进行间接盈利)。
2、本站所有内容均由合作方或网友上传,本站不对文档的完整性、权威性及其观点立场正确性做任何保证或承诺!文档内容仅供研究参考,付费前请自行鉴别。
3、如文档内容存在违规,或者侵犯商业秘密、侵犯著作权等,请点击“违规举报”。

碎片内容

蜗牛文库的最新文档

二年级数学下册其中检测卷二年级数学下册其中检测卷附答案#期中测试卷.pdf
10.00金币
0下载
二年级数学下册期末质检卷(苏教版)二年级数学下册期末质检卷(苏教版)#期末复习 #期末测试卷 #二年级数学 #二年级数学下册#关注我持续更新小学知识.pdf
10.00金币
0下载
二年级数学下册期末混合运算专项练习二年级数学下册期末混合运算专项练习#二年级#二年级数学下册#关注我持续更新小学知识 #知识分享 #家长收藏孩子受益.pdf
10.00金币
1下载
二年级数学下册年月日三类周期问题解题方法二年级数学下册年月日三类周期问题解题方法#二年级#二年级数学下册#知识分享 #关注我持续更新小学知识 #家长收藏孩子受益.pdf
10.00金币
0下载
二年级数学下册解决问题专项训练二年级数学下册解决问题专项训练#专项训练#解决问题#二年级#二年级数学下册#知识分享.pdf
10.00金币
1下载
二年级数学下册还原问题二年级数学下册还原问题#二年级#二年级数学#关注我持续更新小学知识 #知识分享 #家长收藏孩子受益.pdf
10.00金币
1下载
二年级数学下册第六单元考试卷家长打印出来给孩子测试测试争取拿到高分!#小学二年级试卷分享 #二年级第六单考试数学 #第六单考试#二年级数学下册.pdf
10.00金币
0下载
二年级数学下册必背顺口溜口诀汇总二年级数学下册必背顺口溜口诀汇总#二年级#二年级数学下册 #知识分享 #家长收藏孩子受益 #关注我持续更新小学知识.pdf
10.00金币
0下载
二年级数学下册《重点难点思维题》两大问题解决技巧和方法巧算星期几解决周期问题还原问题强化思维训练老师精心整理家长可以打印出来给孩子练习#家长收藏孩子受益 #学霸秘籍 #思维训练 #二年级 #知识点总结.pdf
10.00金币
0下载
二年级数学下册 必背公式大全寒假提前背一背开学更轻松#二年级 #二年级数学 #二年级数学下册 #寒假充电计划 #公式.pdf
10.00金币
0下载
蜗牛文库+ 关注
实名认证
内容提供者

提供各种专业文档内容

确认删除?
QQ
  • QQ点击这里给我发消息
微信客服
  • 微信客服
回到顶部