电脑桌面
添加蜗牛文库到电脑桌面
安装后可以在桌面快捷访问

2018年高考历史(人教版)一轮复习精品讲练:第九单元 第23讲 经济建设的发展和曲折.docVIP免费

2018年高考历史(人教版)一轮复习精品讲练:第九单元 第23讲 经济建设的发展和曲折.doc_第1页
2018年高考历史(人教版)一轮复习精品讲练:第九单元 第23讲 经济建设的发展和曲折.doc_第2页
2018年高考历史(人教版)一轮复习精品讲练:第九单元 第23讲 经济建设的发展和曲折.doc_第3页
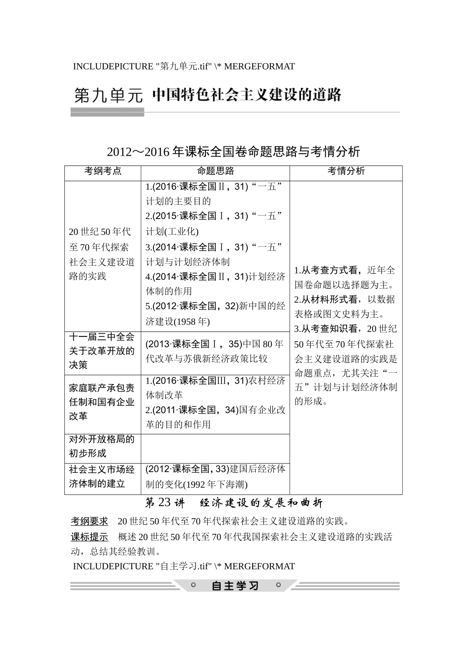
INCLUDEPICTURE"第九单元.tif"\*MERGEFORMAT2012~2016年课标全国卷命题思路与考情分析考纲考点命题思路考情分析20世纪50年代至70年代探索社会主义建设道路的实践1.(2016·课标全国Ⅱ,31)“一五”计划的主要目的2.(2015·课标全国Ⅰ,31)“一五”计划(工业化)3.(2014·课标全国Ⅰ,31)“一五”计划与计划经济体制4.(2014·课标全国Ⅱ,31)计划经济体制的作用5.(2012·课标全国,32)新中国的经济建设(1958年)1.从考查方式看,近年全国卷命题以选择题为主。2.从材料形式看,以数据表格或图文史料为主。3.从考查知识看,20世纪50年代至70年代探索社会主义建设道路的实践是命题重点,尤其关注“一五”计划与计划经济体制的形成。十一届三中全会关于改革开放的决策(2013·课标全国Ⅰ,35)中国80年代改革与苏俄新经济政策比较家庭联产承包责任制和国有企业改革1.(2016·课标全国Ⅲ,31)农村经济体制改革2.(2011·课标全国,34)国有企业改革的目的和作用对外开放格局的初步形成社会主义市场经济体制的建立(2012·课标全国,33)建国后经济体制的变化(1992年下海潮)第23讲经济建设的发展和曲折考纲要求20世纪50年代至70年代探索社会主义建设道路的实践。课标提示概述20世纪50年代至70年代我国探索社会主义建设道路的实践活动,总结其经验教训。INCLUDEPICTURE"自主学习.tif"\*MERGEFORMAT考点一社会主义建设的起步INCLUDEPICTURE"J254.TIF"\*MERGEFORMAT考点二探索与失误INCLUDEPICTURE"J260.TIF"\*MERGEFORMATINCLUDEPICTURE"J261.TIF"\*MERGEFORMATINCLUDEPICTURE"J262.TIF"\*MERGEFORMAT[自主学习答案]考点一①1952②1953~1957③重工业④社会主义工业化⑤资本主义工商业⑥公私合营⑦1956考点二①主要矛盾②工业国③成功探索④八大二次会议⑤经济落后⑥公社⑦经济困难⑧“调整、巩固、充实、提高”⑨1962年⑩经济领域⑪1973⑫全面整顿[巧学妙用]构图解史——过渡时期INCLUDEPICTURE"J255.TIF"\*MERGEFORMAT数据证史——社会主义工业化建设INCLUDEPICTURE"J256.TIF"\*MERGEFORMAT“一五”计划时期各部门的投资比例图体现了优先发展重工业的决策,奠定了国家工业化基础,农、轻、重投资比例失调图解历史——社会主义工业化和社会主义改造的关系INCLUDEPICTURE"J256A.TIF"\*MERGEFORMAT概念辨析——“大跃进”和人民公社(1)“大跃进”属于生产力范畴,根源在于忽视了客观的经济规律;人民公社化运动属于生产关系的范畴,根源在于生产关系超越了生产力发展水...

1、当您付费下载文档后,您只拥有了使用权限,并不意味着购买了版权,文档只能用于自身使用,不得用于其他商业用途(如 [转卖]进行直接盈利或[编辑后售卖]进行间接盈利)。
2、本站所有内容均由合作方或网友上传,本站不对文档的完整性、权威性及其观点立场正确性做任何保证或承诺!文档内容仅供研究参考,付费前请自行鉴别。
3、如文档内容存在违规,或者侵犯商业秘密、侵犯著作权等,请点击“违规举报”。

碎片内容

蜗牛文库的最新文档

二年级数学下册其中检测卷二年级数学下册其中检测卷附答案#期中测试卷.pdf
10.00金币
0下载
二年级数学下册期末质检卷(苏教版)二年级数学下册期末质检卷(苏教版)#期末复习 #期末测试卷 #二年级数学 #二年级数学下册#关注我持续更新小学知识.pdf
10.00金币
0下载
二年级数学下册期末混合运算专项练习二年级数学下册期末混合运算专项练习#二年级#二年级数学下册#关注我持续更新小学知识 #知识分享 #家长收藏孩子受益.pdf
10.00金币
1下载
二年级数学下册年月日三类周期问题解题方法二年级数学下册年月日三类周期问题解题方法#二年级#二年级数学下册#知识分享 #关注我持续更新小学知识 #家长收藏孩子受益.pdf
10.00金币
0下载
二年级数学下册解决问题专项训练二年级数学下册解决问题专项训练#专项训练#解决问题#二年级#二年级数学下册#知识分享.pdf
10.00金币
1下载
二年级数学下册还原问题二年级数学下册还原问题#二年级#二年级数学#关注我持续更新小学知识 #知识分享 #家长收藏孩子受益.pdf
10.00金币
1下载
二年级数学下册第六单元考试卷家长打印出来给孩子测试测试争取拿到高分!#小学二年级试卷分享 #二年级第六单考试数学 #第六单考试#二年级数学下册.pdf
10.00金币
0下载
二年级数学下册必背顺口溜口诀汇总二年级数学下册必背顺口溜口诀汇总#二年级#二年级数学下册 #知识分享 #家长收藏孩子受益 #关注我持续更新小学知识.pdf
10.00金币
0下载
二年级数学下册《重点难点思维题》两大问题解决技巧和方法巧算星期几解决周期问题还原问题强化思维训练老师精心整理家长可以打印出来给孩子练习#家长收藏孩子受益 #学霸秘籍 #思维训练 #二年级 #知识点总结.pdf
10.00金币
0下载
二年级数学下册 必背公式大全寒假提前背一背开学更轻松#二年级 #二年级数学 #二年级数学下册 #寒假充电计划 #公式.pdf
10.00金币
0下载
蜗牛文库+ 关注
实名认证
内容提供者

提供各种专业文档内容

确认删除?
QQ
  • QQ点击这里给我发消息
微信客服
  • 微信客服
回到顶部