电脑桌面
添加蜗牛文库到电脑桌面
安装后可以在桌面快捷访问

(教案)电势能和电势.docxVIP免费

(教案)电势能和电势.docx_第1页
(教案)电势能和电势.docx_第2页
(教案)电势能和电势.docx_第3页
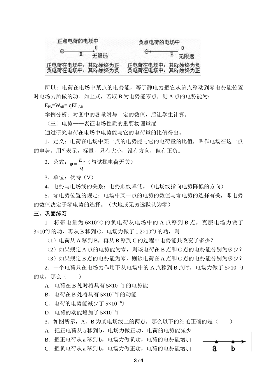
1/4电势能和电势【教学目标】一、知识与技能1.理解静电力做功与路径无关、电势能的概念。2.理解电势的概念,知道电势是描述电场能的性质的物理量。3.明确电势能、电势、静电力的功与电势能的关系。二、过程与方法1.通过对知识的类比能力,培养学生对现象的归纳能力,对问题的分析、推理能力。2.通过学生的理论探究,培养学生分析问题、解决问题的能力。培养学生利用物理语言分析、思考、描述概念和规律的能力。三、情感、态度与价值观1.利用知识类比和迁移激发学生学习兴趣,培养学生灵活运用知识和对科学的求知欲。2.利用等势面图像的对称性,形态美以获得美的享受、美的愉悦,自己画图,在学习知识的同时提高对美的感受力和鉴别力。3.在研究问题时,要培养突出主要矛盾,忽略次要因素的思维方法。【教学重点】理解掌握电势能、电势的概念及意义。【教学难点】握电势能与做功的关系,并能学以致用。【教学过程】一、复习提问、新课导入1.静电力,电场强度概念,指出前面我们从力的性质研究电场,从本节起将从能量的角度研究电场。2.复习功和能量的关系:如图所示从静电场中静电力做功使试探电荷获得动能入手,提出问题:是什么转化为试探电荷的动能?二、新课教学(一)静电力做功的特点2/4结合右图分析试探电荷q在场强为E的均强电场中沿不同路径从A运动到B电场力做功的情况。(1)q沿直线从A到B(2)q沿折线从A到M、再从M到B(3)q沿任意曲线从A到B结果都一样,即:W=qELAM=qELAB与重力做功类比,引出:【结论】在任何电场中,静电力移动电荷所做的功,只与始末两点的位置有关,而与电荷的运动路径无关。(二)电势能电势能:由于移动电荷时静电力做功与移动的路径无关,电荷在电场中也具有势能,这种势能叫做电势能。1.静电力做功与电势能变化的关系:静电力做的功等于电势能的变化量。写成式子为:WAB=EPA-EPB2.注意:①电场力做正功,电荷的电势能减小;电场力做负功,电荷的电势能增加。②电场力做多少功,电势能就变化多少,在只受电场力作用下,电势能与动能相互转化,而它们的总量保持不变。③在正电荷产生的电场中正电荷在任意一点具有的电势能都为正,负电荷在任一点具有的电势能都为负。在负电荷产生的电场中正电荷在任意一点具有的电势能都为负,负电荷在任意一点具有的电势能都为正。④求电荷在电场中某点具有的电势能:电荷在电场中某一点A具有的电势能EP等于将该点电荷由A点移到电势零点电场力所做的功W,即EP=W。⑤求...

1、当您付费下载文档后,您只拥有了使用权限,并不意味着购买了版权,文档只能用于自身使用,不得用于其他商业用途(如 [转卖]进行直接盈利或[编辑后售卖]进行间接盈利)。
2、本站所有内容均由合作方或网友上传,本站不对文档的完整性、权威性及其观点立场正确性做任何保证或承诺!文档内容仅供研究参考,付费前请自行鉴别。
3、如文档内容存在违规,或者侵犯商业秘密、侵犯著作权等,请点击“违规举报”。

碎片内容

蜗牛文库的最新文档

二年级数学下册其中检测卷二年级数学下册其中检测卷附答案#期中测试卷.pdf
10.00金币
0下载
二年级数学下册期末质检卷(苏教版)二年级数学下册期末质检卷(苏教版)#期末复习 #期末测试卷 #二年级数学 #二年级数学下册#关注我持续更新小学知识.pdf
10.00金币
0下载
二年级数学下册期末混合运算专项练习二年级数学下册期末混合运算专项练习#二年级#二年级数学下册#关注我持续更新小学知识 #知识分享 #家长收藏孩子受益.pdf
10.00金币
1下载
二年级数学下册年月日三类周期问题解题方法二年级数学下册年月日三类周期问题解题方法#二年级#二年级数学下册#知识分享 #关注我持续更新小学知识 #家长收藏孩子受益.pdf
10.00金币
0下载
二年级数学下册解决问题专项训练二年级数学下册解决问题专项训练#专项训练#解决问题#二年级#二年级数学下册#知识分享.pdf
10.00金币
1下载
二年级数学下册还原问题二年级数学下册还原问题#二年级#二年级数学#关注我持续更新小学知识 #知识分享 #家长收藏孩子受益.pdf
10.00金币
1下载
二年级数学下册第六单元考试卷家长打印出来给孩子测试测试争取拿到高分!#小学二年级试卷分享 #二年级第六单考试数学 #第六单考试#二年级数学下册.pdf
10.00金币
0下载
二年级数学下册必背顺口溜口诀汇总二年级数学下册必背顺口溜口诀汇总#二年级#二年级数学下册 #知识分享 #家长收藏孩子受益 #关注我持续更新小学知识.pdf
10.00金币
0下载
二年级数学下册《重点难点思维题》两大问题解决技巧和方法巧算星期几解决周期问题还原问题强化思维训练老师精心整理家长可以打印出来给孩子练习#家长收藏孩子受益 #学霸秘籍 #思维训练 #二年级 #知识点总结.pdf
10.00金币
0下载
二年级数学下册 必背公式大全寒假提前背一背开学更轻松#二年级 #二年级数学 #二年级数学下册 #寒假充电计划 #公式.pdf
10.00金币
0下载
蜗牛文库+ 关注
实名认证
内容提供者

提供各种专业文档内容

确认删除?
QQ
  • QQ点击这里给我发消息
微信客服
  • 微信客服
回到顶部