电脑桌面
添加蜗牛文库到电脑桌面
安装后可以在桌面快捷访问

19-20 第5章 3.实验:探究平抛运动的特点.docVIP免费

19-20 第5章 3.实验:探究平抛运动的特点.doc_第1页
19-20 第5章 3.实验:探究平抛运动的特点.doc_第2页
19-20 第5章 3.实验:探究平抛运动的特点.doc_第3页
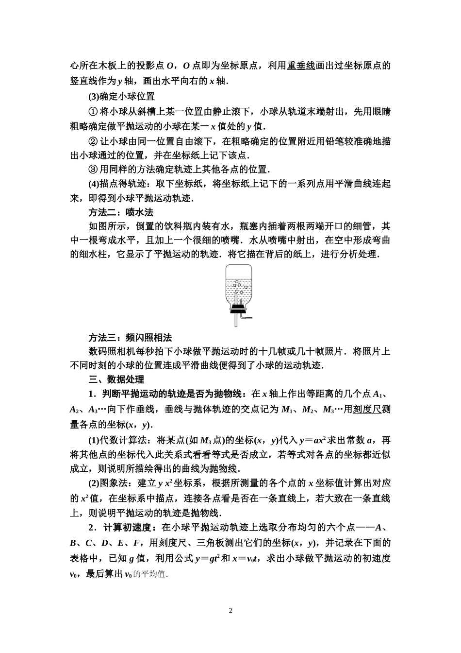
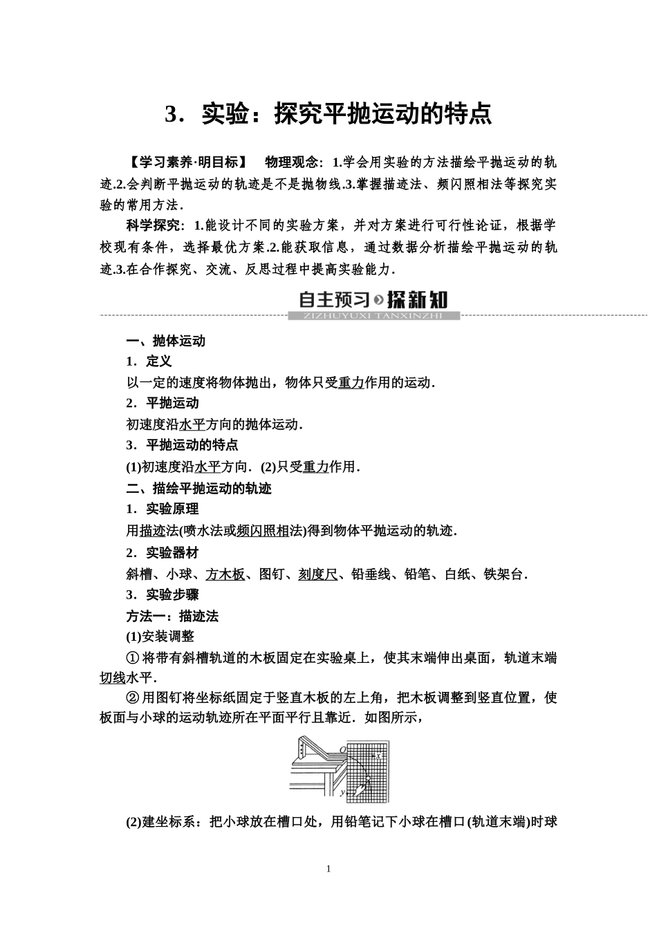
3.实验:探究平抛运动的特点【学习素养·明目标】物理观念:1.学会用实验的方法描绘平抛运动的轨迹.2.会判断平抛运动的轨迹是不是抛物线.3.掌握描迹法、频闪照相法等探究实验的常用方法.科学探究:1.能设计不同的实验方案,并对方案进行可行性论证,根据学校现有条件,选择最优方案.2.能获取信息,通过数据分析描绘平抛运动的轨迹.3.在合作探究、交流、反思过程中提高实验能力.一、抛体运动1.定义以一定的速度将物体抛出,物体只受重力作用的运动.2.平抛运动初速度沿水平方向的抛体运动.3.平抛运动的特点(1)初速度沿水平方向.(2)只受重力作用.二、描绘平抛运动的轨迹1.实验原理用描迹法(喷水法或频闪照相法)得到物体平抛运动的轨迹.2.实验器材斜槽、小球、方木板、图钉、刻度尺、铅垂线、铅笔、白纸、铁架台.3.实验步骤方法一:描迹法(1)安装调整①将带有斜槽轨道的木板固定在实验桌上,使其末端伸出桌面,轨道末端切线水平.②用图钉将坐标纸固定于竖直木板的左上角,把木板调整到竖直位置,使板面与小球的运动轨迹所在平面平行且靠近.如图所示,(2)建坐标系:把小球放在槽口处,用铅笔记下小球在槽口(轨道末端)时球1心所在木板上的投影点O,O点即为坐标原点,利用重垂线画出过坐标原点的竖直线作为y轴,画出水平向右的x轴.(3)确定小球位置①将小球从斜槽上某一位置由静止滚下,小球从轨道末端射出,先用眼睛粗略确定做平抛运动的小球在某一x值处的y值.②让小球由同一位置自由滚下,在粗略确定的位置附近用铅笔较准确地描出小球通过的位置,并在坐标纸上记下该点.③用同样的方法确定轨迹上其他各点的位置.(4)描点得轨迹:取下坐标纸,将坐标纸上记下的一系列点用平滑曲线连起来,即得到小球平抛运动轨迹.方法二:喷水法如图所示,倒置的饮料瓶内装有水,瓶塞内插着两根两端开口的细管,其中一根弯成水平,且加上一个很细的喷嘴.水从喷嘴中射出,在空中形成弯曲的细水柱,它显示了平抛运动的轨迹.将它描在背后的纸上,进行分析处理.方法三:频闪照相法数码照相机每秒拍下小球做平抛运动时的十几帧或几十帧照片.将照片上不同时刻的小球的位置连成平滑曲线便得到了小球的运动轨迹.三、数据处理1.判断平抛运动的轨迹是否为抛物线:在x轴上作出等距离的几个点A1、A2、A3…向下作垂线,垂线与抛体轨迹的交点记为M1、M2、M3…用刻度尺测量各点的坐标(x,y).(1)代数计算法:将某点(如M3点)的坐标(x,y)代入y=ax2求出常数a,...

1、当您付费下载文档后,您只拥有了使用权限,并不意味着购买了版权,文档只能用于自身使用,不得用于其他商业用途(如 [转卖]进行直接盈利或[编辑后售卖]进行间接盈利)。
2、本站所有内容均由合作方或网友上传,本站不对文档的完整性、权威性及其观点立场正确性做任何保证或承诺!文档内容仅供研究参考,付费前请自行鉴别。
3、如文档内容存在违规,或者侵犯商业秘密、侵犯著作权等,请点击“违规举报”。

碎片内容

蜗牛文库的最新文档

二年级数学下册其中检测卷二年级数学下册其中检测卷附答案#期中测试卷.pdf
10.00金币
0下载
二年级数学下册期末质检卷(苏教版)二年级数学下册期末质检卷(苏教版)#期末复习 #期末测试卷 #二年级数学 #二年级数学下册#关注我持续更新小学知识.pdf
10.00金币
0下载
二年级数学下册期末混合运算专项练习二年级数学下册期末混合运算专项练习#二年级#二年级数学下册#关注我持续更新小学知识 #知识分享 #家长收藏孩子受益.pdf
10.00金币
1下载
二年级数学下册年月日三类周期问题解题方法二年级数学下册年月日三类周期问题解题方法#二年级#二年级数学下册#知识分享 #关注我持续更新小学知识 #家长收藏孩子受益.pdf
10.00金币
0下载
二年级数学下册解决问题专项训练二年级数学下册解决问题专项训练#专项训练#解决问题#二年级#二年级数学下册#知识分享.pdf
10.00金币
1下载
二年级数学下册还原问题二年级数学下册还原问题#二年级#二年级数学#关注我持续更新小学知识 #知识分享 #家长收藏孩子受益.pdf
10.00金币
1下载
二年级数学下册第六单元考试卷家长打印出来给孩子测试测试争取拿到高分!#小学二年级试卷分享 #二年级第六单考试数学 #第六单考试#二年级数学下册.pdf
10.00金币
0下载
二年级数学下册必背顺口溜口诀汇总二年级数学下册必背顺口溜口诀汇总#二年级#二年级数学下册 #知识分享 #家长收藏孩子受益 #关注我持续更新小学知识.pdf
10.00金币
0下载
二年级数学下册《重点难点思维题》两大问题解决技巧和方法巧算星期几解决周期问题还原问题强化思维训练老师精心整理家长可以打印出来给孩子练习#家长收藏孩子受益 #学霸秘籍 #思维训练 #二年级 #知识点总结.pdf
10.00金币
0下载
二年级数学下册 必背公式大全寒假提前背一背开学更轻松#二年级 #二年级数学 #二年级数学下册 #寒假充电计划 #公式.pdf
10.00金币
0下载
蜗牛文库+ 关注
实名认证
内容提供者

提供各种专业文档内容

确认删除?
QQ
  • QQ点击这里给我发消息
微信客服
  • 微信客服
回到顶部