电脑桌面
添加蜗牛文库到电脑桌面
安装后可以在桌面快捷访问

病理学:非霍奇金淋巴瘤.pdfVIP免费

病理学:非霍奇金淋巴瘤.pdf_第1页
病理学:非霍奇金淋巴瘤.pdf_第2页
病理学:非霍奇金淋巴瘤.pdf_第3页
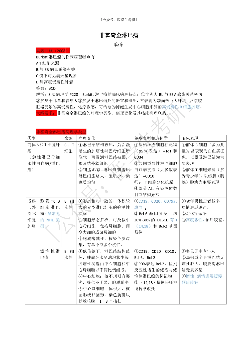
「公众号:医学生考研」非霍奇金淋巴瘤晓东真题回顾(2008)Burkitt淋巴瘤的临床病理特点有A.T细胞来源B.与EB病毒感染有关C.镜下可见满天星现象D.属高度侵袭性肿瘤答案:BCD解析:8版病理学P228,Burkitt淋巴瘤的临床病理特点:①非洲人BL与EBV感染关系密切②多见于儿童和青年人③多发于淋巴结外的器官和组织,常表现为颌面部巨大肿块,及腹腔脏器受累④高侵袭性,化疗敏感,可治愈⑤滤泡生发中心细胞来源的高侵袭性B细胞肿瘤。大纲要求:非霍奇金淋巴瘤的病理学类型、病理变化及其临床病理联系。非霍奇金淋巴瘤病理学类型类型来源病理变化免疫表型和遗传学临床表现前体B和T细胞肿瘤(急性淋巴母细胞性白血病/淋巴瘤)B、T细胞①淋巴结结构破坏,为弥漫增生的肿瘤性淋巴母细胞所取代,可浸润淋巴结被膜,累及结外软组织②细胞形态--淋巴母细胞比淋巴细胞略大,胞质少,染色质均匀①原始淋巴细胞标记物(95%表达)--TdT和CD34②共同型急性淋巴细胞白血病抗原(大多数表达)--CD10③B、T细胞分化抗原④部分ALL有染色体数目或结构异常①前体B细胞(多为儿童),常表现为白血病征象,以累及淋巴结为主要表现②前体T细胞来源(多为青少年),以纵膈(胸腺)肿块为主要表现成熟(外周)B细胞肿瘤弥漫大B细胞淋巴瘤(最常见的NHL类型)B细胞性①形态相对一致的、体积较大的异型淋巴细胞的弥漫性浸润②细胞形态多样:可类似中心母细胞、免疫母细胞、间变大细胞或浆母细胞③胞质嗜碱性,核染色质边集,有单个或多个核仁,①CD19、CD20、CD79a、表面Ig②Bcl-6基因突变,约20%-30%的DLBCL有t(14,18)和Bcl-2基因易位①老年男性患者较多,病情进展迅速。②对化疗敏感③高度恶性,预后较差。滤泡性淋巴瘤B细胞性①低倍镜下,淋巴结结构破坏,肿瘤细胞呈滤泡状生长肿瘤性滤泡由中心细胞和中心母细胞以不同比例组成。②中心细胞:核不规则有裂沟,核仁不明显,胞质稀少③中心母细胞:体积大,核圆形或卵圆形,染色质斑块状近核膜,1-3个核仁①CD19、CD20、CD10、Bcl-6、Bcl-2②90%表达Bcl-2,区别反应性增生的滤泡与滤泡性淋巴瘤的标记物③t(14,18)易位特征性遗传学改变①多见于中老年人②局部或全身淋巴结无痛性肿大。腹股沟淋巴结受累多见①惰性,病情进展缓慢,预后较好「公众号:医学生考研」慢性淋巴细胞性白血病/小淋巴细胞淋巴瘤B细胞性①小淋巴细胞弥漫性增生,破坏淋巴结结构②可见前淋巴细胞灶性聚集,形成增殖中心,或“假滤泡”③可累及骨髓、脾...

1、当您付费下载文档后,您只拥有了使用权限,并不意味着购买了版权,文档只能用于自身使用,不得用于其他商业用途(如 [转卖]进行直接盈利或[编辑后售卖]进行间接盈利)。
2、本站所有内容均由合作方或网友上传,本站不对文档的完整性、权威性及其观点立场正确性做任何保证或承诺!文档内容仅供研究参考,付费前请自行鉴别。
3、如文档内容存在违规,或者侵犯商业秘密、侵犯著作权等,请点击“违规举报”。

碎片内容

蜗牛文库的最新文档

二年级数学下册其中检测卷二年级数学下册其中检测卷附答案#期中测试卷.pdf
10.00金币
0下载
二年级数学下册期末质检卷(苏教版)二年级数学下册期末质检卷(苏教版)#期末复习 #期末测试卷 #二年级数学 #二年级数学下册#关注我持续更新小学知识.pdf
10.00金币
0下载
二年级数学下册期末混合运算专项练习二年级数学下册期末混合运算专项练习#二年级#二年级数学下册#关注我持续更新小学知识 #知识分享 #家长收藏孩子受益.pdf
10.00金币
1下载
二年级数学下册年月日三类周期问题解题方法二年级数学下册年月日三类周期问题解题方法#二年级#二年级数学下册#知识分享 #关注我持续更新小学知识 #家长收藏孩子受益.pdf
10.00金币
0下载
二年级数学下册解决问题专项训练二年级数学下册解决问题专项训练#专项训练#解决问题#二年级#二年级数学下册#知识分享.pdf
10.00金币
1下载
二年级数学下册还原问题二年级数学下册还原问题#二年级#二年级数学#关注我持续更新小学知识 #知识分享 #家长收藏孩子受益.pdf
10.00金币
1下载
二年级数学下册第六单元考试卷家长打印出来给孩子测试测试争取拿到高分!#小学二年级试卷分享 #二年级第六单考试数学 #第六单考试#二年级数学下册.pdf
10.00金币
0下载
二年级数学下册必背顺口溜口诀汇总二年级数学下册必背顺口溜口诀汇总#二年级#二年级数学下册 #知识分享 #家长收藏孩子受益 #关注我持续更新小学知识.pdf
10.00金币
0下载
二年级数学下册《重点难点思维题》两大问题解决技巧和方法巧算星期几解决周期问题还原问题强化思维训练老师精心整理家长可以打印出来给孩子练习#家长收藏孩子受益 #学霸秘籍 #思维训练 #二年级 #知识点总结.pdf
10.00金币
0下载
二年级数学下册 必背公式大全寒假提前背一背开学更轻松#二年级 #二年级数学 #二年级数学下册 #寒假充电计划 #公式.pdf
10.00金币
0下载
蜗牛文库+ 关注
实名认证
内容提供者

提供各种专业文档内容

确认删除?
QQ
  • QQ点击这里给我发消息
微信客服
  • 微信客服
回到顶部