电脑桌面
添加蜗牛文库到电脑桌面
安装后可以在桌面快捷访问

PMBOK各种小点点.pdfVIP免费

PMBOK各种小点点.pdf_第1页
PMBOK各种小点点.pdf_第2页
PMBOK各种小点点.pdf_第3页
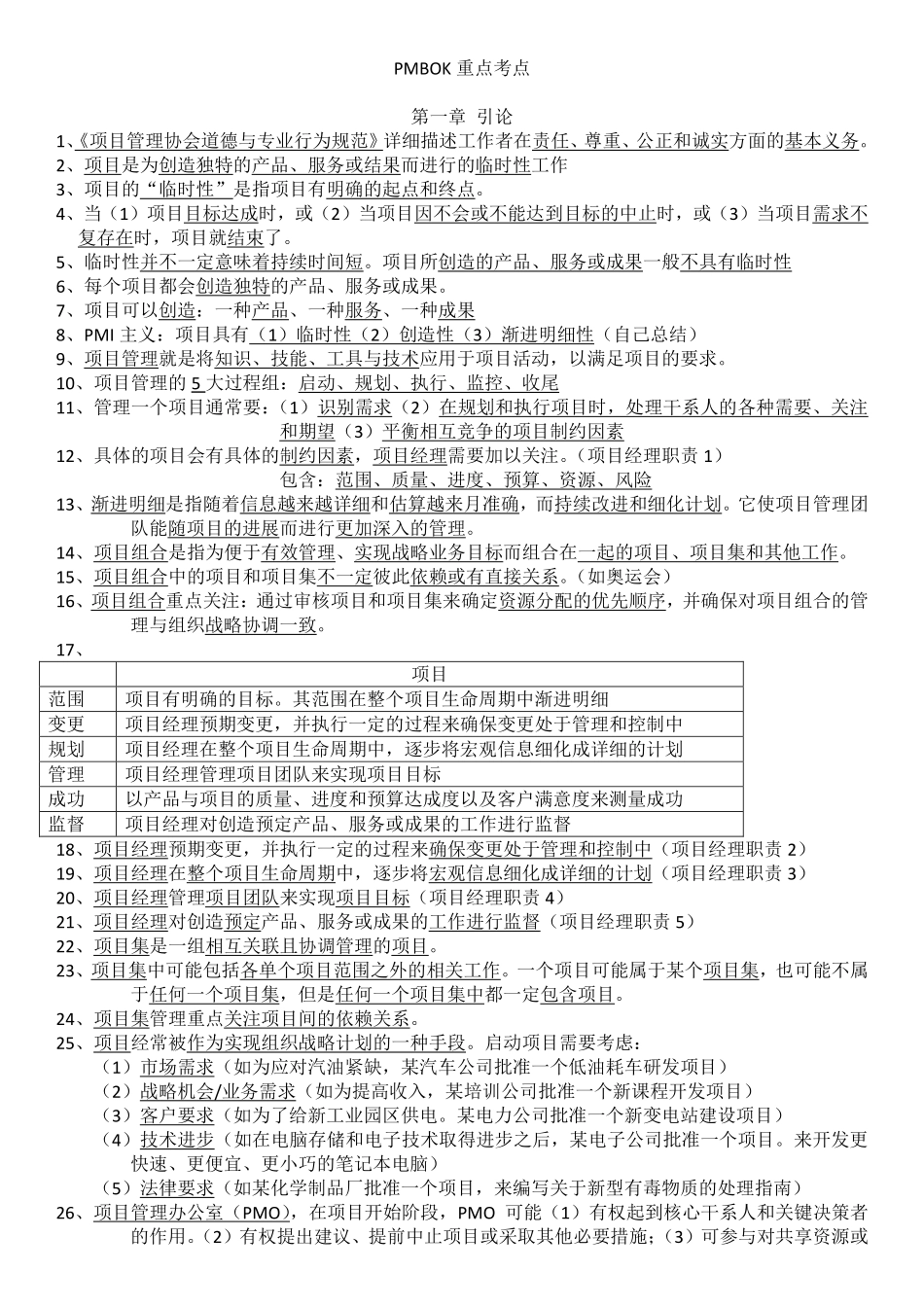
PMBOK重点考点第一章引论1、《项目管理协会道德与专业行为规范》详细描述工作者在责任、尊重、公正和诚实方面的基本义务。2、项目是为创造独特的产品、服务或结果而进行的临时性工作3、项目的“临时性”是指项目有明确的起点和终点。4、当(1)项目目标达成时,或(2)当项目因不会或不能达到目标的中止时,或(3)当项目需求不复存在时,项目就结束了。5、临时性并不一定意味着持续时间短。项目所创造的产品、服务或成果一般不具有临时性6、每个项目都会创造独特的产品、服务或成果。7、项目可以创造:一种产品、一种服务、一种成果8、PMI主义:项目具有(1)临时性(2)创造性(3)渐进明细性(自己总结)9、项目管理就是将知识、技能、工具与技术应用于项目活动,以满足项目的要求。10、项目管理的5大过程组:启动、规划、执行、监控、收尾11、管理一个项目通常要:(1)识别需求(2)在规划和执行项目时,处理干系人的各种需要、关注和期望(3)平衡相互竞争的项目制约因素12、具体的项目会有具体的制约因素,项目经理需要加以关注。(项目经理职责1)包含:范围、质量、进度、预算、资源、风险13、渐进明细是指随着信息越来越详细和估算越来月准确,而持续改进和细化计划。它使项目管理团队能随项目的进展而进行更加深入的管理。14、项目组合是指为便于有效管理、实现战略业务目标而组合在一起的项目、项目集和其他工作。15、项目组合中的项目和项目集不一定彼此依赖或有直接关系。(如奥运会)16、项目组合重点关注:通过审核项目和项目集来确定资源分配的优先顺序,并确保对项目组合的管理与组织战略协调一致。17、项目范围项目有明确的目标。其范围在整个项目生命周期中渐进明细变更项目经理预期变更,并执行一定的过程来确保变更处于管理和控制中规划项目经理在整个项目生命周期中,逐步将宏观信息细化成详细的计划管理项目经理管理项目团队来实现项目目标成功以产品与项目的质量、进度和预算达成度以及客户满意度来测量成功监督项目经理对创造预定产品、服务或成果的工作进行监督18、项目经理预期变更,并执行一定的过程来确保变更处于管理和控制中(项目经理职责2)19、项目经理在整个项目生命周期中,逐步将宏观信息细化成详细的计划(项目经理职责3)20、项目经理管理项目团队来实现项目目标(项目经理职责4)21、项目经理对创造预定产品、服务或成果的工作进行监督(项目经理职责5)22、项目集是一组相互关联且协调管理的项目。23、...

1、当您付费下载文档后,您只拥有了使用权限,并不意味着购买了版权,文档只能用于自身使用,不得用于其他商业用途(如 [转卖]进行直接盈利或[编辑后售卖]进行间接盈利)。
2、本站所有内容均由合作方或网友上传,本站不对文档的完整性、权威性及其观点立场正确性做任何保证或承诺!文档内容仅供研究参考,付费前请自行鉴别。
3、如文档内容存在违规,或者侵犯商业秘密、侵犯著作权等,请点击“违规举报”。

碎片内容

蜗牛文库的最新文档

二年级数学下册其中检测卷二年级数学下册其中检测卷附答案#期中测试卷.pdf
10.00金币
0下载
二年级数学下册期末质检卷(苏教版)二年级数学下册期末质检卷(苏教版)#期末复习 #期末测试卷 #二年级数学 #二年级数学下册#关注我持续更新小学知识.pdf
10.00金币
0下载
二年级数学下册期末混合运算专项练习二年级数学下册期末混合运算专项练习#二年级#二年级数学下册#关注我持续更新小学知识 #知识分享 #家长收藏孩子受益.pdf
10.00金币
1下载
二年级数学下册年月日三类周期问题解题方法二年级数学下册年月日三类周期问题解题方法#二年级#二年级数学下册#知识分享 #关注我持续更新小学知识 #家长收藏孩子受益.pdf
10.00金币
0下载
二年级数学下册解决问题专项训练二年级数学下册解决问题专项训练#专项训练#解决问题#二年级#二年级数学下册#知识分享.pdf
10.00金币
1下载
二年级数学下册还原问题二年级数学下册还原问题#二年级#二年级数学#关注我持续更新小学知识 #知识分享 #家长收藏孩子受益.pdf
10.00金币
1下载
二年级数学下册第六单元考试卷家长打印出来给孩子测试测试争取拿到高分!#小学二年级试卷分享 #二年级第六单考试数学 #第六单考试#二年级数学下册.pdf
10.00金币
0下载
二年级数学下册必背顺口溜口诀汇总二年级数学下册必背顺口溜口诀汇总#二年级#二年级数学下册 #知识分享 #家长收藏孩子受益 #关注我持续更新小学知识.pdf
10.00金币
0下载
二年级数学下册《重点难点思维题》两大问题解决技巧和方法巧算星期几解决周期问题还原问题强化思维训练老师精心整理家长可以打印出来给孩子练习#家长收藏孩子受益 #学霸秘籍 #思维训练 #二年级 #知识点总结.pdf
10.00金币
0下载
二年级数学下册 必背公式大全寒假提前背一背开学更轻松#二年级 #二年级数学 #二年级数学下册 #寒假充电计划 #公式.pdf
10.00金币
0下载
蜗牛文库+ 关注
实名认证
内容提供者

提供各种专业文档内容

确认删除?
QQ
  • QQ点击这里给我发消息
微信客服
  • 微信客服
回到顶部