电脑桌面
添加蜗牛文库到电脑桌面
安装后可以在桌面快捷访问

小升初数学试题-分数百分数应用题轻松闯关-通用版.docxVIP免费

小升初数学试题-分数百分数应用题轻松闯关-通用版.docx_第1页
小升初数学试题-分数百分数应用题轻松闯关-通用版.docx_第2页
小升初数学试题-分数百分数应用题轻松闯关-通用版.docx_第3页
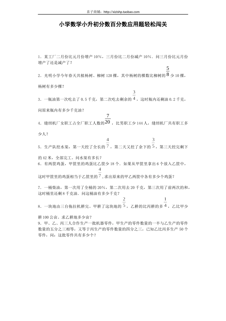
喜子商铺:http://xizishp.taobao.com小学数学小升初分数百分数应用题轻松闯关1.某工厂二月份比元月份增产10%,三月份比二月份减产10%.问三月份比元月份增产了还是减产了?2.光明小学今年春天共植杨树、柳树120棵,其中杨树的棵数比柳树的58少10棵,杨树有多少棵?3.一瓶油第一次吃去了0.5千克,第二次吃去剩余的,这时瓶内还剩油0.2千克,问原来瓶内有多少千克油?4.缝纫机厂女职工占全厂职工人数的720,比男职工少144人,缝纫机厂共有职工多少人?5.生产队挖水渠,第一天挖了全长的,第二天又挖了余下的,第三天挖完剩下的42米,全部完工。问水渠有多长?6.有两筐鸡蛋,甲筐里的鸡蛋比乙筐少18个.如果从甲筐里拿出6个放入乙筐中,这时甲筐里的鸡蛋相当于乙筐里的,求出原来的甲乙两筐中各有多少个鸡蛋?7.一桶柴油,第一次用了全桶的20%,第二次用去20千克,第三次用了前两次的和,这时桶里还剩8千克油.问这桶油有多少千克?8.一块地由三台拖拉机耕完。甲耕了这块地的,乙耕的比丙耕的多,乙比甲少耕100公亩。求乙耕地多少亩?9.甲、乙、丙三人合作生产一批机器零件,甲生产的零件数量的一半与乙生产的零件数量的五分之三相等,又等于丙生产的零件数量的四分之三,已知乙比丙多生产50个零件,问:这批零件共有多少个?柳杨185少10棵120棵喜子商铺:http://xizishp.taobao.com参考答案1.减产1%【解析】一定会有同学认为三月份比元月份不增不减,这对吗?工厂二月份比元月份增产10%,我们就要将元月份产量看作1(标准量),二月份产量就为1+=。三月份比二月份减产10%,那就要把二月份的产量作为标准量,三月份产量为二月份产量的1-=。因此三月份相对元月的产量就为×=,由此可见三月份比元月份是减产了。解:将元月份产量看作1,则二月份产量为1×(1+10%)=1×=。三月份比二月份减产10%,则三月份产量为×(1-10%)=×=。所以三月份比元月份减产1-99%=1%。答:三月份比元月份减产1%。总结:分数百分数应用题的条件与问题之间的关系变化多端,单靠统一的思路模式有时很难找到正确解题方法。因此,在解题过程中,要善于掌握对应、假设、转化等多种解题方法,在寻找正确的解题方法同时,不断地开拓解题思路。2.40棵【解析】柳树为单位“1”,见下图:由图可知,柳树有(120+10)÷(1+)=80(棵),所以杨树有120-80=40(棵)。总结:有些试题,各位同学在做试题的时候,静下心来,用图表的方式来分析这些试题,通过阅...

1、当您付费下载文档后,您只拥有了使用权限,并不意味着购买了版权,文档只能用于自身使用,不得用于其他商业用途(如 [转卖]进行直接盈利或[编辑后售卖]进行间接盈利)。
2、本站所有内容均由合作方或网友上传,本站不对文档的完整性、权威性及其观点立场正确性做任何保证或承诺!文档内容仅供研究参考,付费前请自行鉴别。
3、如文档内容存在违规,或者侵犯商业秘密、侵犯著作权等,请点击“违规举报”。

碎片内容

蜗牛文库的最新文档

二年级数学下册其中检测卷二年级数学下册其中检测卷附答案#期中测试卷.pdf
10.00金币
0下载
二年级数学下册期末质检卷(苏教版)二年级数学下册期末质检卷(苏教版)#期末复习 #期末测试卷 #二年级数学 #二年级数学下册#关注我持续更新小学知识.pdf
10.00金币
0下载
二年级数学下册期末混合运算专项练习二年级数学下册期末混合运算专项练习#二年级#二年级数学下册#关注我持续更新小学知识 #知识分享 #家长收藏孩子受益.pdf
10.00金币
1下载
二年级数学下册年月日三类周期问题解题方法二年级数学下册年月日三类周期问题解题方法#二年级#二年级数学下册#知识分享 #关注我持续更新小学知识 #家长收藏孩子受益.pdf
10.00金币
0下载
二年级数学下册解决问题专项训练二年级数学下册解决问题专项训练#专项训练#解决问题#二年级#二年级数学下册#知识分享.pdf
10.00金币
1下载
二年级数学下册还原问题二年级数学下册还原问题#二年级#二年级数学#关注我持续更新小学知识 #知识分享 #家长收藏孩子受益.pdf
10.00金币
1下载
二年级数学下册第六单元考试卷家长打印出来给孩子测试测试争取拿到高分!#小学二年级试卷分享 #二年级第六单考试数学 #第六单考试#二年级数学下册.pdf
10.00金币
0下载
二年级数学下册必背顺口溜口诀汇总二年级数学下册必背顺口溜口诀汇总#二年级#二年级数学下册 #知识分享 #家长收藏孩子受益 #关注我持续更新小学知识.pdf
10.00金币
0下载
二年级数学下册《重点难点思维题》两大问题解决技巧和方法巧算星期几解决周期问题还原问题强化思维训练老师精心整理家长可以打印出来给孩子练习#家长收藏孩子受益 #学霸秘籍 #思维训练 #二年级 #知识点总结.pdf
10.00金币
0下载
二年级数学下册 必背公式大全寒假提前背一背开学更轻松#二年级 #二年级数学 #二年级数学下册 #寒假充电计划 #公式.pdf
10.00金币
0下载
蜗牛文库+ 关注
实名认证
内容提供者

提供各种专业文档内容

确认删除?
QQ
  • QQ点击这里给我发消息
微信客服
  • 微信客服
回到顶部