电脑桌面
添加蜗牛文库到电脑桌面
安装后可以在桌面快捷访问

皮肤性病学(10临床).docVIP免费

皮肤性病学(10临床).doc_第1页
皮肤性病学(10临床).doc_第2页
皮肤性病学(10临床).doc_第3页
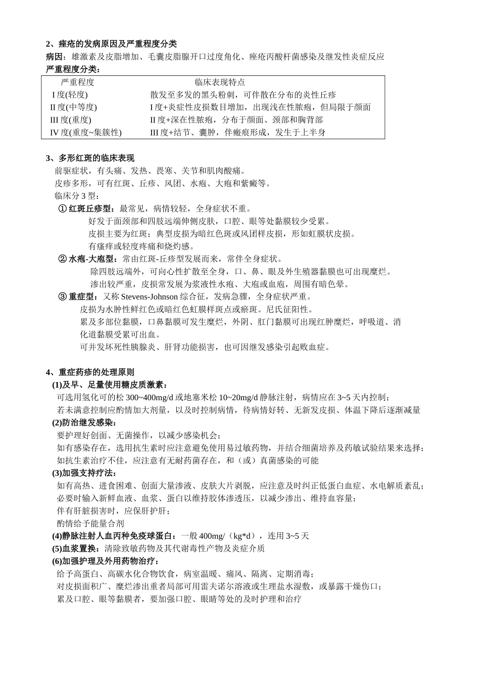
皮肤性病学1、皮肤免疫系统:包括免疫细胞和免疫分子两部分,它们形成一个复杂的网络系统,并与体内其他免疫系统相互作用,共同维持着皮肤微环境和机体内环境的稳定。2、皮肤附属器:包括毛发、皮脂腺、汗腺和甲,均由外胚层分化而来。3、囊肿:①为含有液体或黏稠物及细胞成分的囊性皮损。②一般位于真皮或更深位置,可隆起于皮面或仅可触及。③外观呈圆形或椭圆形,触之有囊性感,大小不等。④见于皮脂腺囊肿、毛鞘囊肿、表皮囊肿。4、尼氏征/棘层松解征:是某些皮肤病发生棘层松解时的触诊表现,可有四种阳性表现:①手指推压水疱一侧,水疱沿推压方向移动;②手指轻压疱顶,疱液向四周移动;③稍用力在外观正常皮肤上推擦,表皮即剥离;④牵扯已破损的水疱壁时,可见水疱周边的外观正常皮肤一同剥离。5、皮肤划痕试验:在荨麻疹患者皮肤表面用钝器以适当压力划过,可出现以下三联反应,称为皮肤划痕试验阳性:①划后3~15秒,在划过处出现红色线条,可能由真皮肥大细胞释放组胺引起毛细血管扩张所致;②划后15~45秒后,在红色线条两侧出现红晕,此为神经轴索反应引起的小动脉扩张,所致,麻风皮损处不发生这种反应;③划后1~3分钟,划过处出现隆起、苍白色风团状线条,可能是组胺、激肽等引起水肿所致。6、前带现象:在血清学试验中,抗原与抗体呈适当比例时,可出现可见的结合反应。若抗体过多,则抗原抗体的结合不能形成大的复合物,抑制可见的反应出现,可出现于梅毒血清学试验,导致假阴性出现,将抗体作适当稀释则可有效避免。7、光动力疗法:光敏剂进入体内并在肿瘤(Bowen病、基底细胞癌、鳞状细胞癌)、尖锐湿疣、痤疮组织中聚集,在特定波长的光或激光照射下被激发,产生单态氧或其他自由基,造成肿瘤组织坏死,而对正常组织损伤降至最低,我们将这种物理治疗称为~。8、银屑病三联征/Auspitz征:寻常型银屑病初起皮损为红色丘疹或斑丘疹,逐渐扩展成为境界清楚的红色斑块,可呈多种形态,上覆厚层银白色鳞屑,可观察到鳞屑成层状,就像刮蜡滴一样(蜡滴现象),刮去银白色鳞屑可见淡红色发光半透明薄膜(薄膜现象),剥去薄可见点状出血(Auspitz征),后者系真皮乳头顶部迂曲扩张的毛细血管被刮破所致。9、Kobner现象/同形反应:外观正常的皮肤在针刺、搔抓、手术、注射或涂抹性质剧烈的药物等刺激后,旧皮损无消退,与旧皮损相同的新皮损不断出现,称为~,可见于银屑病、白癜风进展期、白塞病、扁平疣等。寻常型银屑病进行期皮损浸润...

1、当您付费下载文档后,您只拥有了使用权限,并不意味着购买了版权,文档只能用于自身使用,不得用于其他商业用途(如 [转卖]进行直接盈利或[编辑后售卖]进行间接盈利)。
2、本站所有内容均由合作方或网友上传,本站不对文档的完整性、权威性及其观点立场正确性做任何保证或承诺!文档内容仅供研究参考,付费前请自行鉴别。
3、如文档内容存在违规,或者侵犯商业秘密、侵犯著作权等,请点击“违规举报”。

碎片内容

蜗牛文库的最新文档

二年级数学下册其中检测卷二年级数学下册其中检测卷附答案#期中测试卷.pdf
10.00金币
0下载
二年级数学下册期末质检卷(苏教版)二年级数学下册期末质检卷(苏教版)#期末复习 #期末测试卷 #二年级数学 #二年级数学下册#关注我持续更新小学知识.pdf
10.00金币
0下载
二年级数学下册期末混合运算专项练习二年级数学下册期末混合运算专项练习#二年级#二年级数学下册#关注我持续更新小学知识 #知识分享 #家长收藏孩子受益.pdf
10.00金币
1下载
二年级数学下册年月日三类周期问题解题方法二年级数学下册年月日三类周期问题解题方法#二年级#二年级数学下册#知识分享 #关注我持续更新小学知识 #家长收藏孩子受益.pdf
10.00金币
0下载
二年级数学下册解决问题专项训练二年级数学下册解决问题专项训练#专项训练#解决问题#二年级#二年级数学下册#知识分享.pdf
10.00金币
1下载
二年级数学下册还原问题二年级数学下册还原问题#二年级#二年级数学#关注我持续更新小学知识 #知识分享 #家长收藏孩子受益.pdf
10.00金币
1下载
二年级数学下册第六单元考试卷家长打印出来给孩子测试测试争取拿到高分!#小学二年级试卷分享 #二年级第六单考试数学 #第六单考试#二年级数学下册.pdf
10.00金币
0下载
二年级数学下册必背顺口溜口诀汇总二年级数学下册必背顺口溜口诀汇总#二年级#二年级数学下册 #知识分享 #家长收藏孩子受益 #关注我持续更新小学知识.pdf
10.00金币
0下载
二年级数学下册《重点难点思维题》两大问题解决技巧和方法巧算星期几解决周期问题还原问题强化思维训练老师精心整理家长可以打印出来给孩子练习#家长收藏孩子受益 #学霸秘籍 #思维训练 #二年级 #知识点总结.pdf
10.00金币
0下载
二年级数学下册 必背公式大全寒假提前背一背开学更轻松#二年级 #二年级数学 #二年级数学下册 #寒假充电计划 #公式.pdf
10.00金币
0下载
蜗牛文库+ 关注
实名认证
内容提供者

提供各种专业文档内容

确认删除?
QQ
  • QQ点击这里给我发消息
微信客服
  • 微信客服
回到顶部