电脑桌面
添加蜗牛文库到电脑桌面
安装后可以在桌面快捷访问

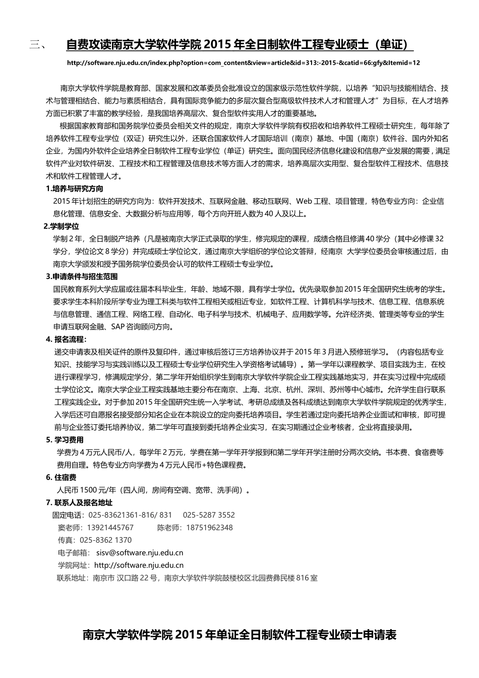
南京大学软件学院2015年单证全日制软件工程专业硕士项目介绍及申请表.docxVIP免费

南京大学软件学院2015年单证全日制软件工程专业硕士项目介绍及申请表.docx_第1页
南京大学软件学院2015年单证全日制软件工程专业硕士项目介绍及申请表.docx_第2页
南京大学软件学院2015年单证全日制软件工程专业硕士项目介绍及申请表.docx_第3页
南京大学软件学院2015年单证全日制软件工程专业硕士项目介绍一、南通市政府全额补贴学费,无经济负担攻读南京大学硕士为了让更多优秀学子加入到“南京大学软件学院南通基地培养计划”中,南通市滨海园区、南京大学软件学院将联合为学生提供全额学费助学计划,政府补贴研究生阶段学费4万元(以助学贷款的方式),毕业后由政府和学校推荐就业岗位,保障学生就业,并保证薪资不低于当年研究生平均水平。工作后政府补贴本金及利息。如未留在南通工作,则由学生自己偿还贷款。1、专业方向:移动云计算与大数据、互联网营销与金融2、学制学位:2年脱产全日制(修满教学大纲规定学分,通过论文答辩,由南京大学授予国家统一的软件工程领域工程硕士学位)。3、报考条件:具有或即将具有国民教育序列大学本科(或以上)学历,获得学士(或以上)学位的毕业生,毕业未得到学校学历学位证书者禁止申请。年龄26周岁以下,专业不限。参加2015年研究生统考的考生优先。4、报名流程:递交申请表及相关证件的原件及复印件,通过审核后签订三方培养协议并于2015年3月进入预修班学习。(内容包括专业知识、技能学习与实践训练以及工程硕士专业学位研究生入学资格考试辅导),2015年底正式录取后,学生将在南京大学软件学院南通基地进行为期2年的全日制硕士培养。学生在校期间,第一学年在校进行课程学习,修满规定学分后,第二学年到企业进行带薪工程实践。5、学费:硕士学费人民币40000元(助学贷款形式),通过2015年10月份国家GCT统考录取后由政府统一办理。特色课程学费人民币5000元,预修班入学时一次性缴纳。6、住宿费:人民币1500元/年(四人间,房间有空调、宽带、洗手间)。7、其他:学生通过硕士专业学位研究生入学资格考试(简称GCT)统考,最终被南京大学软件学院录取,则由南通市政府代学生偿还贷款;若未被录取或中途放弃,则由学生自己偿还贷款。完成特色课程并评估合格,但由于未通过硕士专业学位研究生入学资格考试而未被录取的学生,将获得工信部颁发的职业技术水平认证并推荐就业。学生参加工程硕士专业学位研究生入学资格考试通过后被南京大学录取:A.南通政府资助被录取的学生全部硕士阶段学费40000元(以助学贷款的方式),毕业后由政府和学校推荐就业岗位,如学生留在南通工作二年,首年政府帮助偿还20000元本金及利息,次年偿还余额。B.如果未留在南通工作,则由学生自己偿还贷款。二、江苏超惟科技发展有限公司全额补贴学费,无经济负担攻读...

1、当您付费下载文档后,您只拥有了使用权限,并不意味着购买了版权,文档只能用于自身使用,不得用于其他商业用途(如 [转卖]进行直接盈利或[编辑后售卖]进行间接盈利)。
2、本站所有内容均由合作方或网友上传,本站不对文档的完整性、权威性及其观点立场正确性做任何保证或承诺!文档内容仅供研究参考,付费前请自行鉴别。
3、如文档内容存在违规,或者侵犯商业秘密、侵犯著作权等,请点击“违规举报”。

碎片内容

蜗牛文库的最新文档

二年级数学下册其中检测卷二年级数学下册其中检测卷附答案#期中测试卷.pdf
10.00金币
0下载
二年级数学下册期末质检卷(苏教版)二年级数学下册期末质检卷(苏教版)#期末复习 #期末测试卷 #二年级数学 #二年级数学下册#关注我持续更新小学知识.pdf
10.00金币
0下载
二年级数学下册期末混合运算专项练习二年级数学下册期末混合运算专项练习#二年级#二年级数学下册#关注我持续更新小学知识 #知识分享 #家长收藏孩子受益.pdf
10.00金币
1下载
二年级数学下册年月日三类周期问题解题方法二年级数学下册年月日三类周期问题解题方法#二年级#二年级数学下册#知识分享 #关注我持续更新小学知识 #家长收藏孩子受益.pdf
10.00金币
0下载
二年级数学下册解决问题专项训练二年级数学下册解决问题专项训练#专项训练#解决问题#二年级#二年级数学下册#知识分享.pdf
10.00金币
1下载
二年级数学下册还原问题二年级数学下册还原问题#二年级#二年级数学#关注我持续更新小学知识 #知识分享 #家长收藏孩子受益.pdf
10.00金币
1下载
二年级数学下册第六单元考试卷家长打印出来给孩子测试测试争取拿到高分!#小学二年级试卷分享 #二年级第六单考试数学 #第六单考试#二年级数学下册.pdf
10.00金币
0下载
二年级数学下册必背顺口溜口诀汇总二年级数学下册必背顺口溜口诀汇总#二年级#二年级数学下册 #知识分享 #家长收藏孩子受益 #关注我持续更新小学知识.pdf
10.00金币
0下载
二年级数学下册《重点难点思维题》两大问题解决技巧和方法巧算星期几解决周期问题还原问题强化思维训练老师精心整理家长可以打印出来给孩子练习#家长收藏孩子受益 #学霸秘籍 #思维训练 #二年级 #知识点总结.pdf
10.00金币
0下载
二年级数学下册 必背公式大全寒假提前背一背开学更轻松#二年级 #二年级数学 #二年级数学下册 #寒假充电计划 #公式.pdf
10.00金币
0下载
蜗牛文库+ 关注
实名认证
内容提供者

提供各种专业文档内容

确认删除?
QQ
  • QQ点击这里给我发消息
微信客服
  • 微信客服
回到顶部