电脑桌面
添加蜗牛文库到电脑桌面
安装后可以在桌面快捷访问

英语考试大纲.docVIP免费

英语考试大纲.doc_第1页
英语考试大纲.doc_第2页
英语考试大纲.doc_第3页
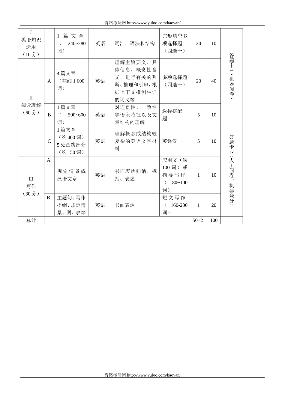
育路考研网http://www.yuloo.com/kaoyan/2012年全国硕士研究生入学统一考试英语(一)考试大纲(非英语专业)I考试性质英语(一)考试是为高等院校和科研院所招收硕士研究生而设置的具有选拔性质的全国统一入学考试科目,其目的是科学、公平、有效地测试考生对英语语言的运用能力,评价的标准是高等学校非英语专业优秀本科毕业生所能达到的及格或及格以上水平,以保证被录取者具有一定的英语水平,并有利于各高等学校和科研院所在专业上择优选拔。II考查目标考生应掌握下列语言知识和技能:(一)语言知识1.语法知识考生应能熟练地运用基本的语法知识。本大纲没有专门列出对语法知识的具体要求,其目的是鼓励考生用听、说、读、写的实践代替单纯的语法知识学习,以求考生在交际中更准确、自如地运用语法知识。2.词汇考生应能掌握5500左右的词汇以及相关词组(详见附录1)。除掌握词汇的基本含义外,考生还应掌握词汇之间的词义关系,如同义词、近义词、反义词等;掌握词汇之间的搭配关系,如动词与介词、形容词与介词、形容词与名词等;掌握词汇生成的基本知识,如词源、词根、词缀等。英语语言的演化是一个世界范围内的动态发展过程,它受到科技发展和社会进步的影响。这意味着需要对本大纲词汇表不断进行研究和定期的修订。此外,全国硕士研究生入学英语统一考试是为非英语专业考生设置的。考虑到交际的需要,考生还应自行掌握与本人工作或专业相关的词汇,以及涉及个人好恶、生活习惯和宗教信仰等方面的词汇。(二)语言技能*1.阅读考生应能读懂选自各类书籍和报刊的不同类型的文字材料(生词量不超过所读材料总词汇量的3%),还应能读懂与本人学习或工作有关的文献资料、技术说明和产品介绍等。对所读材料,考生应能:1)理解主旨要义;2)理解文中的具体信息;3)理解文中的概念性含义;4)进行有关的判断、推理和引申;5)根据上下文推测生词的词义;6)理解文章的总体结构以及上下文之间的关系;7)理解作者的意图、观点或态度;8)区分论点和论据。2.写作考生应能写不同类型的应用文,包括私人和公务信函、备忘录、摘要、报告等,以及一般描述性、叙述性、说明性或议论性的文章。写作时,考生应能:1)做到语法、拼写、标点正确,用词恰当;2)遵循文章的特定文体格式;3)合理组织文章结构,使其内容统一、连贯;4)根据写作目的和特定读者,恰当选用语域**。*考生应能掌握的语言技能包括听、说、读、写四种能力。但是由于听力能力和口语能力的考查在复...

1、当您付费下载文档后,您只拥有了使用权限,并不意味着购买了版权,文档只能用于自身使用,不得用于其他商业用途(如 [转卖]进行直接盈利或[编辑后售卖]进行间接盈利)。
2、本站所有内容均由合作方或网友上传,本站不对文档的完整性、权威性及其观点立场正确性做任何保证或承诺!文档内容仅供研究参考,付费前请自行鉴别。
3、如文档内容存在违规,或者侵犯商业秘密、侵犯著作权等,请点击“违规举报”。

碎片内容

蜗牛文库的最新文档

二年级数学下册其中检测卷二年级数学下册其中检测卷附答案#期中测试卷.pdf
10.00金币
0下载
二年级数学下册期末质检卷(苏教版)二年级数学下册期末质检卷(苏教版)#期末复习 #期末测试卷 #二年级数学 #二年级数学下册#关注我持续更新小学知识.pdf
10.00金币
0下载
二年级数学下册期末混合运算专项练习二年级数学下册期末混合运算专项练习#二年级#二年级数学下册#关注我持续更新小学知识 #知识分享 #家长收藏孩子受益.pdf
10.00金币
1下载
二年级数学下册年月日三类周期问题解题方法二年级数学下册年月日三类周期问题解题方法#二年级#二年级数学下册#知识分享 #关注我持续更新小学知识 #家长收藏孩子受益.pdf
10.00金币
0下载
二年级数学下册解决问题专项训练二年级数学下册解决问题专项训练#专项训练#解决问题#二年级#二年级数学下册#知识分享.pdf
10.00金币
1下载
二年级数学下册还原问题二年级数学下册还原问题#二年级#二年级数学#关注我持续更新小学知识 #知识分享 #家长收藏孩子受益.pdf
10.00金币
1下载
二年级数学下册第六单元考试卷家长打印出来给孩子测试测试争取拿到高分!#小学二年级试卷分享 #二年级第六单考试数学 #第六单考试#二年级数学下册.pdf
10.00金币
0下载
二年级数学下册必背顺口溜口诀汇总二年级数学下册必背顺口溜口诀汇总#二年级#二年级数学下册 #知识分享 #家长收藏孩子受益 #关注我持续更新小学知识.pdf
10.00金币
0下载
二年级数学下册《重点难点思维题》两大问题解决技巧和方法巧算星期几解决周期问题还原问题强化思维训练老师精心整理家长可以打印出来给孩子练习#家长收藏孩子受益 #学霸秘籍 #思维训练 #二年级 #知识点总结.pdf
10.00金币
0下载
二年级数学下册 必背公式大全寒假提前背一背开学更轻松#二年级 #二年级数学 #二年级数学下册 #寒假充电计划 #公式.pdf
10.00金币
0下载
蜗牛文库+ 关注
实名认证
内容提供者

提供各种专业文档内容

确认删除?
QQ
  • QQ点击这里给我发消息
微信客服
  • 微信客服
回到顶部