电脑桌面
添加蜗牛文库到电脑桌面
安装后可以在桌面快捷访问

815技术经济学.pdfVIP免费

815技术经济学.pdf_第1页
815技术经济学.pdf_第2页
815技术经济学.pdf_第3页
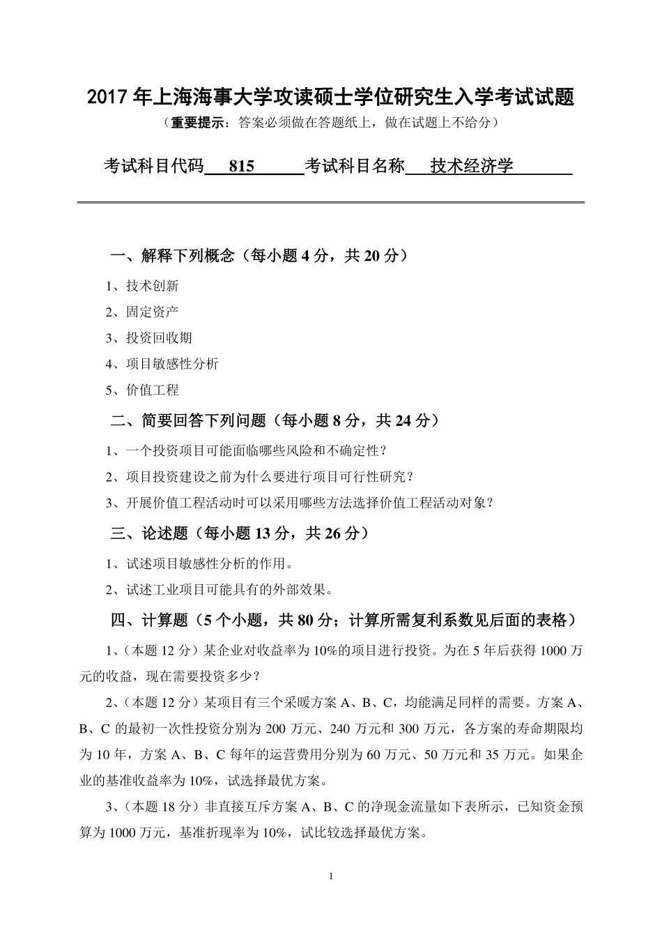
12017年上海海事大学攻读硕士学位研究生入学考试试题(重要提示:答案必须做在答题纸上,做在试题上不给分)考试科目代码815考试科目名称技术经济学一、解释下列概念(每小题4分,共20分)1、技术创新2、固定资产3、投资回收期4、项目敏感性分析5、价值工程二、简要回答下列问题(每小题8分,共24分)1、一个投资项目可能面临哪些风险和不确定性?2、项目投资建设之前为什么要进行项目可行性研究?3、开展价值工程活动时可以采用哪些方法选择价值工程活动对象?三、论述题(每小题13分,共26分)1、试述项目敏感性分析的作用。2、试述工业项目可能具有的外部效果。四、计算题(5个小题,共80分;计算所需复利系数见后面的表格)1、(本题12分)某企业对收益率为10%的项目进行投资。为在5年后获得1000万元的收益,现在需要投资多少?2、(本题12分)某项目有三个采暖方案A、B、C,均能满足同样的需要。方案A、B、C的最初一次性投资分别为200万元、240万元和300万元,各方案的寿命期限均为10年,方案A、B、C每年的运营费用分别为60万元、50万元和35万元。如果企业的基准收益率为10%,试选择最优方案。3、(本题18分)非直接互斥方案A、B、C的净现金流量如下表所示,已知资金预算为1000万元,基准折现率为10%,试比较选择最优方案。2单位:万元年份01~10方案A-30050方案B-40070方案C-500754、(本题18分)某项目生产某种产品的年设计生产能力为3万件,单位产品价格为3000元,总成本为7800万元,其中固定成本3000万元,总变动成本与产品产量成正比,销售税率5%。求以产量、生产能力利用率、销售价格、销售收入(税前)、单位产品变动成本表示的盈亏平衡点。5、(本题20分)在两个城市之间有两个投资项目A、B,A为建设高速公路,B为建设铁路。仅建设一个项目时两个项目的净现金流量见下表;两个项目同时建设时的现金流量表也见下表。如果基准收益率为10%,请进行项目选择。只上一个项目时的现金流单位:亿元项目第0年净现金流量其他年份净现金流量寿命期高速公路项目A-501040铁路项目B-30640两个项目都上时的现金流单位:亿元项目第0年净现金流量其他年份净现金流量寿命期高速公路项目A-501040铁路项目B-30640两个项目A+B-8013.540附复利系数表(10%)n(F/P,i,n)(P/F,i,n)(F/A,i,n)(A/F,i,n)(A/P,i,n)(P/A,i,n)12341.1001.2101.3311.4640.90910.82640.75130.68301.0002.1003.3104.6411.000000.476190.302110.215471.100000.576190.402110.31...

1、当您付费下载文档后,您只拥有了使用权限,并不意味着购买了版权,文档只能用于自身使用,不得用于其他商业用途(如 [转卖]进行直接盈利或[编辑后售卖]进行间接盈利)。
2、本站所有内容均由合作方或网友上传,本站不对文档的完整性、权威性及其观点立场正确性做任何保证或承诺!文档内容仅供研究参考,付费前请自行鉴别。
3、如文档内容存在违规,或者侵犯商业秘密、侵犯著作权等,请点击“违规举报”。

碎片内容

蜗牛文库的最新文档

二年级数学下册其中检测卷二年级数学下册其中检测卷附答案#期中测试卷.pdf
10.00金币
0下载
二年级数学下册期末质检卷(苏教版)二年级数学下册期末质检卷(苏教版)#期末复习 #期末测试卷 #二年级数学 #二年级数学下册#关注我持续更新小学知识.pdf
10.00金币
0下载
二年级数学下册期末混合运算专项练习二年级数学下册期末混合运算专项练习#二年级#二年级数学下册#关注我持续更新小学知识 #知识分享 #家长收藏孩子受益.pdf
10.00金币
1下载
二年级数学下册年月日三类周期问题解题方法二年级数学下册年月日三类周期问题解题方法#二年级#二年级数学下册#知识分享 #关注我持续更新小学知识 #家长收藏孩子受益.pdf
10.00金币
0下载
二年级数学下册解决问题专项训练二年级数学下册解决问题专项训练#专项训练#解决问题#二年级#二年级数学下册#知识分享.pdf
10.00金币
1下载
二年级数学下册还原问题二年级数学下册还原问题#二年级#二年级数学#关注我持续更新小学知识 #知识分享 #家长收藏孩子受益.pdf
10.00金币
1下载
二年级数学下册第六单元考试卷家长打印出来给孩子测试测试争取拿到高分!#小学二年级试卷分享 #二年级第六单考试数学 #第六单考试#二年级数学下册.pdf
10.00金币
0下载
二年级数学下册必背顺口溜口诀汇总二年级数学下册必背顺口溜口诀汇总#二年级#二年级数学下册 #知识分享 #家长收藏孩子受益 #关注我持续更新小学知识.pdf
10.00金币
0下载
二年级数学下册《重点难点思维题》两大问题解决技巧和方法巧算星期几解决周期问题还原问题强化思维训练老师精心整理家长可以打印出来给孩子练习#家长收藏孩子受益 #学霸秘籍 #思维训练 #二年级 #知识点总结.pdf
10.00金币
0下载
二年级数学下册 必背公式大全寒假提前背一背开学更轻松#二年级 #二年级数学 #二年级数学下册 #寒假充电计划 #公式.pdf
10.00金币
0下载
蜗牛文库+ 关注
实名认证
内容提供者

提供各种专业文档内容

确认删除?
QQ
  • QQ点击这里给我发消息
微信客服
  • 微信客服
回到顶部