电脑桌面
添加蜗牛文库到电脑桌面
安装后可以在桌面快捷访问

813动物生理学.docVIP免费

813动物生理学.doc_第1页
813动物生理学.doc_第2页
813动物生理学.doc_第3页
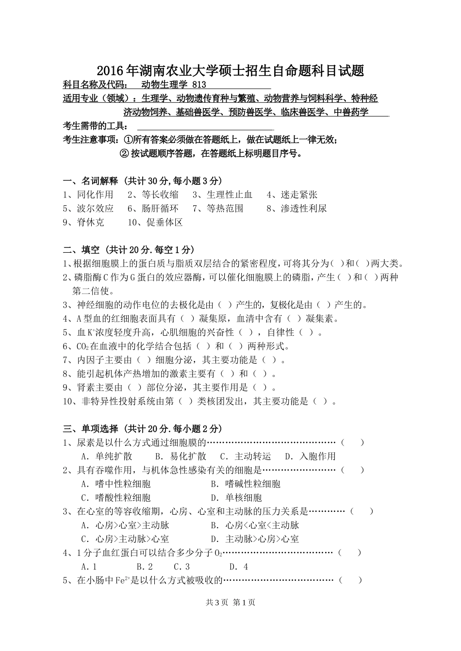
2016年湖南农业大学硕士招生自命题科目试题科目名称及代码:动物生理学813适用专业(领域):生理学、动物遗传育种与繁殖、动物营养与饲料科学、特种经济动物饲养、基础兽医学、预防兽医学、临床兽医学、中兽药学考生需带的工具:考生注意事项:①所有答案必须做在答题纸上,做在试题纸上一律无效;②按试题顺序答题,在答题纸上标明题目序号。一、名词解释(共计30分,每小题3分)1、同化作用2、等长收缩3、生理性止血4、迷走紧张5、波尔效应6、肠肝循环7、等热范围8、渗透性利尿9、脊休克10、促垂体区二、填空(共计20分.每空1分)1、根据细胞膜上的蛋白质与脂质双层结合的紧密程度,可将其分为()和()两大类。2、磷脂酶C作为G蛋白的效应器酶,可以催化细胞膜上的磷脂,产生()和()两种第二信使。3、神经细胞的动作电位的去极化是由()产生的,复极化是由()产生的。4、A型血的红细胞表面具有()凝集原,血清中含有()凝集素。5、血K+浓度轻度升高,心肌细胞的兴奋性(),自律性()。6、CO2在血液中的化学结合包括()和()两种形式。7、内因子主要由()细胞分泌,其主要功能是()。8、能引起机体产热增加的激素主要有()和()。9、肾素主要由()部位分泌,其主要作用是()。10、非特异性投射系统由第()类核团发出,其主要功能是()。三、单项选择(共计20分.每小题2分)1、尿素是以什么方式通过细胞膜的……………………………………()A.单纯扩散B.易化扩散C.主动转运D.入胞作用2、具有吞噬作用,与机体急性感染有关的细胞是……………………()A.嗜中性粒细胞B.嗜碱性粒细胞C.嗜酸性粒细胞D.单核细胞3、在心室的等容收缩期,心房、心室和主动脉的压力关系是…………()A.心房>心室>主动脉B.心房<心室<主动脉C.心房>主动脉>心室D.主动脉>心房>心室4、1分子血红蛋白可以结合多少分子O2………………………………()A.1B.2C.3D.45、在小肠中Fe2+是以什么方式被吸收的………………………………()共3页第1页A.主动转运B.受体介导的入胞C.单纯扩散D.易化扩散6、当环境温度高于体温是,机体主要以什么方式散热………………()A.传导B.对流C.辐射D.蒸发7、致密斑细胞可以监测小管液中哪种离子浓度的变化………………()A.Ca2+B.K+C.Na+D.Cl-8、N1型受体的阻断剂是…………………………………………………()A.阿托品B.箭毒C.心得安D.乌本苷9、甲状旁腺素属于哪一类激素……………………………...

1、当您付费下载文档后,您只拥有了使用权限,并不意味着购买了版权,文档只能用于自身使用,不得用于其他商业用途(如 [转卖]进行直接盈利或[编辑后售卖]进行间接盈利)。
2、本站所有内容均由合作方或网友上传,本站不对文档的完整性、权威性及其观点立场正确性做任何保证或承诺!文档内容仅供研究参考,付费前请自行鉴别。
3、如文档内容存在违规,或者侵犯商业秘密、侵犯著作权等,请点击“违规举报”。

碎片内容

蜗牛文库的最新文档

二年级数学下册其中检测卷二年级数学下册其中检测卷附答案#期中测试卷.pdf
10.00金币
0下载
二年级数学下册期末质检卷(苏教版)二年级数学下册期末质检卷(苏教版)#期末复习 #期末测试卷 #二年级数学 #二年级数学下册#关注我持续更新小学知识.pdf
10.00金币
0下载
二年级数学下册期末混合运算专项练习二年级数学下册期末混合运算专项练习#二年级#二年级数学下册#关注我持续更新小学知识 #知识分享 #家长收藏孩子受益.pdf
10.00金币
1下载
二年级数学下册年月日三类周期问题解题方法二年级数学下册年月日三类周期问题解题方法#二年级#二年级数学下册#知识分享 #关注我持续更新小学知识 #家长收藏孩子受益.pdf
10.00金币
0下载
二年级数学下册解决问题专项训练二年级数学下册解决问题专项训练#专项训练#解决问题#二年级#二年级数学下册#知识分享.pdf
10.00金币
1下载
二年级数学下册还原问题二年级数学下册还原问题#二年级#二年级数学#关注我持续更新小学知识 #知识分享 #家长收藏孩子受益.pdf
10.00金币
1下载
二年级数学下册第六单元考试卷家长打印出来给孩子测试测试争取拿到高分!#小学二年级试卷分享 #二年级第六单考试数学 #第六单考试#二年级数学下册.pdf
10.00金币
0下载
二年级数学下册必背顺口溜口诀汇总二年级数学下册必背顺口溜口诀汇总#二年级#二年级数学下册 #知识分享 #家长收藏孩子受益 #关注我持续更新小学知识.pdf
10.00金币
0下载
二年级数学下册《重点难点思维题》两大问题解决技巧和方法巧算星期几解决周期问题还原问题强化思维训练老师精心整理家长可以打印出来给孩子练习#家长收藏孩子受益 #学霸秘籍 #思维训练 #二年级 #知识点总结.pdf
10.00金币
0下载
二年级数学下册 必背公式大全寒假提前背一背开学更轻松#二年级 #二年级数学 #二年级数学下册 #寒假充电计划 #公式.pdf
10.00金币
0下载
蜗牛文库+ 关注
实名认证
内容提供者

提供各种专业文档内容

确认删除?
QQ
  • QQ点击这里给我发消息
微信客服
  • 微信客服
回到顶部