电脑桌面
添加蜗牛文库到电脑桌面
安装后可以在桌面快捷访问

823 信息化概论.docVIP免费

823 信息化概论.doc_第1页
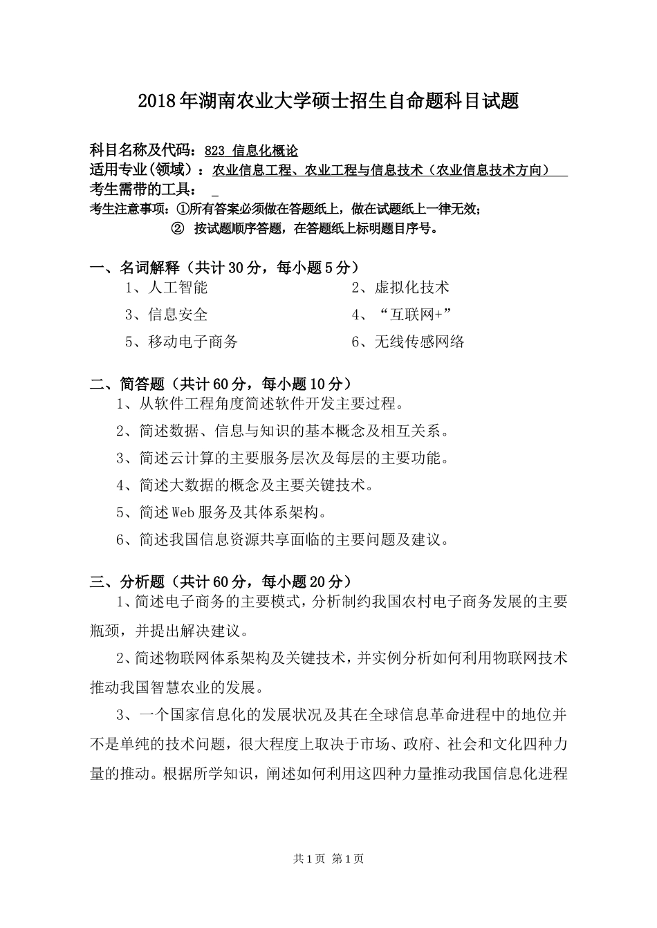
2018年湖南农业大学硕士招生自命题科目试题科目名称及代码:823信息化概论适用专业(领域):农业信息工程、农业工程与信息技术(农业信息技术方向)考生需带的工具:考生注意事项:①所有答案必须做在答题纸上,做在试题纸上一律无效;②按试题顺序答题,在答题纸上标明题目序号。一、名词解释(共计30分,每小题5分)1、人工智能2、虚拟化技术3、信息安全4、“互联网+”5、移动电子商务6、无线传感网络二、简答题(共计60分,每小题10分)1、从软件工程角度简述软件开发主要过程。2、简述数据、信息与知识的基本概念及相互关系。3、简述云计算的主要服务层次及每层的主要功能。4、简述大数据的概念及主要关键技术。5、简述Web服务及其体系架构。6、简述我国信息资源共享面临的主要问题及建议。三、分析题(共计60分,每小题20分)1、简述电子商务的主要模式,分析制约我国农村电子商务发展的主要瓶颈,并提出解决建议。2、简述物联网体系架构及关键技术,并实例分析如何利用物联网技术推动我国智慧农业的发展。3、一个国家信息化的发展状况及其在全球信息革命进程中的地位并不是单纯的技术问题,很大程度上取决于市场、政府、社会和文化四种力量的推动。根据所学知识,阐述如何利用这四种力量推动我国信息化进程共1页第1页

1、当您付费下载文档后,您只拥有了使用权限,并不意味着购买了版权,文档只能用于自身使用,不得用于其他商业用途(如 [转卖]进行直接盈利或[编辑后售卖]进行间接盈利)。
2、本站所有内容均由合作方或网友上传,本站不对文档的完整性、权威性及其观点立场正确性做任何保证或承诺!文档内容仅供研究参考,付费前请自行鉴别。
3、如文档内容存在违规,或者侵犯商业秘密、侵犯著作权等,请点击“违规举报”。

碎片内容

蜗牛文库的最新文档

二年级数学下册其中检测卷二年级数学下册其中检测卷附答案#期中测试卷.pdf
10.00金币
0下载
二年级数学下册期末质检卷(苏教版)二年级数学下册期末质检卷(苏教版)#期末复习 #期末测试卷 #二年级数学 #二年级数学下册#关注我持续更新小学知识.pdf
10.00金币
0下载
二年级数学下册期末混合运算专项练习二年级数学下册期末混合运算专项练习#二年级#二年级数学下册#关注我持续更新小学知识 #知识分享 #家长收藏孩子受益.pdf
10.00金币
1下载
二年级数学下册年月日三类周期问题解题方法二年级数学下册年月日三类周期问题解题方法#二年级#二年级数学下册#知识分享 #关注我持续更新小学知识 #家长收藏孩子受益.pdf
10.00金币
0下载
二年级数学下册解决问题专项训练二年级数学下册解决问题专项训练#专项训练#解决问题#二年级#二年级数学下册#知识分享.pdf
10.00金币
1下载
二年级数学下册还原问题二年级数学下册还原问题#二年级#二年级数学#关注我持续更新小学知识 #知识分享 #家长收藏孩子受益.pdf
10.00金币
1下载
二年级数学下册第六单元考试卷家长打印出来给孩子测试测试争取拿到高分!#小学二年级试卷分享 #二年级第六单考试数学 #第六单考试#二年级数学下册.pdf
10.00金币
0下载
二年级数学下册必背顺口溜口诀汇总二年级数学下册必背顺口溜口诀汇总#二年级#二年级数学下册 #知识分享 #家长收藏孩子受益 #关注我持续更新小学知识.pdf
10.00金币
0下载
二年级数学下册《重点难点思维题》两大问题解决技巧和方法巧算星期几解决周期问题还原问题强化思维训练老师精心整理家长可以打印出来给孩子练习#家长收藏孩子受益 #学霸秘籍 #思维训练 #二年级 #知识点总结.pdf
10.00金币
0下载
二年级数学下册 必背公式大全寒假提前背一背开学更轻松#二年级 #二年级数学 #二年级数学下册 #寒假充电计划 #公式.pdf
10.00金币
0下载
蜗牛文库+ 关注
实名认证
内容提供者

提供各种专业文档内容

确认删除?
QQ
  • QQ点击这里给我发消息
微信客服
  • 微信客服
回到顶部