电脑桌面
添加蜗牛文库到电脑桌面
安装后可以在桌面快捷访问

813 动物生理学.docVIP免费

813 动物生理学.doc_第1页
813 动物生理学.doc_第2页
813 动物生理学.doc_第3页
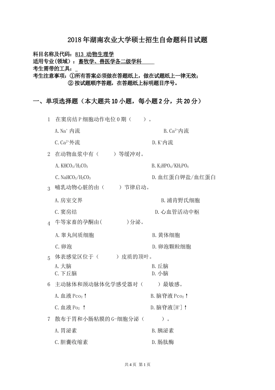
2018年湖南农业大学硕士招生自命题科目试题科目名称及代码:813动物生理学适用专业(领域):畜牧学、兽医学各二级学科考生需带的工具:考生注意事项:①所有答案必须做在答题纸上,做在试题纸上一律无效;②按试题顺序答题,在答题纸上标明题目序号。一、单项选择题(本大题共10小题,每小题2分,共20分)1在窦房结P细胞动作电位0期()。A.Na+内流B.Ca2+内流C.Ca2+外流D.K+内流2在动物血浆中有()等缓冲对。A.KHCO3/H2CO3B.K2HPO4/KH2PO4C.NaHCO3/H2CO3D.血红蛋白钾盐/血红蛋白3哺乳动物心脏的由()节律启动。A.房室交界B.浦肯野氏细胞C.窦房结D.心血管活动中枢4牛等家畜的孕酮由()分泌。A.睾丸间质细胞B.黄体细胞C.卵泡D.卵泡颗粒细胞5体表感觉区位于()皮质的顶叶。A.大脑B.丘脑C.下丘脑D.小脑6主动脉体和颈动脉体化学感受器对()最敏感。A.血液Pco2↑B.脑脊液Pco2↑C.血液Po2↑D.脑脊液[H+]↑7散布于胃和小肠粘膜的G-细胞分泌()。A.胃泌素B.胰泌素C.胆囊收缩素D.肠肽酶共4页第1页8血液与组织细胞进行物质交换的主要场所在()。A.动静脉短路B.直捷通路C.传入通路D.迂回通路9抗利尿激素的作用部位是()。A.肾小球B.肾小球旁器C.近端小管D.远曲小管和集合管10回返性抑制的发生机制是()。A.闰绍细胞释放递质减少B.闰绍细胞释放递质增多C.突触前膜发生超级化D.兴奋分配给侧枝的太少二、双项选择题(本大题共10小题,每小题3分,共30分)1细胞膜内外()、()分布不均匀是生物电产生的原因之一。①Na+②Ca2+③Cl-④K+⑤HCO3-2血液凝固需要()()等物质参与。①凝血酶原②Ca++③凝集原④蛋白质C⑤凝集素3普通心肌细胞动作电位0期和3期与()()有关。①Na+内流②Ca2+外流③Ca2+内流④K+内流⑤K+外流4影响心输出量的最直接因素是()、()。①每博输出量②心率③射血分数④心指数⑤循环血量5胃粘膜壁细胞可分泌()()。①粘液②内因子③胃泌素④盐酸⑤胃蛋白酶原6胰岛素缺乏可以起()()等病症。①糖尿②酮血症③向心性肥胖④胰液分泌减少⑤胆囊收缩7在重吸收过程中,肾小管还能分泌()()等物质。共4页第2页①H+②氨基酸③Na+④NH3⑤HCO3-8甲状腺可分泌()()等激素。①甲状腺素②肾上腺素③降钙素④肾素⑤醛固酮9神经纤维兴奋传导具有()()等特征。①时间延搁②绝缘性③双向性④敏感性⑤后发放10猪、狗等动物胃的运动形式有()()。①蠕动②分节运动③容受性舒张④袋状往返运动⑤钟摆运动三、填空题(本大题共15小题,...

1、当您付费下载文档后,您只拥有了使用权限,并不意味着购买了版权,文档只能用于自身使用,不得用于其他商业用途(如 [转卖]进行直接盈利或[编辑后售卖]进行间接盈利)。
2、本站所有内容均由合作方或网友上传,本站不对文档的完整性、权威性及其观点立场正确性做任何保证或承诺!文档内容仅供研究参考,付费前请自行鉴别。
3、如文档内容存在违规,或者侵犯商业秘密、侵犯著作权等,请点击“违规举报”。

碎片内容

蜗牛文库的最新文档

二年级数学下册其中检测卷二年级数学下册其中检测卷附答案#期中测试卷.pdf
10.00金币
0下载
二年级数学下册期末质检卷(苏教版)二年级数学下册期末质检卷(苏教版)#期末复习 #期末测试卷 #二年级数学 #二年级数学下册#关注我持续更新小学知识.pdf
10.00金币
0下载
二年级数学下册期末混合运算专项练习二年级数学下册期末混合运算专项练习#二年级#二年级数学下册#关注我持续更新小学知识 #知识分享 #家长收藏孩子受益.pdf
10.00金币
1下载
二年级数学下册年月日三类周期问题解题方法二年级数学下册年月日三类周期问题解题方法#二年级#二年级数学下册#知识分享 #关注我持续更新小学知识 #家长收藏孩子受益.pdf
10.00金币
0下载
二年级数学下册解决问题专项训练二年级数学下册解决问题专项训练#专项训练#解决问题#二年级#二年级数学下册#知识分享.pdf
10.00金币
1下载
二年级数学下册还原问题二年级数学下册还原问题#二年级#二年级数学#关注我持续更新小学知识 #知识分享 #家长收藏孩子受益.pdf
10.00金币
1下载
二年级数学下册第六单元考试卷家长打印出来给孩子测试测试争取拿到高分!#小学二年级试卷分享 #二年级第六单考试数学 #第六单考试#二年级数学下册.pdf
10.00金币
0下载
二年级数学下册必背顺口溜口诀汇总二年级数学下册必背顺口溜口诀汇总#二年级#二年级数学下册 #知识分享 #家长收藏孩子受益 #关注我持续更新小学知识.pdf
10.00金币
0下载
二年级数学下册《重点难点思维题》两大问题解决技巧和方法巧算星期几解决周期问题还原问题强化思维训练老师精心整理家长可以打印出来给孩子练习#家长收藏孩子受益 #学霸秘籍 #思维训练 #二年级 #知识点总结.pdf
10.00金币
0下载
二年级数学下册 必背公式大全寒假提前背一背开学更轻松#二年级 #二年级数学 #二年级数学下册 #寒假充电计划 #公式.pdf
10.00金币
0下载
蜗牛文库+ 关注
实名认证
内容提供者

提供各种专业文档内容

确认删除?
QQ
  • QQ点击这里给我发消息
微信客服
  • 微信客服
回到顶部