电脑桌面
添加蜗牛文库到电脑桌面
安装后可以在桌面快捷访问

617化学(农).docVIP免费

617化学(农).doc_第1页
617化学(农).doc_第2页
617化学(农).doc_第3页
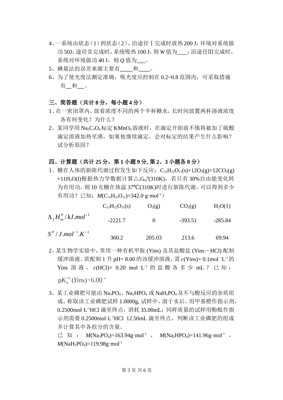
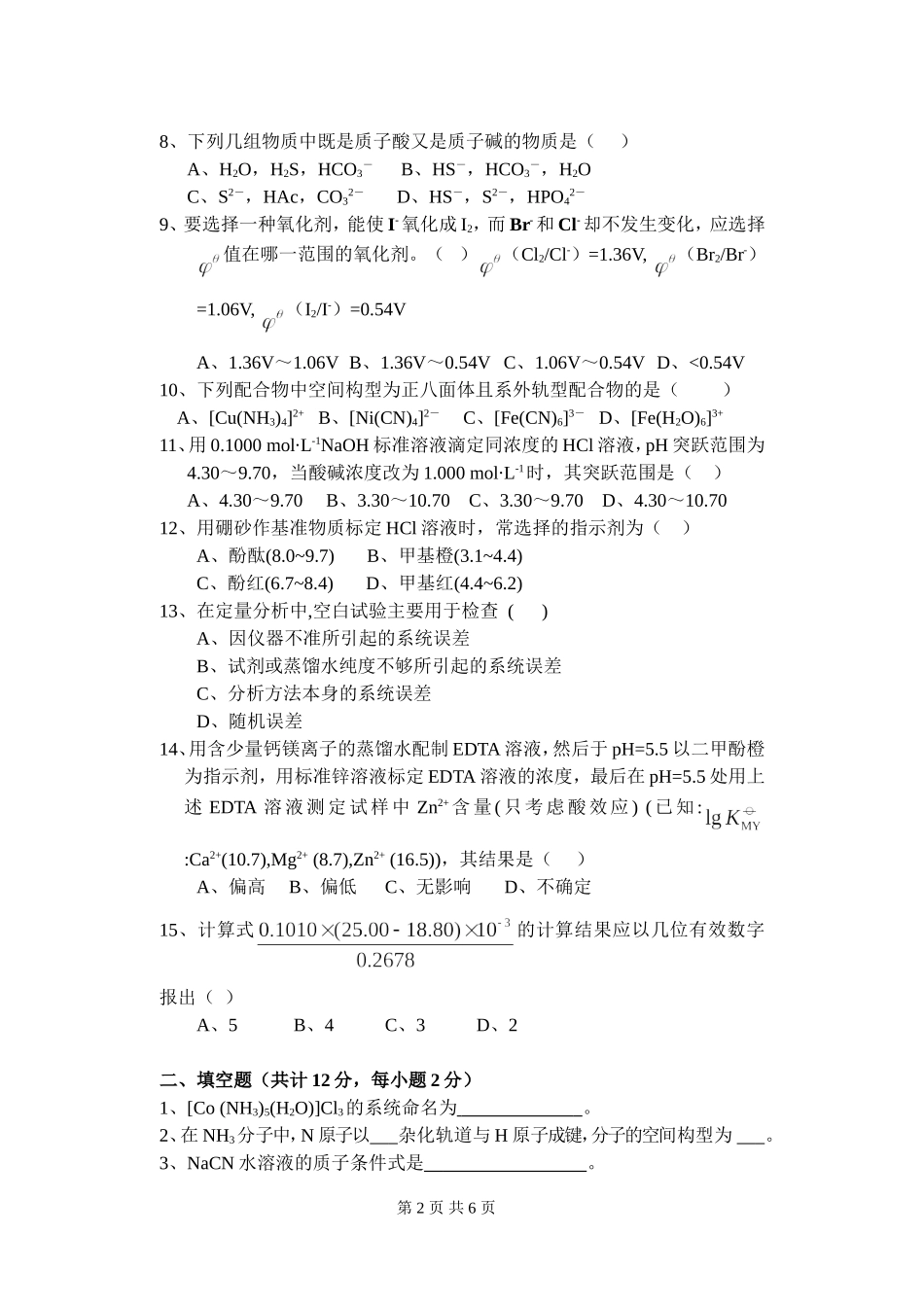
2016年湖南农业大学硕士招生自命题科目试题科目名称及代码:化学(农)617适用专业:土壤学、植物营养学、农业环境保护考试需带的工具:科学计算器考生注意:①所有答案必须做在答题纸上,做在试题纸上一律无效;②按试题顺序答题,在答题纸上标明题目序号。第一部分无机及分析化学一、单项选择题(共计30分,每小题2分)1、等体积混合0.01mol·L-1的NaCl溶液和0.02mol·L-1的AgNO3溶液制成溶胶,下列电解质对该溶胶聚沉能力最强的是()。A、Na3PO4,B、NaClC、Na2SO4,D、Mg(NO3)22、反应A2+B2→2AB的速率方程为v=kc(A2)c(B2),此反应()A、一定是基元反应B、一定是复合反应C、无法肯定是否为基元反应D、对反应物A来说是二级反应3、下列反应中等于产物的是()A、CO2(g)+CaO(s)=CaCO3(s)B、H2(g)+I2(g)=HI(g)C、H2(g)+Cl2(g)=2HCl(g)D、H2(g)+O2(g)=H2O(g)4、反应A(g)+2B(g)=C(g)+D(g)达到平衡后,在恒温、恒压的条件下加入一定量的惰性气体,则平衡()A、正向移动B、逆向移动C、不移动D、无法判断5、在多电子原子中,各电子具有下列量子数ψ(n,l,m),其中能量最高的电子是()A、ψ(3,1,0)B、ψ(3,0,0)C、ψ(3,2,1)D、ψ(2,1,0)6、下列分子中,由极性键组成的非极性分子为()A、CCl4B、CHCl3C、HClD、Cl27、CaSO4转化为CaCO3沉淀的条件是()A、B、C、D、第1页共6页8、下列几组物质中既是质子酸又是质子碱的物质是()A、H2O,H2S,HCO3-B、HS-,HCO3-,H2OC、S2-,HAc,CO32-D、HS-,S2-,HPO42-9、要选择一种氧化剂,能使I-氧化成I2,而Br-和Cl-却不发生变化,应选择值在哪一范围的氧化剂。()(Cl2/Cl-)=1.36V,(Br2/Br-)=1.06V,(I2/I-)=0.54VA、1.36V~1.06VB、1.36V~0.54VC、1.06V~0.54VD、<0.54V10、下列配合物中空间构型为正八面体且系外轨型配合物的是()A、[Cu(NH3)4]2+B、[Ni(CN)4]2-C、[Fe(CN)6]3-D、[Fe(H2O)6]3+11、用0.1000mol·L-1NaOH标准溶液滴定同浓度的HCl溶液,pH突跃范围为4.30~9.70,当酸碱浓度改为1.000mol·L-1时,其突跃范围是()A、4.30~9.70B、3.30~10.70C、3.30~9.70D、4.30~10.7012、用硼砂作基准物质标定HCl溶液时,常选择的指示剂为()A、酚酞(8.0~9.7)B、甲基橙(3.1~4.4)C、酚红(6.7~8.4)D、甲基红(4.4~6.2)13、在定量分析中,空白试验主要用于检查()A、因仪器不准所引起的系统误差B、试剂或蒸馏水纯度不够所引起的系统误差C、分析方法本身的系统误差D、随机误差14、用含少量钙镁离子的...

1、当您付费下载文档后,您只拥有了使用权限,并不意味着购买了版权,文档只能用于自身使用,不得用于其他商业用途(如 [转卖]进行直接盈利或[编辑后售卖]进行间接盈利)。
2、本站所有内容均由合作方或网友上传,本站不对文档的完整性、权威性及其观点立场正确性做任何保证或承诺!文档内容仅供研究参考,付费前请自行鉴别。
3、如文档内容存在违规,或者侵犯商业秘密、侵犯著作权等,请点击“违规举报”。

碎片内容

蜗牛文库的最新文档

二年级数学下册其中检测卷二年级数学下册其中检测卷附答案#期中测试卷.pdf
10.00金币
0下载
二年级数学下册期末质检卷(苏教版)二年级数学下册期末质检卷(苏教版)#期末复习 #期末测试卷 #二年级数学 #二年级数学下册#关注我持续更新小学知识.pdf
10.00金币
0下载
二年级数学下册期末混合运算专项练习二年级数学下册期末混合运算专项练习#二年级#二年级数学下册#关注我持续更新小学知识 #知识分享 #家长收藏孩子受益.pdf
10.00金币
1下载
二年级数学下册年月日三类周期问题解题方法二年级数学下册年月日三类周期问题解题方法#二年级#二年级数学下册#知识分享 #关注我持续更新小学知识 #家长收藏孩子受益.pdf
10.00金币
0下载
二年级数学下册解决问题专项训练二年级数学下册解决问题专项训练#专项训练#解决问题#二年级#二年级数学下册#知识分享.pdf
10.00金币
1下载
二年级数学下册还原问题二年级数学下册还原问题#二年级#二年级数学#关注我持续更新小学知识 #知识分享 #家长收藏孩子受益.pdf
10.00金币
1下载
二年级数学下册第六单元考试卷家长打印出来给孩子测试测试争取拿到高分!#小学二年级试卷分享 #二年级第六单考试数学 #第六单考试#二年级数学下册.pdf
10.00金币
0下载
二年级数学下册必背顺口溜口诀汇总二年级数学下册必背顺口溜口诀汇总#二年级#二年级数学下册 #知识分享 #家长收藏孩子受益 #关注我持续更新小学知识.pdf
10.00金币
0下载
二年级数学下册《重点难点思维题》两大问题解决技巧和方法巧算星期几解决周期问题还原问题强化思维训练老师精心整理家长可以打印出来给孩子练习#家长收藏孩子受益 #学霸秘籍 #思维训练 #二年级 #知识点总结.pdf
10.00金币
0下载
二年级数学下册 必背公式大全寒假提前背一背开学更轻松#二年级 #二年级数学 #二年级数学下册 #寒假充电计划 #公式.pdf
10.00金币
0下载
蜗牛文库+ 关注
实名认证
内容提供者

提供各种专业文档内容

确认删除?
QQ
  • QQ点击这里给我发消息
微信客服
  • 微信客服
回到顶部