电脑桌面
添加蜗牛文库到电脑桌面
安装后可以在桌面快捷访问

1.随机事件的概率.docVIP免费

1.随机事件的概率.doc_第1页
1.随机事件的概率.doc_第2页
1.随机事件的概率.doc_第3页
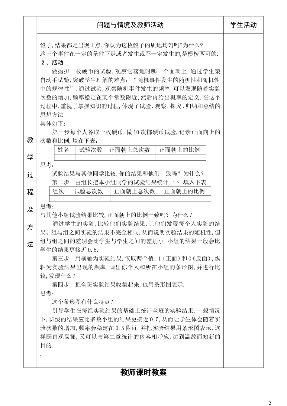
教师课时教案备课人授课时间课题3.1.1随机事件的概率课标要求了解随机事件、必然事件、不可能事件的概念.教学目标知识目标通过在抛硬币等试验获取数据,了解随机事件、必然事件、不可能事件的概念技能目标通过获取数据,归纳总结试验结果,发现规律,正确理解事件A出现的频率的意义,真正做到在探索中学习,在探索中提高.情感态度价值观通过数学活动,即自己动手、动脑和亲身试验来理解概率的概念,明确事件A发生的频率fn(A)与事件A发生的概率P(A)的区别与联系,体会数学知识与现实世界的联系.重点理解随机事件发生的不确定性和频率的稳定性.难点理解频率与概率的关系.教学过程及方法问题与情境及教师活动学生活动一、导入新课:在第二次世界大战中,美国曾经宣布:一名优秀数学家的作用超过10个师的兵力.这句话有一个非同寻常的来历.(故事略)在自然界和实际生活中,我们会遇到各种各样的现象.如果从结果能否预知的角度来看,可以分为两大类:一类现象的结果总是确定的,即在一定的条件下,它所出现的结果是可以预知的,这类现象称为确定性现象;另一类现象的结果是无法预知的,即在一定的条件下,出现那种结果是无法预先确定的,这类现象称为随机现象.随机现象是我们研究概率的基础,为此我们学习随机事件的概率.二、新课讲解:1、提出问题(1)什么是必然事件?请举例说明.(2)什么是不可能事件?请举例说明.(3)什么是确定事件?请举例说明.注:以上3问初中已经学习了.(4)什么是随机事件?请举例说明.(5)什么是事件A的频数与频率?什么是事件A的概率?(6)频率与概率的区别与联系有哪些?观察:(1)掷一枚硬币,出现正面;(2)某人射击一次,中靶;(3)从标有号数1,2,3,4,5的5张标签中任取一张,得4号签;教师课时教案1教学过程及方法问题与情境及教师活动学生活动骰子,结果都是出现1点.你认为这枚骰子的质地均匀吗?为什么?这三个事件在一定的条件下是或者发生或不一定发生的,是模棱两可的.2、活动做抛掷一枚硬币的试验,观察它落地时哪一个面朝上.通过学生亲自动手试验,突破学生理解的难点:“随机事件发生的随机性和随机性中的规律性”.通过试验,观察随机事件发生的频率,可以发现随着实验次数的增加,频率稳定在某个常数附近,然后再给出概率的定义.在这个过程中,重视了掌握知识的过程,体现了试验、观察、探究、归纳和总结的思想方法具体如下:第一步每个人各取一枚硬币,做10次掷硬币试验,记录正面向上的次数和比例,填在下表:姓名试验次数正面朝上...

1、当您付费下载文档后,您只拥有了使用权限,并不意味着购买了版权,文档只能用于自身使用,不得用于其他商业用途(如 [转卖]进行直接盈利或[编辑后售卖]进行间接盈利)。
2、本站所有内容均由合作方或网友上传,本站不对文档的完整性、权威性及其观点立场正确性做任何保证或承诺!文档内容仅供研究参考,付费前请自行鉴别。
3、如文档内容存在违规,或者侵犯商业秘密、侵犯著作权等,请点击“违规举报”。

碎片内容

蜗牛文库的最新文档

二年级数学下册其中检测卷二年级数学下册其中检测卷附答案#期中测试卷.pdf
10.00金币
0下载
二年级数学下册期末质检卷(苏教版)二年级数学下册期末质检卷(苏教版)#期末复习 #期末测试卷 #二年级数学 #二年级数学下册#关注我持续更新小学知识.pdf
10.00金币
0下载
二年级数学下册期末混合运算专项练习二年级数学下册期末混合运算专项练习#二年级#二年级数学下册#关注我持续更新小学知识 #知识分享 #家长收藏孩子受益.pdf
10.00金币
1下载
二年级数学下册年月日三类周期问题解题方法二年级数学下册年月日三类周期问题解题方法#二年级#二年级数学下册#知识分享 #关注我持续更新小学知识 #家长收藏孩子受益.pdf
10.00金币
0下载
二年级数学下册解决问题专项训练二年级数学下册解决问题专项训练#专项训练#解决问题#二年级#二年级数学下册#知识分享.pdf
10.00金币
1下载
二年级数学下册还原问题二年级数学下册还原问题#二年级#二年级数学#关注我持续更新小学知识 #知识分享 #家长收藏孩子受益.pdf
10.00金币
1下载
二年级数学下册第六单元考试卷家长打印出来给孩子测试测试争取拿到高分!#小学二年级试卷分享 #二年级第六单考试数学 #第六单考试#二年级数学下册.pdf
10.00金币
0下载
二年级数学下册必背顺口溜口诀汇总二年级数学下册必背顺口溜口诀汇总#二年级#二年级数学下册 #知识分享 #家长收藏孩子受益 #关注我持续更新小学知识.pdf
10.00金币
0下载
二年级数学下册《重点难点思维题》两大问题解决技巧和方法巧算星期几解决周期问题还原问题强化思维训练老师精心整理家长可以打印出来给孩子练习#家长收藏孩子受益 #学霸秘籍 #思维训练 #二年级 #知识点总结.pdf
10.00金币
0下载
二年级数学下册 必背公式大全寒假提前背一背开学更轻松#二年级 #二年级数学 #二年级数学下册 #寒假充电计划 #公式.pdf
10.00金币
0下载
蜗牛文库+ 关注
实名认证
内容提供者

提供各种专业文档内容

确认删除?
QQ
  • QQ点击这里给我发消息
微信客服
  • 微信客服
回到顶部