电脑桌面
添加蜗牛文库到电脑桌面
安装后可以在桌面快捷访问

2017-2018学年山东省滨州市七年级上期中数学试题附答案.docVIP免费

2017-2018学年山东省滨州市七年级上期中数学试题附答案.doc_第1页
2017-2018学年山东省滨州市七年级上期中数学试题附答案.doc_第2页
2017-2018学年山东省滨州市七年级上期中数学试题附答案.doc_第3页
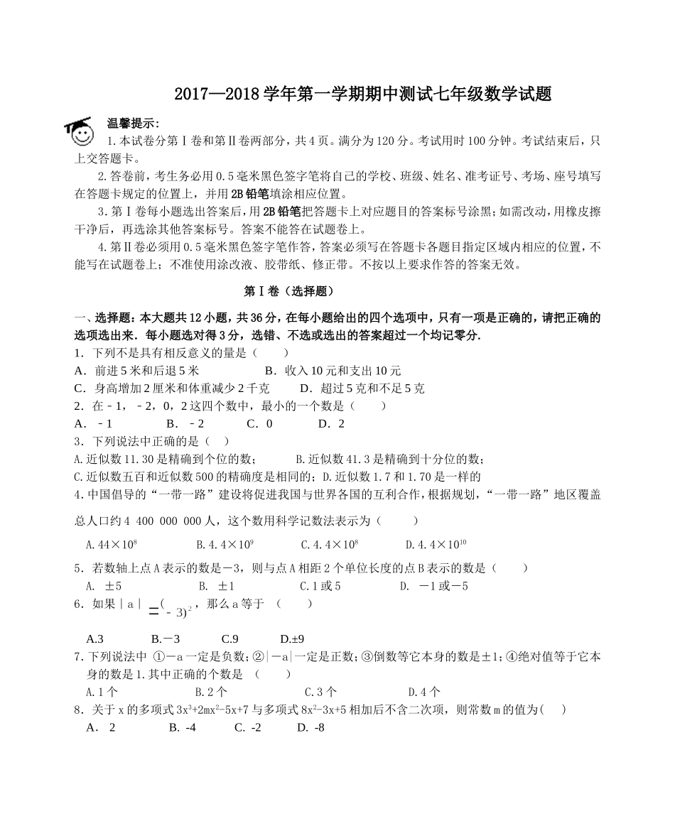
2017—2018学年第一学期期中测试七年级数学试题温馨提示:1.本试卷分第Ⅰ卷和第Ⅱ卷两部分,共4页。满分为120分。考试用时100分钟。考试结束后,只上交答题卡。2.答卷前,考生务必用0.5毫米黑色签字笔将自己的学校、班级、姓名、准考证号、考场、座号填写在答题卡规定的位置上,并用2B铅笔填涂相应位置。3.第Ⅰ卷每小题选出答案后,用2B铅笔把答题卡上对应题目的答案标号涂黑;如需改动,用橡皮擦干净后,再选涂其他答案标号。答案不能答在试题卷上。4.第Ⅱ卷必须用0.5毫米黑色签字笔作答,答案必须写在答题卡各题目指定区域内相应的位置,不能写在试题卷上;不准使用涂改液、胶带纸、修正带。不按以上要求作答的答案无效。第Ⅰ卷(选择题)一、选择题:本大题共12小题,共36分,在每小题给出的四个选项中,只有一项是正确的,请把正确的选项选出来.每小题选对得3分,选错、不选或选出的答案超过一个均记零分.1.下列不是具有相反意义的量是()A.前进5米和后退5米B.收入10元和支出10元C.身高增加2厘米和体重减少2千克D.超过5克和不足5克2.在﹣1,﹣2,0,2这四个数中,最小的一个数是()A.﹣1B.﹣2C.0D.23.下列说法中正确的是()A.近似数11.30是精确到个位的数;B.近似数41.3是精确到十分位的数;C.近似数五百和近似数500的精确度是相同的;D.近似数1.7和1.70是一样的4.中国倡导的“一带一路”建设将促进我国与世界各国的互利合作,根据规划,“一带一路”地区覆盖总人口约4400000000人,这个数用科学记数法表示为()A.44×108B.4.4×109C.4.4×108D.4.4×10105.若数轴上点A表示的数是-3,则与点A相距2个单位长度的点B表示的数是()A.±5B.±1C.1或5D.-1或-56.如果∣a∣(,那么a等于()A.3B.-3C.9D.±97.下列说法中①-a一定是负数;②|-a|一定是正数;③倒数等它本身的数是±1;④绝对值等于它本身的数是1.其中正确的个数是()A.1个B.2个C.3个D.4个8.关于x的多项式3x3+2mx2-5x+7与多项式8x2-3x+5相加后不含二次项,则常数m的值为()A.2B.-4C.-2D.-89.下列说法中正确的是()A.单项式a的系数是0,次数也是0B.单项式的系数是﹣3,次数是1C.单项式的系数是﹣3,次数是9D.单项式的系数是﹣5,次数是410.多项式是关于的二次三项式,则n的值是()A.B.C.或D.11.若代数式2x2+3y+7的值为8,那么代数式6x2+9y+8的值为()A.1B.4C.-7D.1112.有理数a、b在数轴上的对应的位置如图所示,则()第12题图A.a+b<0B.a+b>0C....

1、当您付费下载文档后,您只拥有了使用权限,并不意味着购买了版权,文档只能用于自身使用,不得用于其他商业用途(如 [转卖]进行直接盈利或[编辑后售卖]进行间接盈利)。
2、本站所有内容均由合作方或网友上传,本站不对文档的完整性、权威性及其观点立场正确性做任何保证或承诺!文档内容仅供研究参考,付费前请自行鉴别。
3、如文档内容存在违规,或者侵犯商业秘密、侵犯著作权等,请点击“违规举报”。

碎片内容

蜗牛文库的最新文档

二年级数学下册其中检测卷二年级数学下册其中检测卷附答案#期中测试卷.pdf
10.00金币
0下载
二年级数学下册期末质检卷(苏教版)二年级数学下册期末质检卷(苏教版)#期末复习 #期末测试卷 #二年级数学 #二年级数学下册#关注我持续更新小学知识.pdf
10.00金币
0下载
二年级数学下册期末混合运算专项练习二年级数学下册期末混合运算专项练习#二年级#二年级数学下册#关注我持续更新小学知识 #知识分享 #家长收藏孩子受益.pdf
10.00金币
1下载
二年级数学下册年月日三类周期问题解题方法二年级数学下册年月日三类周期问题解题方法#二年级#二年级数学下册#知识分享 #关注我持续更新小学知识 #家长收藏孩子受益.pdf
10.00金币
0下载
二年级数学下册解决问题专项训练二年级数学下册解决问题专项训练#专项训练#解决问题#二年级#二年级数学下册#知识分享.pdf
10.00金币
1下载
二年级数学下册还原问题二年级数学下册还原问题#二年级#二年级数学#关注我持续更新小学知识 #知识分享 #家长收藏孩子受益.pdf
10.00金币
1下载
二年级数学下册第六单元考试卷家长打印出来给孩子测试测试争取拿到高分!#小学二年级试卷分享 #二年级第六单考试数学 #第六单考试#二年级数学下册.pdf
10.00金币
0下载
二年级数学下册必背顺口溜口诀汇总二年级数学下册必背顺口溜口诀汇总#二年级#二年级数学下册 #知识分享 #家长收藏孩子受益 #关注我持续更新小学知识.pdf
10.00金币
0下载
二年级数学下册《重点难点思维题》两大问题解决技巧和方法巧算星期几解决周期问题还原问题强化思维训练老师精心整理家长可以打印出来给孩子练习#家长收藏孩子受益 #学霸秘籍 #思维训练 #二年级 #知识点总结.pdf
10.00金币
0下载
二年级数学下册 必背公式大全寒假提前背一背开学更轻松#二年级 #二年级数学 #二年级数学下册 #寒假充电计划 #公式.pdf
10.00金币
0下载
蜗牛文库+ 关注
实名认证
内容提供者

提供各种专业文档内容

确认删除?
QQ
  • QQ点击这里给我发消息
微信客服
  • 微信客服
回到顶部