电脑桌面
添加蜗牛文库到电脑桌面
安装后可以在桌面快捷访问

语文答案(一).docxVIP免费

语文答案(一).docx_第1页
语文答案(一).docx_第2页
语文答案(一).docx_第3页
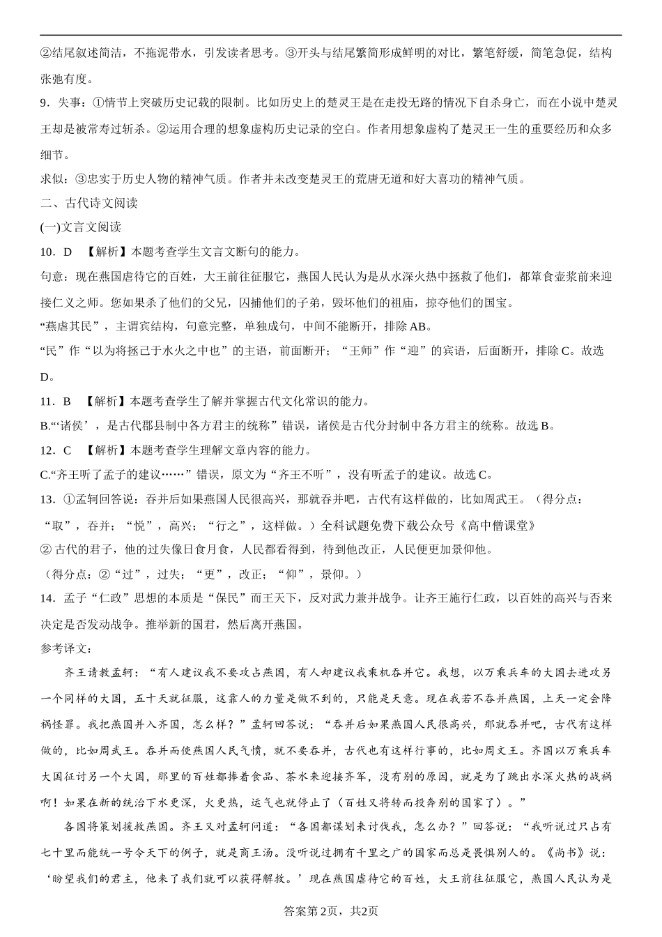
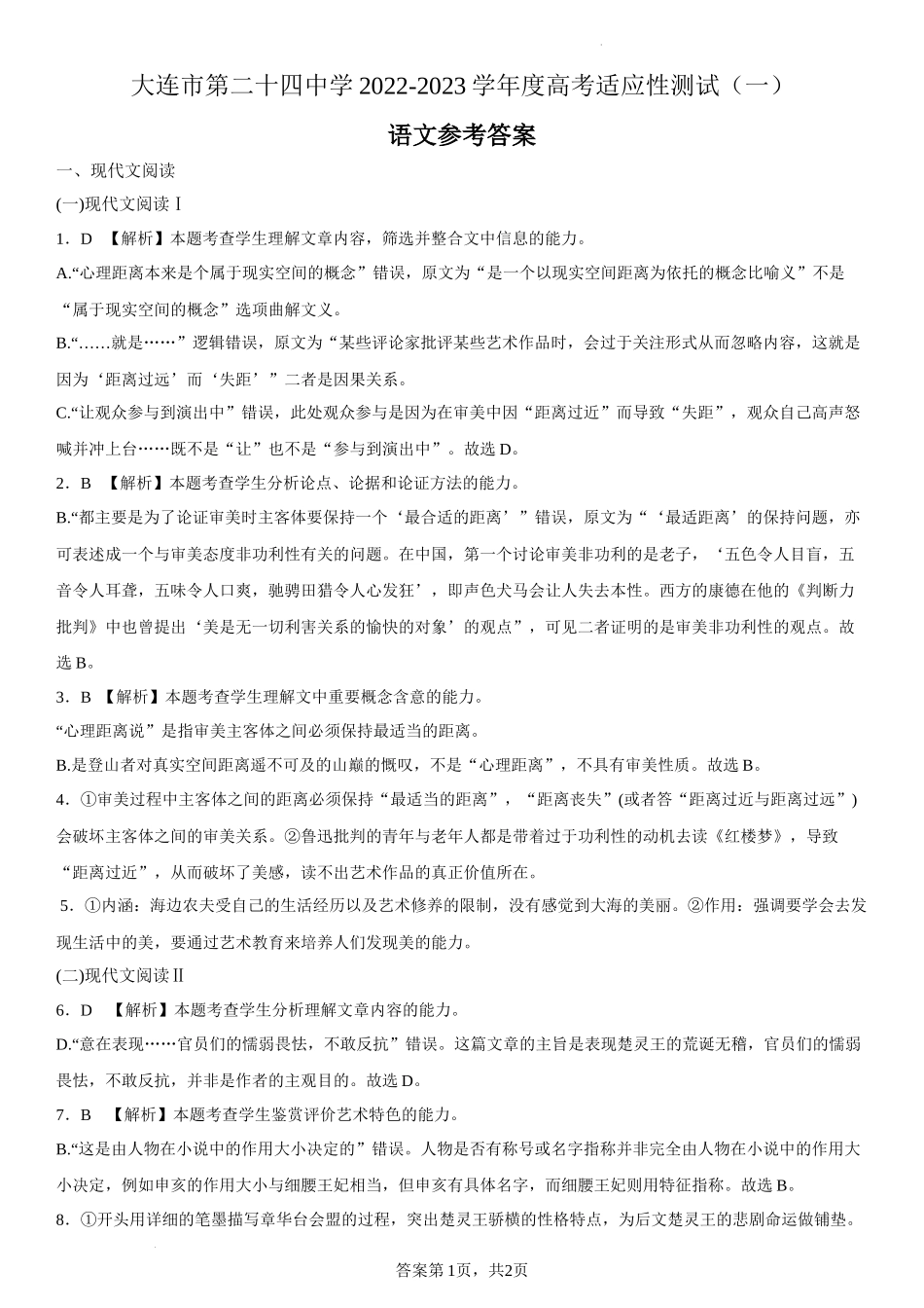
答案第1页,共2页学科网(北京)股份有限公司大连市第二十四中学2022-2023学年度高考适应性测试(一)语文参考答案一、现代文阅读(一)现代文阅读Ⅰ1.D【解析】本题考查学生理解文章内容,筛选并整合文中信息的能力。A.“心理距离本来是个属于现实空间的概念”错误,原文为“是一个以现实空间距离为依托的概念比喻义”不是“属于现实空间的概念”选项曲解文义。B.“……就是……”逻辑错误,原文为“某些评论家批评某些艺术作品时,会过于关注形式从而忽略内容,这就是因为‘距离过远’而‘失距’”二者是因果关系。C.“让观众参与到演出中”错误,此处观众参与是因为在审美中因“距离过近”而导致“失距”,观众自己高声怒喊并冲上台……既不是“让”也不是“参与到演出中”。故选D。2.B【解析】本题考查学生分析论点、论据和论证方法的能力。B.“都主要是为了论证审美时主客体要保持一个‘最合适的距离’”错误,原文为“‘最适距离’的保持问题,亦可表述成一个与审美态度非功利性有关的问题。在中国,第一个讨论审美非功利的是老子,‘五色令人目盲,五音令人耳聋,五味令人口爽,驰骋田猎令人心发狂’,即声色犬马会让人失去本性。西方的康德在他的《判断力批判》中也曾提出‘美是无一切利害关系的愉快的对象’的观点”,可见二者证明的是审美非功利性的观点。故选B。3.B【解析】本题考查学生理解文中重要概念含意的能力。“心理距离说”是指审美主客体之间必须保持最适当的距离。B.是登山者对真实空间距离遥不可及的山巅的慨叹,不是“心理距离”,不具有审美性质。故选B。4.①审美过程中主客体之间的距离必须保持“最适当的距离”,“距离丧失”(或者答“距离过近与距离过远”)会破坏主客体之间的审美关系。②鲁迅批判的青年与老年人都是带着过于功利性的动机去读《红楼梦》,导致“距离过近”,从而破坏了美感,读不出艺术作品的真正价值所在。5.①内涵:海边农夫受自己的生活经历以及艺术修养的限制,没有感觉到大海的美丽。②作用:强调要学会去发现生活中的美,要通过艺术教育来培养人们发现美的能力。(二)现代文阅读Ⅱ6.D【解析】本题考查学生分析理解文章内容的能力。D.“意在表现……官员们的懦弱畏怯,不敢反抗”错误。这篇文章的主旨是表现楚灵王的荒诞无稽,官员们的懦弱畏怯,不敢反抗,并非是作者的主观目的。故选D。7.B【解析】本题考查学生鉴赏评价艺术特色的能力。B.“这是由人物在小说中的作用大小决定的”错误。人物...

1、当您付费下载文档后,您只拥有了使用权限,并不意味着购买了版权,文档只能用于自身使用,不得用于其他商业用途(如 [转卖]进行直接盈利或[编辑后售卖]进行间接盈利)。
2、本站所有内容均由合作方或网友上传,本站不对文档的完整性、权威性及其观点立场正确性做任何保证或承诺!文档内容仅供研究参考,付费前请自行鉴别。
3、如文档内容存在违规,或者侵犯商业秘密、侵犯著作权等,请点击“违规举报”。

碎片内容

蜗牛文库的最新文档

二年级数学下册其中检测卷二年级数学下册其中检测卷附答案#期中测试卷.pdf
10.00金币
0下载
二年级数学下册期末质检卷(苏教版)二年级数学下册期末质检卷(苏教版)#期末复习 #期末测试卷 #二年级数学 #二年级数学下册#关注我持续更新小学知识.pdf
10.00金币
0下载
二年级数学下册期末混合运算专项练习二年级数学下册期末混合运算专项练习#二年级#二年级数学下册#关注我持续更新小学知识 #知识分享 #家长收藏孩子受益.pdf
10.00金币
1下载
二年级数学下册年月日三类周期问题解题方法二年级数学下册年月日三类周期问题解题方法#二年级#二年级数学下册#知识分享 #关注我持续更新小学知识 #家长收藏孩子受益.pdf
10.00金币
0下载
二年级数学下册解决问题专项训练二年级数学下册解决问题专项训练#专项训练#解决问题#二年级#二年级数学下册#知识分享.pdf
10.00金币
1下载
二年级数学下册还原问题二年级数学下册还原问题#二年级#二年级数学#关注我持续更新小学知识 #知识分享 #家长收藏孩子受益.pdf
10.00金币
1下载
二年级数学下册第六单元考试卷家长打印出来给孩子测试测试争取拿到高分!#小学二年级试卷分享 #二年级第六单考试数学 #第六单考试#二年级数学下册.pdf
10.00金币
0下载
二年级数学下册必背顺口溜口诀汇总二年级数学下册必背顺口溜口诀汇总#二年级#二年级数学下册 #知识分享 #家长收藏孩子受益 #关注我持续更新小学知识.pdf
10.00金币
0下载
二年级数学下册《重点难点思维题》两大问题解决技巧和方法巧算星期几解决周期问题还原问题强化思维训练老师精心整理家长可以打印出来给孩子练习#家长收藏孩子受益 #学霸秘籍 #思维训练 #二年级 #知识点总结.pdf
10.00金币
0下载
二年级数学下册 必背公式大全寒假提前背一背开学更轻松#二年级 #二年级数学 #二年级数学下册 #寒假充电计划 #公式.pdf
10.00金币
0下载
蜗牛文库+ 关注
实名认证
内容提供者

提供各种专业文档内容

确认删除?
QQ
  • QQ点击这里给我发消息
微信客服
  • 微信客服
回到顶部