电脑桌面
添加蜗牛文库到电脑桌面
安装后可以在桌面快捷访问

葫芦岛市四校2023届高三上学期期中联考历史答案.docxVIP免费

葫芦岛市四校2023届高三上学期期中联考历史答案.docx_第1页
葫芦岛市四校2023届高三上学期期中联考历史答案.docx_第2页
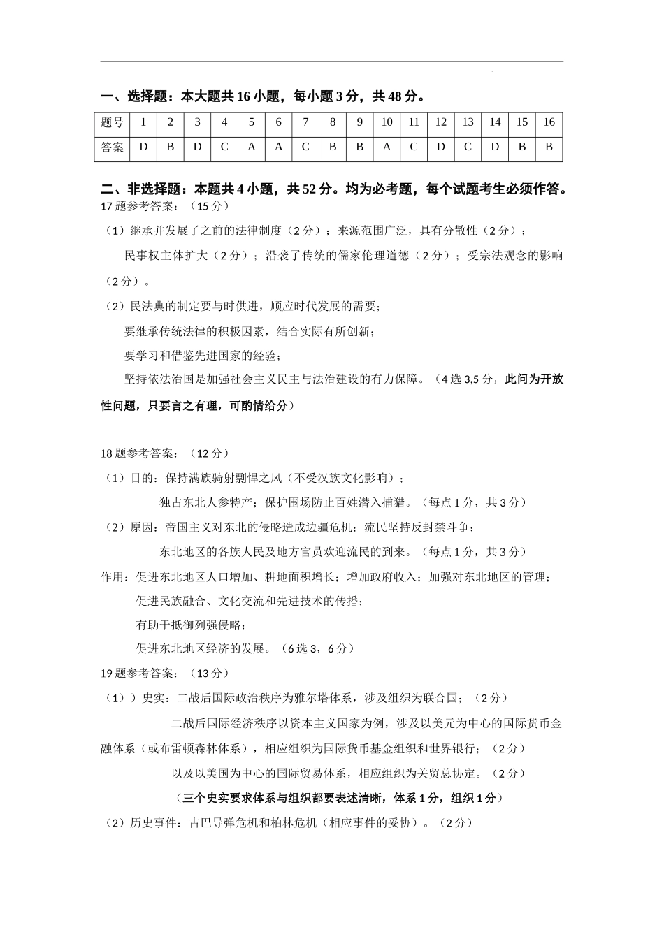
学科网(北京)股份有限公司一、选择题:本大题共16小题,每小题3分,共48分。题号12345678910111213141516答案DBDCAACBBACDCDBB二、非选择题:本题共4小题,共52分。均为必考题,每个试题考生必须作答。17题参考答案:(15分)(1)继承并发展了之前的法律制度(2分);来源范围广泛,具有分散性(2分);民事权主体扩大(2分);沿袭了传统的儒家伦理道德(2分);受宗法观念的影响(2分)。(2)民法典的制定要与时供进,顺应时代发展的需要;要继承传统法律的积极因素,结合实际有所创新;要学习和借鉴先进国家的经验;坚持依法治国是加强社会主义民主与法治建设的有力保障。(4选3,5分,此问为开放性问题,只要言之有理,可酌情给分)18题参考答案:(12分)(1)目的:保持满族骑射剽悍之风(不受汉族文化影响);独占东北人参特产;保护围场防止百姓潜入捕猎。(每点1分,共3分)(2)原因:帝国主义对东北的侵略造成边疆危机;流民坚持反封禁斗争;东北地区的各族人民及地方官员欢迎流民的到来。(每点1分,共3分)作用:促进东北地区人口增加、耕地面积增长;增加政府收入;加强对东北地区的管理;促进民族融合、文化交流和先进技术的传播;有助于抵御列强侵略;促进东北地区经济的发展。(6选3,6分)19题参考答案:(13分)(1))史实:二战后国际政治秩序为雅尔塔体系,涉及组织为联合国;(2分)二战后国际经济秩序以资本主义国家为例,涉及以美元为中心的国际货币金融体系(或布雷顿森林体系),相应组织为国际货币基金组织和世界银行;(2分)以及以美国为中心的国际贸易体系,相应组织为关贸总协定。(2分)(三个史实要求体系与组织都要表述清晰,体系1分,组织1分)(2)历史事件:古巴导弹危机和柏林危机(相应事件的妥协)。(2分)学科网(北京)股份有限公司建议:顺应经济全球化历史发展潮流,在游泳中学会游泳,趋利避害,因势利导;努力推动更加公正合理的国际政治经济新秩序的建立;切实加强自身发展与进步,不断提升本国的综合国力;强化与周边国家与地区互信互融,积极参与经济区域集团化进程。(4选3,5分,此问为开放性问题,只要言之有理,可酌情给分)20题参考答案:(12分)观点一:伟大政党、伟大人民需要优秀革命精神、建设精神、改革精神。(2分)近代中国的仁人志士用实际行动证明,挽救民族危机的重要前提与基础是民众思想的觉醒(2分)1921年在风雨飘摇的中国的长三角地区中国共产党诞生了,一个以全新的思...

1、当您付费下载文档后,您只拥有了使用权限,并不意味着购买了版权,文档只能用于自身使用,不得用于其他商业用途(如 [转卖]进行直接盈利或[编辑后售卖]进行间接盈利)。
2、本站所有内容均由合作方或网友上传,本站不对文档的完整性、权威性及其观点立场正确性做任何保证或承诺!文档内容仅供研究参考,付费前请自行鉴别。
3、如文档内容存在违规,或者侵犯商业秘密、侵犯著作权等,请点击“违规举报”。

碎片内容

蜗牛文库的最新文档

二年级数学下册其中检测卷二年级数学下册其中检测卷附答案#期中测试卷.pdf
10.00金币
0下载
二年级数学下册期末质检卷(苏教版)二年级数学下册期末质检卷(苏教版)#期末复习 #期末测试卷 #二年级数学 #二年级数学下册#关注我持续更新小学知识.pdf
10.00金币
0下载
二年级数学下册期末混合运算专项练习二年级数学下册期末混合运算专项练习#二年级#二年级数学下册#关注我持续更新小学知识 #知识分享 #家长收藏孩子受益.pdf
10.00金币
1下载
二年级数学下册年月日三类周期问题解题方法二年级数学下册年月日三类周期问题解题方法#二年级#二年级数学下册#知识分享 #关注我持续更新小学知识 #家长收藏孩子受益.pdf
10.00金币
0下载
二年级数学下册解决问题专项训练二年级数学下册解决问题专项训练#专项训练#解决问题#二年级#二年级数学下册#知识分享.pdf
10.00金币
1下载
二年级数学下册还原问题二年级数学下册还原问题#二年级#二年级数学#关注我持续更新小学知识 #知识分享 #家长收藏孩子受益.pdf
10.00金币
1下载
二年级数学下册第六单元考试卷家长打印出来给孩子测试测试争取拿到高分!#小学二年级试卷分享 #二年级第六单考试数学 #第六单考试#二年级数学下册.pdf
10.00金币
0下载
二年级数学下册必背顺口溜口诀汇总二年级数学下册必背顺口溜口诀汇总#二年级#二年级数学下册 #知识分享 #家长收藏孩子受益 #关注我持续更新小学知识.pdf
10.00金币
0下载
二年级数学下册《重点难点思维题》两大问题解决技巧和方法巧算星期几解决周期问题还原问题强化思维训练老师精心整理家长可以打印出来给孩子练习#家长收藏孩子受益 #学霸秘籍 #思维训练 #二年级 #知识点总结.pdf
10.00金币
0下载
二年级数学下册 必背公式大全寒假提前背一背开学更轻松#二年级 #二年级数学 #二年级数学下册 #寒假充电计划 #公式.pdf
10.00金币
0下载
蜗牛文库+ 关注
实名认证
内容提供者

提供各种专业文档内容

确认删除?
QQ
  • QQ点击这里给我发消息
微信客服
  • 微信客服
回到顶部