电脑桌面
添加蜗牛文库到电脑桌面
安装后可以在桌面快捷访问

2015年北京公务员考试《行测》卷参考答案及解析.pdfVIP免费

2015年北京公务员考试《行测》卷参考答案及解析.pdf_第1页
2015年北京公务员考试《行测》卷参考答案及解析.pdf_第2页
2015年北京公务员考试《行测》卷参考答案及解析.pdf_第3页
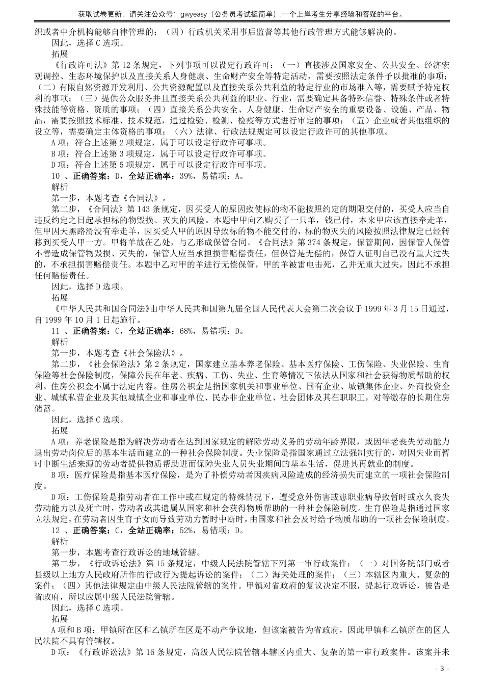
获取试卷更新,请关注公众号:gwyeasy(公务员考试挺简单),一个上岸考生分享经验和答疑的平台。-1-2015年北京公务员考试《行测》卷参考答案及解析来源:H整理:杨柳(微信:gwy288)1、正确答案:A,全站正确率:51%,易错项:C。解析第一步,本题考查中共党史。第二步,①2011年十一届全国人民代表大会四次会议宣布中国特色社会主义法律体系形成;②1999年九届全国人大二次会议提出依法治国并写入宪法;③1978年十一届三中全会提出发展社会主义民主与社会主义法制;④2014年十八届四中全会提出全面推进依法治国。按时间排序为:③②①④。因此,选择A选项。拓展①中国特色社会主义法律体系形成,标志中国已在根本上实现从无法可依到有法可依的历史性转变。②依法治国是指依照宪法和法律来治理国家,是国家民主法治进步的重要标志,是人民当家做主的根本保证。③社会主义民主与社会主义法制建设必须有充分的民主,才能做到真正的集中。④全面推进依法治国要覆盖到科学立法、严格执法、公正司法、全民守法全过程,提倡依法治国和以德治国相结合。2、正确答案:B,全站正确率:20%,易错项:C。解析第一步,本题考查领导人讲话。第二步,2014年9月3日,在纪念中国人民抗日战争暨世界反法西斯战争胜利69周年座谈会上,习近平发表重要讲话强调:“历史无法重来,未来可以开创”。因此,选择B选项。拓展A项:2013年3月3日,习近平在中央党校建校80周年庆祝大会上的讲话中指出:“学史可以看成败、鉴得失、知兴替”。C项:2014年7月7日,习近平在中国人民抗日战争纪念馆讲话中指出,要“牢记历史、珍爱和平、勿忘国耻、圆梦中华”。D项:2015年9月3日,习近平在纪念中国人民抗日战争暨世界反法西斯战争胜利70周年大会讲话中指出,要“铭记历史、缅怀先烈、珍爱和平、开创未来”。3、正确答案:C,全站正确率:25%,易错项:D。解析第一步,本题考查重要会议并选错误项。第二步,2014年亚太经合组织领导人会议主题是“共建面向未来的亚太伙伴关系”。因此,选择C选项。拓展A项:1996年菲律宾苏比克会议确立了以“自主自愿、协商一致为特点”的亚太经合组织合作方式。B项:亚太经合组织总人口达26亿,约占世界人口的40%;国内生产总值之和超过19万亿美元,约占世界的56%;贸易额约占世界总量的48%,在全球经济活动中具有举足轻重的地位。D项:领导人非正式会议是APEC最高级别的会议;部长会议分为部长级会议和专业部长级会议;高官会议是APEC的协调机构;...

1、当您付费下载文档后,您只拥有了使用权限,并不意味着购买了版权,文档只能用于自身使用,不得用于其他商业用途(如 [转卖]进行直接盈利或[编辑后售卖]进行间接盈利)。
2、本站所有内容均由合作方或网友上传,本站不对文档的完整性、权威性及其观点立场正确性做任何保证或承诺!文档内容仅供研究参考,付费前请自行鉴别。
3、如文档内容存在违规,或者侵犯商业秘密、侵犯著作权等,请点击“违规举报”。

碎片内容

蜗牛文库的最新文档

二年级数学下册其中检测卷二年级数学下册其中检测卷附答案#期中测试卷.pdf
10.00金币
0下载
二年级数学下册期末质检卷(苏教版)二年级数学下册期末质检卷(苏教版)#期末复习 #期末测试卷 #二年级数学 #二年级数学下册#关注我持续更新小学知识.pdf
10.00金币
0下载
二年级数学下册期末混合运算专项练习二年级数学下册期末混合运算专项练习#二年级#二年级数学下册#关注我持续更新小学知识 #知识分享 #家长收藏孩子受益.pdf
10.00金币
1下载
二年级数学下册年月日三类周期问题解题方法二年级数学下册年月日三类周期问题解题方法#二年级#二年级数学下册#知识分享 #关注我持续更新小学知识 #家长收藏孩子受益.pdf
10.00金币
0下载
二年级数学下册解决问题专项训练二年级数学下册解决问题专项训练#专项训练#解决问题#二年级#二年级数学下册#知识分享.pdf
10.00金币
1下载
二年级数学下册还原问题二年级数学下册还原问题#二年级#二年级数学#关注我持续更新小学知识 #知识分享 #家长收藏孩子受益.pdf
10.00金币
1下载
二年级数学下册第六单元考试卷家长打印出来给孩子测试测试争取拿到高分!#小学二年级试卷分享 #二年级第六单考试数学 #第六单考试#二年级数学下册.pdf
10.00金币
0下载
二年级数学下册必背顺口溜口诀汇总二年级数学下册必背顺口溜口诀汇总#二年级#二年级数学下册 #知识分享 #家长收藏孩子受益 #关注我持续更新小学知识.pdf
10.00金币
0下载
二年级数学下册《重点难点思维题》两大问题解决技巧和方法巧算星期几解决周期问题还原问题强化思维训练老师精心整理家长可以打印出来给孩子练习#家长收藏孩子受益 #学霸秘籍 #思维训练 #二年级 #知识点总结.pdf
10.00金币
0下载
二年级数学下册 必背公式大全寒假提前背一背开学更轻松#二年级 #二年级数学 #二年级数学下册 #寒假充电计划 #公式.pdf
10.00金币
0下载
蜗牛文库+ 关注
实名认证
内容提供者

提供各种专业文档内容

确认删除?
QQ
  • QQ点击这里给我发消息
微信客服
  • 微信客服
回到顶部