电脑桌面
添加蜗牛文库到电脑桌面
安装后可以在桌面快捷访问

2009年上海市高中毕业统一学业考试化学试卷(原卷版).docVIP免费

2009年上海市高中毕业统一学业考试化学试卷(原卷版).doc_第1页
2009年上海市高中毕业统一学业考试化学试卷(原卷版).doc_第2页
2009年上海市高中毕业统一学业考试化学试卷(原卷版).doc_第3页
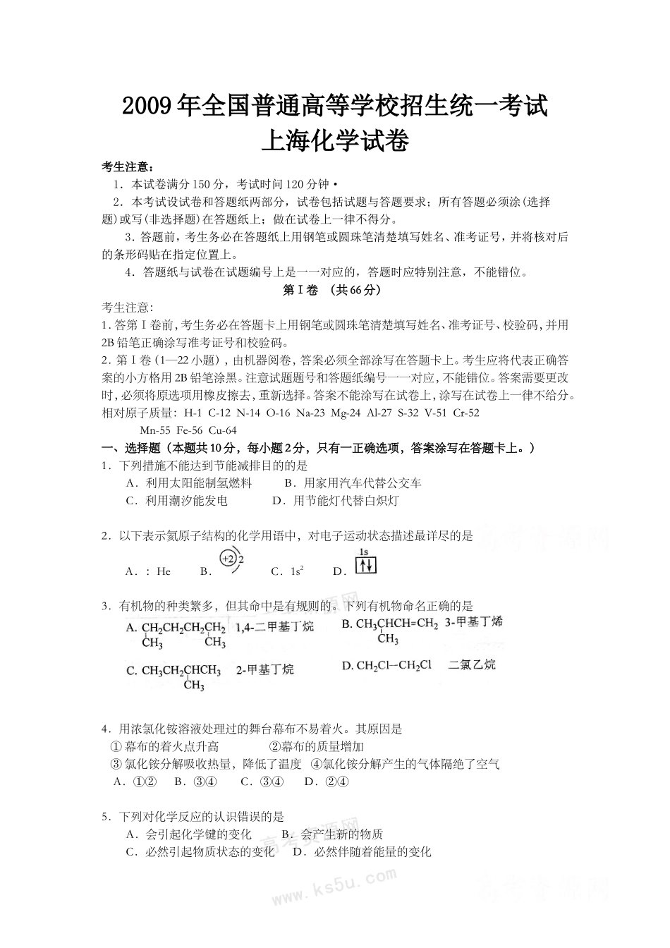
2009年全国普通高等学校招生统一考试上海化学试卷考生注意:1.本试卷满分l50分,考试时问120分钟·2.本考试设试卷和答题纸两部分,试卷包括试题与答题要求;所有答题必须涂(选择题)或写(非选择题)在答题纸上;做在试卷上一律不得分。3.答题前,考生务必在答题纸上用钢笔或圆珠笔清楚填写姓名、准考证号,并将核对后的条形码贴在指定位置上。4.答题纸与试卷在试题编号上是一一对应的,答题时应特别注意,不能错位。第Ⅰ卷(共66分)考生注意:1.答第Ⅰ卷前,考生务必在答题卡上用钢笔或圆珠笔清楚填写姓名、准考证号、校验码,并用2B铅笔正确涂写准考证号和校验码。2.第Ⅰ卷(1—22小题),由机器阅卷,答案必须全部涂写在答题卡上。考生应将代表正确答案的小方格用2B铅笔涂黑。注意试题题号和答题纸编号一一对应,不能错位。答案需要更改时,必须将原选项用橡皮擦去,重新选择。答案不能涂写在试卷上,涂写在试卷上一律不给分。相对原子质量:H-1C-12N-14O-16Na-23Mg-24Al-27S-32V-51Cr-52Mn-55Fe-56Cu-64一、选择题(本题共10分,每小题2分,只有一正确选项,答案涂写在答题卡上。)1.下列措施不能达到节能减排目的的是A.利用太阳能制氢燃料B.用家用汽车代替公交车C.利用潮汐能发电D.用节能灯代替白炽灯2.以下表示氦原子结构的化学用语中,对电子运动状态描述最详尽的是A.:HeB.C.1s2D.3.有机物的种类繁多,但其命中是有规则的。下列有机物命名正确的是4.用浓氯化铵溶液处理过的舞台幕布不易着火。其原因是①幕布的着火点升高②幕布的质量增加③氯化铵分解吸收热量,降低了温度④氯化铵分解产生的气体隔绝了空气A.①②B.③④C.③④D.②④5.下列对化学反应的认识错误的是w.w.w.k.s.5.u.c.o.mA.会引起化学键的变化B.会产生新的物质C.必然引起物质状态的变化D.必然伴随着能量的变化二、选择题(本题共36分,每小题3分,只有一个正确选项,答案涂写在答题卡上。)6.下列实验装置不适用于物质分离的是7.在下列变化①大气固氮②硝酸银分解③实验室制取氨气中,按氮元素被氧化、被还原、既不被氧化又不被还原的顺序排列,正确的是A.①②③B.②①③C.③②①D.③①②8.在通常条件下,下列各组物质的性质排列正确的是w.w.w.k.s.5.u.c.o.mA.熔点:B.水溶性:C.沸点:乙烷>戊烷>丁烷D.热稳定性:9.迷迭香酸是从蜂花属植物中提取得到的酸性物质,其结构如右图。下列叙述正确的是A.迷迭香酸属于芳香烃B.1mol迷迭香酸最...

1、当您付费下载文档后,您只拥有了使用权限,并不意味着购买了版权,文档只能用于自身使用,不得用于其他商业用途(如 [转卖]进行直接盈利或[编辑后售卖]进行间接盈利)。
2、本站所有内容均由合作方或网友上传,本站不对文档的完整性、权威性及其观点立场正确性做任何保证或承诺!文档内容仅供研究参考,付费前请自行鉴别。
3、如文档内容存在违规,或者侵犯商业秘密、侵犯著作权等,请点击“违规举报”。

碎片内容

蜗牛文库的最新文档

二年级数学下册其中检测卷二年级数学下册其中检测卷附答案#期中测试卷.pdf
10.00金币
0下载
二年级数学下册期末质检卷(苏教版)二年级数学下册期末质检卷(苏教版)#期末复习 #期末测试卷 #二年级数学 #二年级数学下册#关注我持续更新小学知识.pdf
10.00金币
0下载
二年级数学下册期末混合运算专项练习二年级数学下册期末混合运算专项练习#二年级#二年级数学下册#关注我持续更新小学知识 #知识分享 #家长收藏孩子受益.pdf
10.00金币
1下载
二年级数学下册年月日三类周期问题解题方法二年级数学下册年月日三类周期问题解题方法#二年级#二年级数学下册#知识分享 #关注我持续更新小学知识 #家长收藏孩子受益.pdf
10.00金币
0下载
二年级数学下册解决问题专项训练二年级数学下册解决问题专项训练#专项训练#解决问题#二年级#二年级数学下册#知识分享.pdf
10.00金币
1下载
二年级数学下册还原问题二年级数学下册还原问题#二年级#二年级数学#关注我持续更新小学知识 #知识分享 #家长收藏孩子受益.pdf
10.00金币
1下载
二年级数学下册第六单元考试卷家长打印出来给孩子测试测试争取拿到高分!#小学二年级试卷分享 #二年级第六单考试数学 #第六单考试#二年级数学下册.pdf
10.00金币
0下载
二年级数学下册必背顺口溜口诀汇总二年级数学下册必背顺口溜口诀汇总#二年级#二年级数学下册 #知识分享 #家长收藏孩子受益 #关注我持续更新小学知识.pdf
10.00金币
0下载
二年级数学下册《重点难点思维题》两大问题解决技巧和方法巧算星期几解决周期问题还原问题强化思维训练老师精心整理家长可以打印出来给孩子练习#家长收藏孩子受益 #学霸秘籍 #思维训练 #二年级 #知识点总结.pdf
10.00金币
0下载
二年级数学下册 必背公式大全寒假提前背一背开学更轻松#二年级 #二年级数学 #二年级数学下册 #寒假充电计划 #公式.pdf
10.00金币
0下载
蜗牛文库+ 关注
实名认证
内容提供者

提供各种专业文档内容

确认删除?
QQ
  • QQ点击这里给我发消息
微信客服
  • 微信客服
回到顶部