电脑桌面
添加蜗牛文库到电脑桌面
安装后可以在桌面快捷访问

六(上)数学易错题集应用题专题.docVIP免费

六(上)数学易错题集应用题专题.doc_第1页
六(上)数学易错题集应用题专题.doc_第2页
六(上)数学易错题集应用题专题.doc_第3页
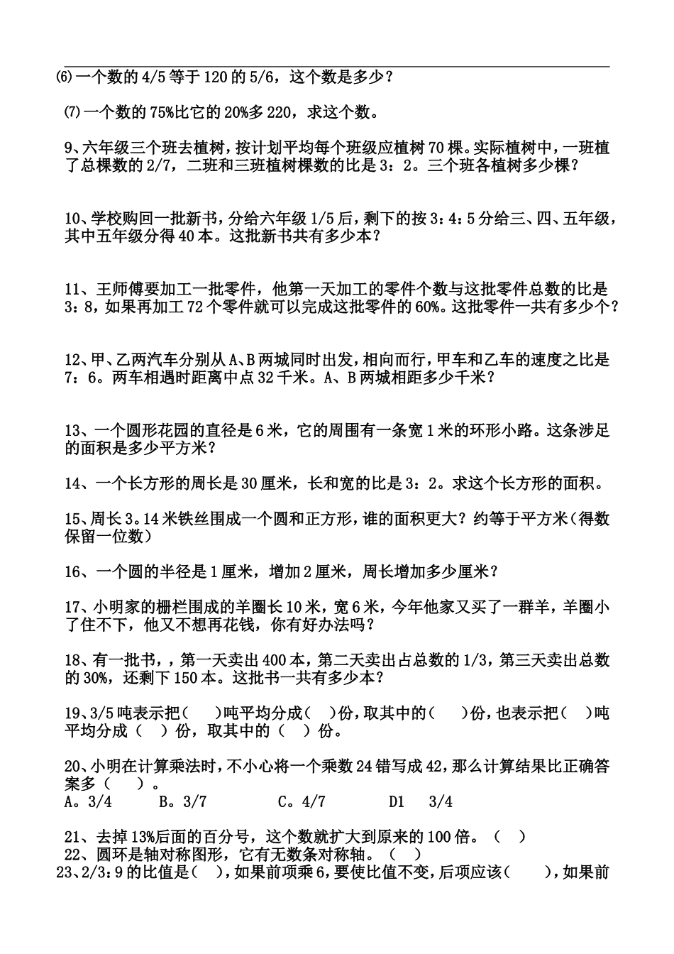
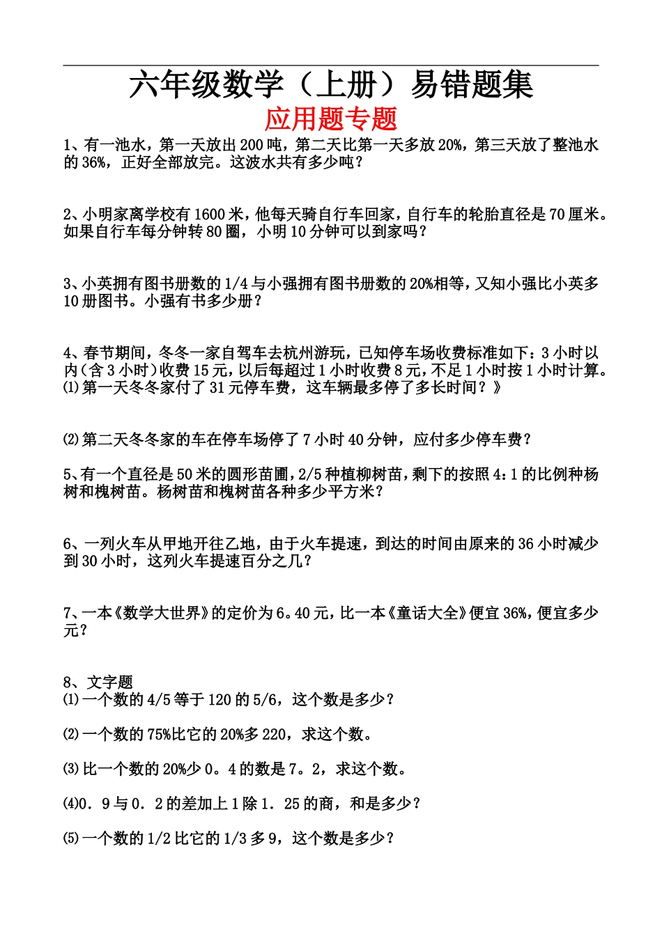
六年级数学(上册)易错题集应用题专题1、有一池水,第一天放出200吨,第二天比第一天多放20%,第三天放了整池水的36%,正好全部放完。这波水共有多少吨?2、小明家离学校有1600米,他每天骑自行车回家,自行车的轮胎直径是70厘米。如果自行车每分钟转80圈,小明10分钟可以到家吗?3、小英拥有图书册数的1/4与小强拥有图书册数的20%相等,又知小强比小英多10册图书。小强有书多少册?4、春节期间,冬冬一家自驾车去杭州游玩,已知停车场收费标准如下:3小时以内(含3小时)收费15元,以后每超过1小时收费8元,不足1小时按1小时计算。⑴第一天冬冬家付了31元停车费,这车辆最多停了多长时间?》⑵第二天冬冬家的车在停车场停了7小时40分钟,应付多少停车费?5、有一个直径是50米的圆形苗圃,2/5种植柳树苗,剩下的按照4:1的比例种杨树和槐树苗。杨树苗和槐树苗各种多少平方米?6、一列火车从甲地开往乙地,由于火车提速,到达的时间由原来的36小时减少到30小时,这列火车提速百分之几?7、一本《数学大世界》的定价为6。40元,比一本《童话大全》便宜36%,便宜多少元?8、文字题⑴一个数的4/5等于120的5/6,这个数是多少?⑵一个数的75%比它的20%多220,求这个数。⑶比一个数的20%少0。4的数是7。2,求这个数。⑷0.9与0.2的差加上1除1.25的商,和是多少?⑸一个数的1/2比它的1/3多9,这个数是多少?⑹一个数的4/5等于120的5/6,这个数是多少?⑺一个数的75%比它的20%多220,求这个数。9、六年级三个班去植树,按计划平均每个班级应植树70棵。实际植树中,一班植了总棵数的2/7,二班和三班植树棵数的比是3:2。三个班各植树多少棵?10、学校购回一批新书,分给六年级1/5后,剩下的按3:4:5分给三、四、五年级,其中五年级分得40本。这批新书共有多少本?11、王师傅要加工一批零件,他第一天加工的零件个数与这批零件总数的比是3:8,如果再加工72个零件就可以完成这批零件的60%。这批零件一共有多少个?12、甲、乙两汽车分别从A、B两城同时出发,相向而行,甲车和乙车的速度之比是7:6。两车相遇时距离中点32千米。A、B两城相距多少千米?13、一个圆形花园的直径是6米,它的周围有一条宽1米的环形小路。这条涉足的面积是多少平方米?14、一个长方形的周长是30厘米,长和宽的比是3:2。求这个长方形的面积。15、周长3。14米铁丝围成一个圆和正方形,谁的面积更大?约等于平方米(得数保留一位数)16、一个圆的半径是1厘米,增加2厘米,周长增加多...

1、当您付费下载文档后,您只拥有了使用权限,并不意味着购买了版权,文档只能用于自身使用,不得用于其他商业用途(如 [转卖]进行直接盈利或[编辑后售卖]进行间接盈利)。
2、本站所有内容均由合作方或网友上传,本站不对文档的完整性、权威性及其观点立场正确性做任何保证或承诺!文档内容仅供研究参考,付费前请自行鉴别。
3、如文档内容存在违规,或者侵犯商业秘密、侵犯著作权等,请点击“违规举报”。

碎片内容

蜗牛文库的最新文档

二年级数学下册其中检测卷二年级数学下册其中检测卷附答案#期中测试卷.pdf
10.00金币
0下载
二年级数学下册期末质检卷(苏教版)二年级数学下册期末质检卷(苏教版)#期末复习 #期末测试卷 #二年级数学 #二年级数学下册#关注我持续更新小学知识.pdf
10.00金币
0下载
二年级数学下册期末混合运算专项练习二年级数学下册期末混合运算专项练习#二年级#二年级数学下册#关注我持续更新小学知识 #知识分享 #家长收藏孩子受益.pdf
10.00金币
1下载
二年级数学下册年月日三类周期问题解题方法二年级数学下册年月日三类周期问题解题方法#二年级#二年级数学下册#知识分享 #关注我持续更新小学知识 #家长收藏孩子受益.pdf
10.00金币
0下载
二年级数学下册解决问题专项训练二年级数学下册解决问题专项训练#专项训练#解决问题#二年级#二年级数学下册#知识分享.pdf
10.00金币
1下载
二年级数学下册还原问题二年级数学下册还原问题#二年级#二年级数学#关注我持续更新小学知识 #知识分享 #家长收藏孩子受益.pdf
10.00金币
1下载
二年级数学下册第六单元考试卷家长打印出来给孩子测试测试争取拿到高分!#小学二年级试卷分享 #二年级第六单考试数学 #第六单考试#二年级数学下册.pdf
10.00金币
0下载
二年级数学下册必背顺口溜口诀汇总二年级数学下册必背顺口溜口诀汇总#二年级#二年级数学下册 #知识分享 #家长收藏孩子受益 #关注我持续更新小学知识.pdf
10.00金币
0下载
二年级数学下册《重点难点思维题》两大问题解决技巧和方法巧算星期几解决周期问题还原问题强化思维训练老师精心整理家长可以打印出来给孩子练习#家长收藏孩子受益 #学霸秘籍 #思维训练 #二年级 #知识点总结.pdf
10.00金币
0下载
二年级数学下册 必背公式大全寒假提前背一背开学更轻松#二年级 #二年级数学 #二年级数学下册 #寒假充电计划 #公式.pdf
10.00金币
0下载
蜗牛文库+ 关注
实名认证
内容提供者

提供各种专业文档内容

确认删除?
QQ
  • QQ点击这里给我发消息
微信客服
  • 微信客服
回到顶部