电脑桌面
添加蜗牛文库到电脑桌面
安装后可以在桌面快捷访问

19-1技术交底管理规定.DOCVIP免费

19-1技术交底管理规定.DOC_第1页
19-1技术交底管理规定.DOC_第2页
19-1技术交底管理规定.DOC_第3页
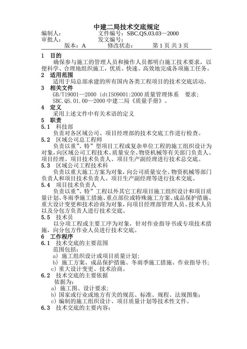
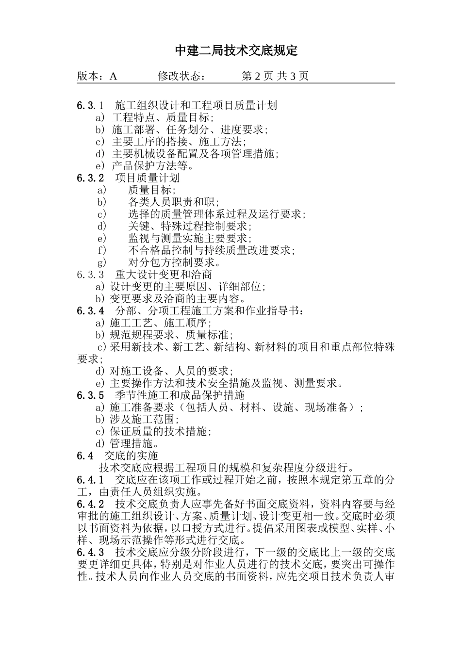
中建二局技术交底规定编制人:文件编号:SBC.QS.03.03—2000审批人:发文编号:版本:A修改状态:第1页共3页1目的确保参与施工的管理人员和操作人员都明白施工技术要求,以便科学、合理地组织施工,优质、快速、高效地完成各项施工任务。2适用范围适用于局总部承建的所有国内各类工程项目的技术交底活动。3相关文件GB/T19001—2000idtISO9001:2000质量管理体系要求;SBC.QS.01.00—2000中建二局《质量手册》。4定义采用上述文件中有关术语的定义5职责5.1科技部负责对各区域公司、项目经理部的技术交底工作进行检查。5.2区域公司总工程师负责以重”、特”型项目工程或复杂单位工程的施工组织设计为对象,向区域公司工程技术、质量安全、物资机械等有关部门负责人、项目经理、项目技术负责人、项目生产副经理进行技术总交底。5.3区域公司工程技术科负责以重大施工方案为对象,向公司质量安全、物资机械等部门负责人和项目技术负责人、项目生产副经理等进行技术交底。5.4项目技术负责人负责以重”、特”工程以外其它工程项目施工组织设计和项目质量计划、冬雨季施工措施、重点部位或特殊施工方案、成品保护措施、重大设计变更和技术洽商为对象,向项目经理部管理人员、技术人员以及分包方负责人进行技术交底。5.5技术员以分项工程或主要工序为对象,针对作业指导书或专项技术措施,向分包方作业人员进行技术交底。6工作程序6.1技术交底的主要范围范围包括:a)施工组织设计或项目质量计划;b)施工方案、成品保护措施、冬雨季施工措施、作业指导书;c)重大设计变更、技术洽商。6.2技术交底的主要依据依据为:a)施工图、设计要求;b)国家或行业或地方有关的规范、标准、规程、法规图集;c)编制的施工组织设计、项目质量计划等技术性文件。6.3技术交底的主要内容:中建二局技术交底规定版本:A修改状态:第2页共3页6.3.1施工组织设计和工程项目质量计划a)工程特点、质量目标;b)施工部署、任务划分、进度要求;c)主要工序的搭接、施工方法;d)主要机械设备配置及各项管理措施;e)产品保护方法等。6.3.2项目质量计划a)质量目标;b)各类人员职责和职;c)选择的质量管理体系过程及运行要求;d)关键、特殊过程控制要求;e)监视与测量实施主要要求;f)不合格品控制与持续质量改进要求;g)对分包方控制要求。6.3.3重大设计变更和洽商a)设计变更的主要原因、详细部位;b)变更要求及洽商的主要内容。6.3.4分部、分项工程施工方案和作业指导书:a)施工工艺、施工顺序;b)规范规程要...

1、当您付费下载文档后,您只拥有了使用权限,并不意味着购买了版权,文档只能用于自身使用,不得用于其他商业用途(如 [转卖]进行直接盈利或[编辑后售卖]进行间接盈利)。
2、本站所有内容均由合作方或网友上传,本站不对文档的完整性、权威性及其观点立场正确性做任何保证或承诺!文档内容仅供研究参考,付费前请自行鉴别。
3、如文档内容存在违规,或者侵犯商业秘密、侵犯著作权等,请点击“违规举报”。

碎片内容

蜗牛文库的最新文档

二年级数学下册其中检测卷二年级数学下册其中检测卷附答案#期中测试卷.pdf
10.00金币
0下载
二年级数学下册期末质检卷(苏教版)二年级数学下册期末质检卷(苏教版)#期末复习 #期末测试卷 #二年级数学 #二年级数学下册#关注我持续更新小学知识.pdf
10.00金币
0下载
二年级数学下册期末混合运算专项练习二年级数学下册期末混合运算专项练习#二年级#二年级数学下册#关注我持续更新小学知识 #知识分享 #家长收藏孩子受益.pdf
10.00金币
1下载
二年级数学下册年月日三类周期问题解题方法二年级数学下册年月日三类周期问题解题方法#二年级#二年级数学下册#知识分享 #关注我持续更新小学知识 #家长收藏孩子受益.pdf
10.00金币
0下载
二年级数学下册解决问题专项训练二年级数学下册解决问题专项训练#专项训练#解决问题#二年级#二年级数学下册#知识分享.pdf
10.00金币
1下载
二年级数学下册还原问题二年级数学下册还原问题#二年级#二年级数学#关注我持续更新小学知识 #知识分享 #家长收藏孩子受益.pdf
10.00金币
1下载
二年级数学下册第六单元考试卷家长打印出来给孩子测试测试争取拿到高分!#小学二年级试卷分享 #二年级第六单考试数学 #第六单考试#二年级数学下册.pdf
10.00金币
0下载
二年级数学下册必背顺口溜口诀汇总二年级数学下册必背顺口溜口诀汇总#二年级#二年级数学下册 #知识分享 #家长收藏孩子受益 #关注我持续更新小学知识.pdf
10.00金币
0下载
二年级数学下册《重点难点思维题》两大问题解决技巧和方法巧算星期几解决周期问题还原问题强化思维训练老师精心整理家长可以打印出来给孩子练习#家长收藏孩子受益 #学霸秘籍 #思维训练 #二年级 #知识点总结.pdf
10.00金币
0下载
二年级数学下册 必背公式大全寒假提前背一背开学更轻松#二年级 #二年级数学 #二年级数学下册 #寒假充电计划 #公式.pdf
10.00金币
0下载
蜗牛文库+ 关注
实名认证
内容提供者

提供各种专业文档内容

确认删除?
QQ
  • QQ点击这里给我发消息
微信客服
  • 微信客服
回到顶部