电脑桌面
添加蜗牛文库到电脑桌面
安装后可以在桌面快捷访问

一致行动人协议(商票) (2).docxVIP免费

一致行动人协议(商票) (2).docx_第1页
一致行动人协议(商票) (2).docx_第2页
一致行动人协议(商票) (2).docx_第3页
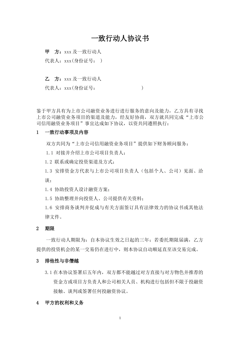
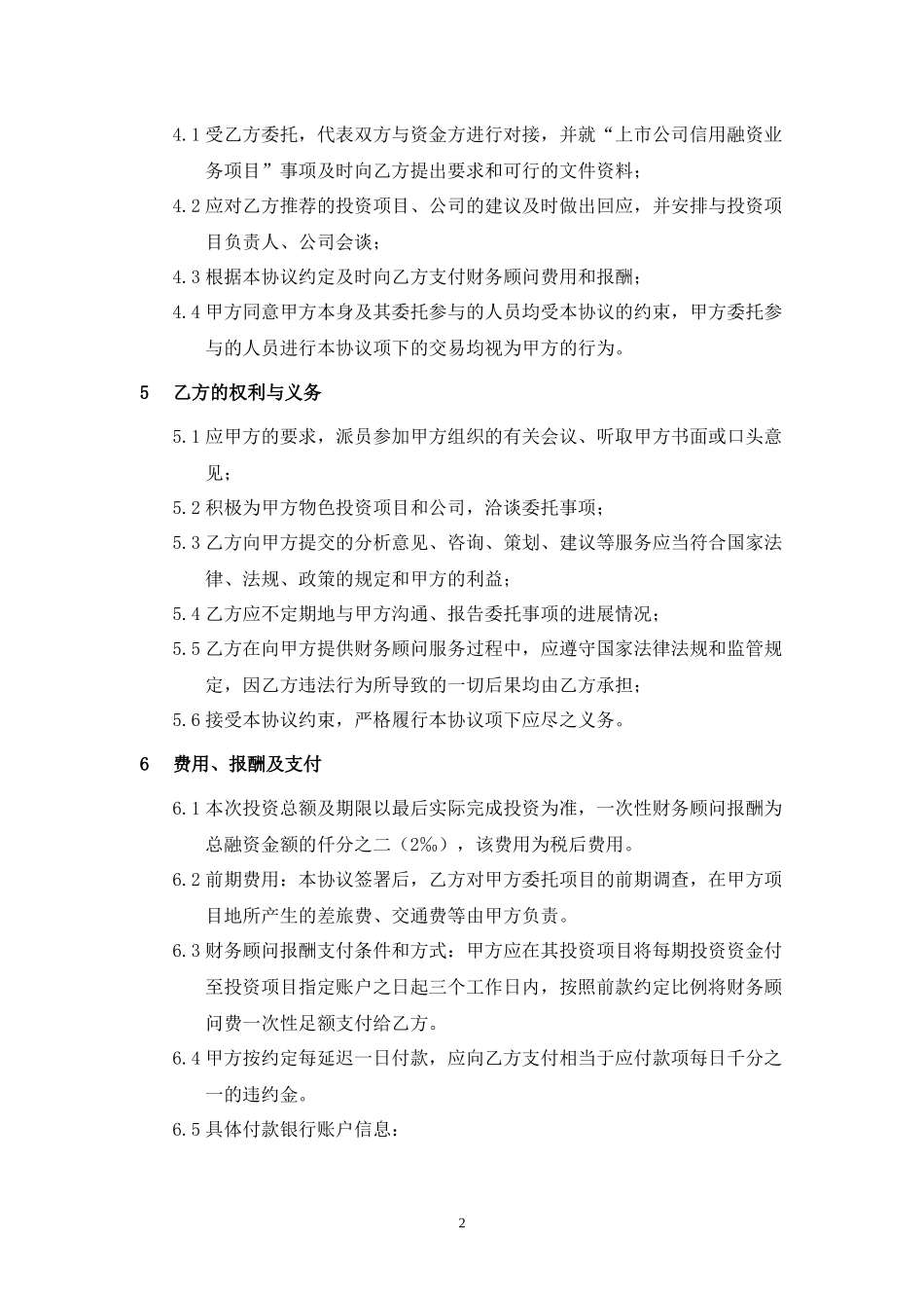
一致行动人协议书甲方:xxx及一致行动人代表人:xxx(身份证号:)乙方:xxx及一致行动人代表人:xxx(身份证号:)鉴于甲方具有为上市公司融资业务进行进行服务的意向及能力,乙方具有寻找上市公司融资业务项目的渠道及能力,经友好协商,双方就共同完成“上市公司信用融资业务项目”事宜达成如下协议,以资共同遵照执行:1一致行动事项及内容双方共同为“上市公司信用融资业务项目”提供如下财务顾问服务:1.1对接并介绍上市公司项目负责人;1.2联系或确定投资渠道及方式;1.3安排资金方代表与上市公司项目负责人(包括个人、公司)见面、洽谈;1.4协助投资人设计融资方案;1.5协助整理并向投资人、公司提供有关资料;1.6安排商务谈判并促成与有关方面签订具有法律效力的协议书或其他法律文件。2期限一致行动人期限为:自本协议生效之日起的三年;若委托期限届满,乙方提供的投资机会的某一交易仍在进行中,则本协议自动顺延直至该交易完成。3排他性与非僭越3.1在本协议签署后五年内,双方都不能越过对方直接与对方物色并推荐的资金方或项目方负责人和公司相关人员、机构进行包括但不限于投融资接触、谈判或签署任何投融资协议。4甲方的权利和义务14.1受乙方委托,代表双方与资金方进行对接,并就“上市公司信用融资业务项目”事项及时向乙方提出要求和可行的文件资料;4.2应对乙方推荐的投资项目、公司的建议及时做出回应,并安排与投资项目负责人、公司会谈;4.3根据本协议约定及时向乙方支付财务顾问费用和报酬;4.4甲方同意甲方本身及其委托参与的人员均受本协议的约束,甲方委托参与的人员进行本协议项下的交易均视为甲方的行为。5乙方的权利与义务5.1应甲方的要求,派员参加甲方组织的有关会议、听取甲方书面或口头意见;5.2积极为甲方物色投资项目和公司,洽谈委托事项;5.3乙方向甲方提交的分析意见、咨询、策划、建议等服务应当符合国家法律、法规、政策的规定和甲方的利益;5.4乙方应不定期地与甲方沟通、报告委托事项的进展情况;5.5乙方在向甲方提供财务顾问服务过程中,应遵守国家法律法规和监管规定,因乙方违法行为所导致的一切后果均由乙方承担;5.6接受本协议约束,严格履行本协议项下应尽之义务。6费用、报酬及支付6.1本次投资总额及期限以最后实际完成投资为准,一次性财务顾问报酬为总融资金额的仟分之二(2‰),该费用为税后费用。6.2前期费用:本协议签署后,乙方对甲方委托项目的前期调查,在甲方项目地所产生的差旅费、交通...

1、当您付费下载文档后,您只拥有了使用权限,并不意味着购买了版权,文档只能用于自身使用,不得用于其他商业用途(如 [转卖]进行直接盈利或[编辑后售卖]进行间接盈利)。
2、本站所有内容均由合作方或网友上传,本站不对文档的完整性、权威性及其观点立场正确性做任何保证或承诺!文档内容仅供研究参考,付费前请自行鉴别。
3、如文档内容存在违规,或者侵犯商业秘密、侵犯著作权等,请点击“违规举报”。

碎片内容

蜗牛文库的最新文档

二年级数学下册其中检测卷二年级数学下册其中检测卷附答案#期中测试卷.pdf
10.00金币
0下载
二年级数学下册期末质检卷(苏教版)二年级数学下册期末质检卷(苏教版)#期末复习 #期末测试卷 #二年级数学 #二年级数学下册#关注我持续更新小学知识.pdf
10.00金币
0下载
二年级数学下册期末混合运算专项练习二年级数学下册期末混合运算专项练习#二年级#二年级数学下册#关注我持续更新小学知识 #知识分享 #家长收藏孩子受益.pdf
10.00金币
1下载
二年级数学下册年月日三类周期问题解题方法二年级数学下册年月日三类周期问题解题方法#二年级#二年级数学下册#知识分享 #关注我持续更新小学知识 #家长收藏孩子受益.pdf
10.00金币
0下载
二年级数学下册解决问题专项训练二年级数学下册解决问题专项训练#专项训练#解决问题#二年级#二年级数学下册#知识分享.pdf
10.00金币
1下载
二年级数学下册还原问题二年级数学下册还原问题#二年级#二年级数学#关注我持续更新小学知识 #知识分享 #家长收藏孩子受益.pdf
10.00金币
1下载
二年级数学下册第六单元考试卷家长打印出来给孩子测试测试争取拿到高分!#小学二年级试卷分享 #二年级第六单考试数学 #第六单考试#二年级数学下册.pdf
10.00金币
0下载
二年级数学下册必背顺口溜口诀汇总二年级数学下册必背顺口溜口诀汇总#二年级#二年级数学下册 #知识分享 #家长收藏孩子受益 #关注我持续更新小学知识.pdf
10.00金币
0下载
二年级数学下册《重点难点思维题》两大问题解决技巧和方法巧算星期几解决周期问题还原问题强化思维训练老师精心整理家长可以打印出来给孩子练习#家长收藏孩子受益 #学霸秘籍 #思维训练 #二年级 #知识点总结.pdf
10.00金币
0下载
二年级数学下册 必背公式大全寒假提前背一背开学更轻松#二年级 #二年级数学 #二年级数学下册 #寒假充电计划 #公式.pdf
10.00金币
0下载
蜗牛文库+ 关注
实名认证
内容提供者

提供各种专业文档内容

确认删除?
QQ
  • QQ点击这里给我发消息
微信客服
  • 微信客服
回到顶部